ÅÌÒ»ÅÌ | 2018Ä깤¿ØÍøÂçÇå¾²Êг¡ÅÌ»õÓë2019Ä깤¿ØÇå¾²Êг¡Ç÷ÊÆÕ¹Íû

Ðû²¼Ê±¼ä 2019-01-21

 ?Ò¼ 


2018Ä깤¿ØÍøÂçÇå¾²Êг¡ÅÌ»õ

Ëæ×ÅÖйúÖÆÔì2025µÄÖÜÈ«ÍÆ½ø£¬£¬£¬£¬¹¤ÒµÆóҵͨ¹ýÊý×Ö»¯¡¢ÍøÂ绯¡¢ÖÇÄÜ»¯½¨ÉèÔÚÌá¸ß²úÆ·ÖÊÁ¿ÓëÉú²úЧÂÊ¡¢Ìṩ½»¸¶¿ÍÖÆ»¯¡¢Á¢ÒìÉÌҵģʽµÈ·½ÃæÈ¡µÃ¾ªÈ˵ÄÉú³¤£¬£¬£¬£¬ÔÚ¡¶¹úÎñÔº¹ØÓÚÉ¡°»¥ÁªÍø+ÏȽøÖÆÔìÒµ¡±Éú³¤¹¤Òµ»¥ÁªÍøµÄÖ¸µ¼Òâ¼û¡·Íƶ¯Ï£¬£¬£¬£¬¹Å°åÖÆÔìÒµÆóÒµºÍÐÅÏ¢ÊÖÒÕÆóÒµ·×·×ÔÚ¹¤Òµ»¥ÁªÍøÆ½Ì¨½¨ÉèÉϼӴóͶÈ룬£¬£¬£¬Âòͨ¹¤ÒµÁ´ÉÏÏÂÓΡ¢Á¢ÒìÉú²úģʽ¡¢¸³ÄÜÖÐСÆóÒµ¡£ ¡£¡£¡£ ¡£¡£¡£

ͬʱ£¬£¬£¬£¬ÔÚ2018Ä걬·¢µÄ°üÀ¨Ì¨»ýµç¾§Ô²³§ÀÕË÷¹¥»÷µ¼ÖÂÂú¸ººÉÉú²úÏßÍ£²ú¡¢Shamoon¹¥»÷µ¼ÖÂÒâ´óÀûʯÓ͹«Ë¾10%µÄÖ÷»úÊý¾Ý±»ÆÆËðµÈÊÂÎñ£¬£¬£¬£¬Õë¶Ô¹¤ÒµÉú²úÍøÂç¹¥»÷µÄƵ´ÎºÍËðʧ·ºÆðÀ©´óÇ÷ÊÆ£¬£¬£¬£¬ÃæÁÙеÄÐÎÊÆ£¬£¬£¬£¬¹¤¿ØÇå¾²ÊÂÇéÖ÷ÒªÐԺͽôÆÈÐÔÔ½·¢Í¹ÏÔ¡£ ¡£¡£¡£ ¡£¡£¡£Ï°×ÜÊé¼Ç½²»°¡°Çå¾²ÊÇÉú³¤µÄÌõ¼þ£¬£¬£¬£¬Éú³¤ÊÇÇå¾²µÄ°ü¹Ü£¬£¬£¬£¬Çå¾²ºÍÉú³¤ÒªÍ¬²½Íƽø¡±£¬£¬£¬£¬×¼È·µØÎªÇå¾²ÓëÉú³¤µÄ¹ØÏµ×öÁ˶¨Î»¡£ ¡£¡£¡£ ¡£¡£¡£

2018ÄêµÄ¹¤¿ØÇå¾²Êг¡£¬£¬£¬£¬ÔÚÓû§²ãÃæÒѾ­¿ìËÙ¿ç¹ý¹¤¿ØÇå¾²ÒâʶÅàÓý½×¶Î£¬£¬£¬£¬Óû§ÔÚ¹¤¿ØÇå¾²µÄÍýÏë¡¢½¨Éè¡¢¼ì¸²°´ÆÀµÈ·½Ãæ¿ìËÙÂ䵨¡£ ¡£¡£¡£ ¡£¡£¡£ÍøÂçÇå¾²ÆóÒµ²ãÃæÔòÔÚ¹¤¿ØÇå¾²Ñо¿¡¢ÊÖÒÕÁ¢Òì¡¢²úÆ·Ñз¢ÓëÂ䵨¡¢Ð§ÀÍÌṩµÈ·½ÃæÓÐÁ˳¤×ãµÄÉú³¤¡£ ¡£¡£¡£ ¡£¡£¡£î¿Ïµ²ãÃæ£¬£¬£¬£¬ÔÚÍøÐŰ졢¹«°²²¿¡¢¹¤ÐŲ¿µÈÖ÷¹Ü²¿Î¯Íƶ¯Ï£¬£¬£¬£¬¹¤¿ØÇå¾²±ê×¼ÌåÀý¿ªÉÏÁ˿쳵µÀ£¬£¬£¬£¬¹«°²²¿Òªº¦ÐÅÏ¢»ù´¡ÉèÊ©Çå¾²¶Ô¿¹¡¢¹¤ÐŲ¿¿ªÕ¹¹¤¿ØÏµÍ³Çå¾²·À»¤ÄÜÁ¦ÆÀ¹À¼ì²éµÈÊÂÇéÔö½øÁËÐÐÒµºÍÆóÒµÖØÊÓºÍÔöÇ¿¹¤¿ØÇå¾²·À»¤ÄÜÁ¦½¨Éè¡£ ¡£¡£¡£ ¡£¡£¡£ÏàÐÅËæ×ÅÆ·¼¶±£»£»£»£»£»£»¤2.0¡¢¡¶Òªº¦ÐÅÏ¢»ù´¡ÉèÊ©±£»£»£»£»£»£»¤ÌõÀý¡·Ðû²¼ÊµÑ飬£¬£¬£¬¹¤¿ØÇå¾²Êг¡½«»ñµÃ¸ü´óÉú³¤¡£ ¡£¡£¡£ ¡£¡£¡£


¶Ô2018Ä깤¿ØÇå¾²Êг¡ÎÒÃÇ×öÁËÒ»¸ö¼òÆÓµÄÅÌ»õ£º

1¡¢¶¥²ãÉè¼ÆÈÕ½¥ÇåÎú£¬£¬£¬£¬Ö´·¨ÏµÍ³Ô½·¢ÍêÉÆ£¬£¬£¬£¬ÅäÌײ½·¥¼Ó½ô³ǫ̈

ÒÔ2017Äê6ÔÂ1ÈÕ¡¶ÖлªÈËÃñ¹²ºÍ¹úÍøÂçÇå¾²·¨¡·ÊµÑéΪ±ê¼Ç£¬£¬£¬£¬ÍøÂçÇå¾²¹æÔòϵͳѸËÙÍêÉÆ£¬£¬£¬£¬ÅäÌ×µÄÖ´ÂÉÀýÔòÔÚ¼Ó½ôÖÆ¶©¹«²¼ÖС£ ¡£¡£¡£ ¡£¡£¡£ÔÚÖ´·¨¼ì²é·½Ã棬£¬£¬£¬2018Äê11Ô£¬£¬£¬£¬¹«°²²¿Ðû²¼¡¶¹«°²»ú¹Ø»¥ÁªÍøÇå¾²¼àÊÓ¼ì²é»®¶¨¡·£¬£¬£¬£¬Ã÷È·Á˹«°²»ú¹ØÖ´·¨µÄÖ°ÔðȨÏÞ, ÒÔ¼°ÆóÒµÅäºÏ¹«°²»ú¹ØÖ´·¨µÄȨÁ¦ºÍÒåÎñ¡£ ¡£¡£¡£ ¡£¡£¡£

2018ÄêÍ·£¬£¬£¬£¬¹¤ÐŲ¿Ðû²¼¡¶¹¤Òµ¿ØÖÆÏµÍ³ÐÅÏ¢Çå¾²Ðж¯ÍýÏ루2018-2020£©¡·Ï¢Õù¶Á¡£ ¡£¡£¡£ ¡£¡£¡£Í»³öÂäʵÆóÒµÖ÷ÌåÔðÈΣ¬£¬£¬£¬´ÓÌáÉý¹¤ÒµÆóÒµ¹¤¿ØÇå¾²·À»¤ÄÜÁ¦£¬£¬£¬£¬Ôö½ø¹¤ÒµÐÅÏ¢Çå¾²¹¤ÒµÉú³¤£¬£¬£¬£¬¼ÓËÙ¹¤¿ØÇå¾²°ü¹Üϵͳ½¨Éè³ö·¢£¬£¬£¬£¬ÎªÏÂÒ»²½¿ªÕ¹¹¤¿ØÇå¾²ÊÂÇéÌṩÁËÒÀ¾ÝºÍÖ¸µ¼¡£ ¡£¡£¡£ ¡£¡£¡£

2018Äê6Ô£¬£¬£¬£¬¹¤ÐŲ¿Ó¡·¢¡¶¹¤Òµ»¥ÁªÍøÉú³¤Ðж¯ÍýÏ루2018-2020Ä꣩¡·ºÍ¡¶¹¤Òµ»¥ÁªÍø×¨ÏîÊÂÇé×é2018ÄêËêÇéÍýÏë¡·£¬£¬£¬£¬ÉîÈëʵÑ鹤ҵ»¥ÁªÍøÁ¢ÒìÉú³¤Õ½ÂÔ£¬£¬£¬£¬Íƶ¯ÊµÌå¾­¼ÃÓëÊý×Ö¾­¼ÃÉî¶ÈÈںϣ¬£¬£¬£¬Í¬Ê±¼Ó´ó²ÆÎñÖ§³ÖÁ¦¶È£¬£¬£¬£¬Æð¾¢¿ªÕ¹Ö§³Ö¹¤Òµ»¥ÁªÍøÇå¾²ÊÔµãÊ÷Ä£ÏîÄ¿µÈ¡£ ¡£¡£¡£ ¡£¡£¡£

2018Äê10Ô£¬£¬£¬£¬¹¤ÐŲ¿¡¢¹ú¼Ò±ê׼ίÅäºÏÓ¡·¢¡¶¹ú¼ÒÖÇÄÜÖÆÔì±ê׼ϵͳ½¨ÉèÖ¸ÄÏ£¨2018Äê°æ£©¡·£¬£¬£¬£¬ÒÔ¼ÓËÙÍÆ½øÖÇÄÜÖÆÔìÉú³¤£¬£¬£¬£¬Ö¸µ¼ÖÇÄÜÖÆÔì±ê×¼»¯ÊÂÇéµÄ¿ªÕ¹¡£ ¡£¡£¡£ ¡£¡£¡£

2018Äê¹ú¼ÒÄÜÔ´¾ÖÓ¡·¢¡¶¹ØÓÚÔöÇ¿µçÁ¦ÐÐÒµÍøÂçÇå¾²ÊÂÇéµÄÖ¸µ¼Òâ¼û¡·£¬£¬£¬£¬·¢¸Äί¡¢ÄÜÔ´¾Ö¡¢Éú̬ÇéÐβ¿¡¢¹ú·À¿Æ¹¤¾ÖËIJ¿Î¯ÁªºÏÐû²¼¡¶¹ØÓÚ½øÒ»²½ÔöÇ¿ºËµçÔËÐÐÇå¾²ÖÎÀíµÄÖ¸µ¼Òâ¼û¡·µÈ¡£ ¡£¡£¡£ ¡£¡£¡£


2¡¢¹¤¿ØÇå¾²±ê׼ϵͳ½¨Éè½øÈë¿ì³µµÀ

¹ú¼Ò²ãÃæ¹¤¿ØÇå¾²ÒÑÐγɰüÀ¨¡°Ç徲Ʒ¼¶¡¢Çå¾²ÒªÇó¡¢Ç徲ʵÑé¡¢Çå¾²²âÆÀ¡±µÈ±ê׼ϵͳ£¬£¬£¬£¬Çå¾²±ê×¼µÄÇåÎúÓëÍêÉÆ½«Ôö½ø¹¤¿ØÇå¾²ÐÐÒµ½øÒ»²½¿µ½¡Éú³¤£¬£¬£¬£¬ÎªÆóÒµÆð¾¢¿ªÕ¹¹¤¿ØÇå¾²½¨ÉèÌṩÒÀ¾ÝºÍÖ¸µ¼¡£ ¡£¡£¡£ ¡£¡£¡£

2018ÄêÒÑÕýʽÐû²¼ÁË¡¶ÐÅÏ¢Çå¾²ÊÖÒÕ ¹¤Òµ¿ØÖÆÏµÍ³Çå¾²ÖÎÀí»ù±¾ÒªÇó¡·£¨GB¨MT36323-2018£©¡¢¡¶ÐÅÏ¢Çå¾²ÊÖÒÕ ¹¤Òµ¿ØÖÆÏµÍ³ÐÅÏ¢Çå¾²·Ö¼¶¹æ·¶¡·£¨GB¨MT36324-2018£©¡¢¡¶ÐÅÏ¢Çå¾²ÊÖÒÕ ¹¤Òµ¿ØÖÆÏµÍ³Î£º¦ÆÀ¹ÀʵÑéÖ¸ÄÏ¡·£¨GB¨MT36466-2018£©µÈÔÚÄڵŤ¿ØÇå¾²±ê×¼¡£ ¡£¡£¡£ ¡£¡£¡£


3¡¢Ïà¹Ø¹¤ÒµÍ¬ÃË¡¢Çå¾²´ó»áÓÖΪ¹¤¿ØÇå¾²Êг¡ÌṩÁËÖúÍÆ¼Á

¹¤ÒµÐÅÏ¢Çå¾²¹¤ÒµÉú³¤Í¬ÃË£¨NISIA£©¡¢¹¤Òµ»¥ÁªÍø¹¤ÒµÍ¬ÃË£¨AII£©¡¢¹¤Òµ¿ØÖÆÏµÍ³¹¤ÒµÍ¬ÃË£¨ICSA£©¡¢¹¤Òµ¿ØÖÆÏµÍ³ÐÅÏ¢Çå¾²¹¤ÒµÍ¬ÃË£¨ICSISIA£©µÈͬÃË×éÖ¯£¬£¬£¬£¬Îª¹¤¿ØÇå¾²ÐÐÒµ½»Á÷ÏàÖúÌṩÁËÆ½Ì¨£¬£¬£¬£¬ÓÐÁ¦Ôö½øÁ˹¤¿ØÇå¾²¸÷·½¸ßЧÁª¶¯Éú³¤µÄÃûÌᣠ¡£¡£¡£ ¡£¡£¡£

2018ÄêÒ²Êǹ¤¿ØÇå¾²¾Û»áÊýÄ¿½Ï¶àµÄÒ»Ä꣬£¬£¬£¬ ¡°2018¹¤ÒµÇå¾²´ó»á¡±¡¢¡°2018µÚÆß½ì¹¤Òµ¿ØÖÆÏµÍ³ÐÅÏ¢Çå¾²·å»á¡±¡¢¡°2018¹¤Òµ»¥ÁªÍøÓëÇå¾²ÂÛ̳¡±¡¢¡°2018¹¤Òµ»¥ÁªÍø·å»á¡±µÈ¾Û»áµÄÀֳɾÙÐУ¬£¬£¬£¬Îª¹¤¿ØÇå¾²ÌṩÁËÐû²¼µÀÓýÕ󵨡£ ¡£¡£¡£ ¡£¡£¡£


4¡¢2018Ä깤¿ØÇå¾²½¨ÉèÐÐÒµÂþÑܸü¹ã£¬£¬£¬£¬ÏîÄ¿ÊýÄ¿½ð¶îѸËÙÅÊÉý

2018Ä깤¿ØÇå¾²½¨ÉèÏîÄ¿ÔÚÑ̲ݡ¢µçÁ¦¡¢¹ìµÀ½»Í¨¡¢ÄÜÔ´¡¢Ê¯ÓÍʯ»¯¡¢ÖÇÄÜÖÆÔìµÈ¶à¸öÐÐҵѸËÙÀ©´óºÍÔöÌí£¬£¬£¬£¬ÔÚÏîÄ¿ÊýÄ¿ºÍµ¥¸öÏîÄ¿½ð¶î¶¼ÓÐÁ˱¬·¢Ê½ÔöÌí£¬£¬£¬£¬ÎüÒýÁ˸ü¶àµÄÇå¾²³§É̼ÓÈ룬£¬£¬£¬ÐγÉÁË¡°²úѧÑÐÓá±Ï໥Э×÷ÅäºÏÍÆ½øµÄÓÅÒìÊ±ÊÆ¡£ ¡£¡£¡£ ¡£¡£¡£


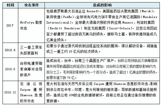
5¡¢¹¤¿ØÇå¾²ÊÂÎñƵ·¢£¬£¬£¬£¬ÀÕË÷À๥»÷Ôì³ÉµÄËðʧ¾ªÈË

½ü¼¸ÄêÕë¶Ô¹¤¿ØÏµÍ³µÄNotPetya¡¢GlobeimposterµÈÀÕË÷²¡¶¾¹¥»÷¡¢Ì¨»ýµçÔâÊܹ¥»÷Í£²ú¡¢²¨Òô¹¤³§Ôâµ½¹¥»÷µÈÊÂÎñ¸øÆóÒµÔì³ÉµÄ¾­¼ÃºÍÉÌÓþËðʧ¾ªÈË¡£ ¡£¡£¡£ ¡£¡£¡£º£ÄÚÔÚµçÁ¦¡¢ÄÜÔ´¡¢Ê¯ÓÍʯ»¯¡¢¸ÖÌú¡¢¿óÒµ¡¢ÏȽøÖÆÔìµÈÐÐҵҲͬÑù·ºÆð´ó×ڵIJ¡¶¾¡¢ÀÕË÷¹¥»÷µÈÇå¾²ÊÂÎñ£¬£¬£¬£¬¶ÔÊÂÎñÆóÒµÔì³ÉÇ¿ÁÒ¹¥»÷£¬£¬£¬£¬¹¤¿ØÇå¾²²»ÔÙÓ뼺Î޹ء£ ¡£¡£¡£ ¡£¡£¡£

´Ó¹¥»÷ÊÂÎñµÄÆÊÎöÀ´¿´£¬£¬£¬£¬Õë¶Ô¹¤¿ØÏµÍ³µÄ¹¥»÷¸ü¾ß×éÖ¯ÐÔ¡¢Õë¶ÔÐÔ¡¢ÆÆËðÐÔ£¬£¬£¬£¬Îó²îΣº¦ÖÎÀí²»µ½Î»µ¼ÖµĶàÖÖ¹¥»÷ÊÖÒÕ×éºÏʽµÄÀÕË÷¹¥»÷£¬£¬£¬£¬¸ø¹¤ÒµÆóÒµÔì³É¼«ÆäÑÏÖØµÄÆÆËðÐÔÉõÖÁÔÖÄÑÐÔЧ¹û¡£ ¡£¡£¡£ ¡£¡£¡£µ¥¸ö¹¥»÷ÊÂÎñÔì³ÉµÄÖ±½ÓÓë¼ä½Ó¾­¼ÃËðʧÒÔ¼°ÆóÒµÉÌÓþµÄÆÆËð·ºÆðѸËÙÀ©´óÇ÷ÊÆ¡£ ¡£¡£¡£ ¡£¡£¡£

¿­Ê±K66¡¤(ÖйúÇø)¹Ù·½ÍøÕ¾


Ö÷Òª¹¤¿ØÇå¾²¹¥»÷ÊÂÎñ¼°ÆäÔì³ÉµÄÓ°Ïì
£¨ÍøÂç×Ô¹ûÕæ×ÊÁÏ£©


¿­Ê±K66¡¤(ÖйúÇø)¹Ù·½ÍøÕ¾


¹¤¿ØÎó²îÓ빤¿ØÇå¾²ÊÂÎñÊýÄ¿£¨ÍøÂç×Ô¹ûÕæÊý¾Ý£©


6¡¢ÆóÒµ¹¤¿ØÇå¾²»ù´¡±¡Èõ£¬£¬£¬£¬Çå¾²ÖÎÀí¡¢ÊÖÒÕ¡¢ÔËάÄÜÁ¦¼±ÐèÌáÉý

´ÓÄ¿½ñ¹¤¿ØÏµÍ³±£´æµÄΣº¦ºÍÇå¾²ÏÖ×´¿´£¬£¬£¬£¬Ö÷Òª±£´æÒÔϼ¸¸ö·½ÃæÐèÒªÕýÊÓºÍÔöÇ¿£º

£¨1£©¹¤¿ØÏµÍ³ÖÐʹÓôó×ÚͨÓõÄÓ²¼þ×°±¸¡¢²Ù×÷ϵͳ¡¢Êý¾Ý¿â¡¢Ó¦ÓÃÈí¼þµÈ£¬£¬£¬£¬±£´æ´ó×ÚÎó²îºÍÇå¾²ÉèÖñ¡ÈõÏ£¬£¬£¬Í¬Ê±ÎªÁ˰ü¹ÜÉú²úÏßµÄÕý³£ÔËת»ù±¾²»¿É¾ÙÐÐÎó²îÐÞ²¹ºÍ¼Ó¹Ì¡£ ¡£¡£¡£ ¡£¡£¡£

£¨2£©¹¤¿ØÏµÍ³ÖÐʹÓõĿØÖÆ×°±¸¼°Æä×é³ÉµÄϵͳ£¨PLC¡¢DCS¡¢SCADAµÈ£©ÔÚÓ²¼þ¡¢Èí¼þ¶¼±£´æ´ó×ÚµÄÇå¾²Îó²î£¬£¬£¬£¬ÇÒËæ×Ź¤¿ØÏµÍ³ÊܹØ×¢Ë®Æ½ÔöÌí£¬£¬£¬£¬ÐÂÔöÎó²îÊýÄ¿·ºÆð¼ÓËÙÔöÌíÇ÷ÊÆ¡£ ¡£¡£¡£ ¡£¡£¡£

£¨3£©¹¤¿ØÏµÍ³ÔÚÇå¾²¼ì²âÓëÇå¾²·À»¤ÄÜÁ¦Ïà½ÏÓڹŰåÍøÂçÒªµÍµÃ¶à£¬£¬£¬£¬ÉõÖÁÓеŤ¿ØÏµÍ³»ù±¾Ã»ÓÐÇå¾²·À»¤ÄÜÁ¦£¬£¬£¬£¬¹¤¿ØÏµÍ³ÕûÌåÃæÁÙÍøÂç¹¥»÷µÄÇå¾²ÃâÒßÁ¦µÍÏ¡£ ¡£¡£¡£ ¡£¡£¡£

£¨4£©2017¡¢2018Äê°üÀ¨WanacryÔÚÄÚµÄÀÕË÷²¡¶¾½èÖúÄÚÍøÎó²î¿ìËÙÈö²¥£¬£¬£¬£¬ÈÃÎÒÃÇÈÏÇåÒ»¸öÊÂʵ£¬£¬£¬£¬Ïà¶Ô¹Ø±ÕµÄ¹¤¿ØÍøÂçÒ²ÐèÒªÖÎÀíÕßÐж¯ÆðÀ´´òºÃÇå¾²»ù´¡£¬£¬£¬£¬ÌáÉýÇå¾²·À»¤ÄÜÁ¦¡£ ¡£¡£¡£ ¡£¡£¡£

£¨5£©¹¤¿ØÏµÍ³µÄʹÓÃÔËάְԱ¹¤¿ØÇå¾²Òâʶµ­Ä®£¬£¬£¬£¬Çå¾²ÖÎÀí²»µ½Î»£¬£¬£¬£¬ÔÚÕë¶Ô¹¤¿ØÇå¾²µÄÖÎÀíÖÆ¶È¡¢Çå¾²Åàѵ¡¢ÔËÐмì²é¡¢¼àÊÓÉóºËµÈ·½Ãæ±£´æ¿Õȱ»òÏÔ×ŵÄȱʧ£¬£¬£¬£¬Çå¾²Ó¦¼±ÏìӦϵͳ²»ÍêÉÆ£¬£¬£¬£¬È±·¦Ó¦¼±ÏìÓ¦Ö§³Ö¹¤¾ß¡£ ¡£¡£¡£ ¡£¡£¡£


 ?·¡


2018Ä깤¿ØÍøÂçÇå¾²ÁìÓòת±äºÍÌØµã

1¡¢2018ÄêÒ»¸öÏÔÖøµÄÌØÕ÷ÊÇÓû§²à¶Ô¹¤¿ØÏµÍ³ËùÃæÁÙµÄÇ徲Σº¦ÈÏÖªÓÐÁ˺ܴóµÄÌáÉý£¬£¬£¬£¬´ÙʹÆóÒµÐÅÏ¢»¯²¿·ÖºÍ×°±¸ÔËÐÐÖÎÀí²¿·ÖÔÚ¹¤¿ØÇå¾²½¨ÉèÉϸüÒ׸濢¹²Ê¶£¬£¬£¬£¬Íƶ¯µÄÓ°ÏìÒòËØ°üÀ¨£º

¡ñ¡¶ÍøÂçÇå¾²·¨¡·µÄʵÑéÖ´ÐÐÔÚÖ´·¨²ãÃæµÄÃ÷È·ºÍÍþÉ壻£»£»£»£»£»
¡ñ ¹ú¼ÒÍøÂçÇå¾²ÖÜȫԱ¼ÓÈëÍÆ¶¯Ðγɡ°ÍøÂçÇå¾²ÈËÈËÓÐÔ𡱵ÄÓÅÒìÆø·Õ£»£»£»£»£»£»
¡ñ ¡¶µ³×飨µ³Î¯£©ÍøÂçÇå¾²ÊÂÇéÔðÈÎÖÆÊµÑé²½·¥¡·È·Á¢ÁËÍøÂçÇå¾²Ò»°ÑÊÖÈÏÕæÖÆ£¬£¬£¬£¬×½×¡ÁËÍøÂçÇå¾²ÊÂÇ鿪չÀú³ÌÖнÏΪ±»¶¯µÄȪԴÐÔÎÊÌ⣻£»£»£»£»£»
¡ñ ²¡¶¾¡¢ÀÕË÷¹¥»÷¶Ô¹¤¿ØÆóÒµÔì³ÉµÄËðÊ§ÖØ´ó£»£»£»£»£»£»
¡ñ ¹«°²²¿¡¢¹¤ÐŲ¿¿ªÕ¹µÄÕë¶ÔÆóÒµµÄÇ徲ʵսÑÝÁ·ºÍ¼ì²éÆÀ¹ÀÊÂÇéÍÆ¶¯£»£»£»£»£»£»
¡ñ Çå¾²³§ÉÌ¡¢Ñо¿»ú¹¹¡¢¼ì²â»ú¹¹µÈ¶ÔÊг¡µÄÆð¾¢Íƶ¯¡£ ¡£¡£¡£ ¡£¡£¡£

2¡¢¶Ô¹¤¿ØÇå¾²Êг¡ÈÏÖª¸üÇ÷ÀíÐÔ¡£ ¡£¡£¡£ ¡£¡£¡£¸÷¼ÓÈë·½³ä·ÖÊìϤµ½¹¤¿ØÇå¾²µÄ½¨Éè²¢²»ÊǼòÆÓµÄ½«¹Å°åÖÎÀíÍøÖÐʹÓõÄÇå¾²ÊÖÒÕ¡¢²úÆ·¡¢¼Æ»®Â䵨ÎÞÓÇ£¬£¬£¬£¬¶øÊÇÐèÒª×öºÃ¹¤¿ØÇå¾²»ù´¡Ñо¿£¨°üÀ¨ÍøÂçÇéÐΡ¢×°±¸Îó²î¡¢¹¤¿ØÐ­ÒéÎó²îµÈ£©£¬£¬£¬£¬ÐèÒª³ä·ÖÏàʶ¹¤¿ØÓªÒµÏµÍ³Î£º¦£¬£¬£¬£¬Í¬Ê±ÐèÒªÁ¬Ïµ¡°ÔÆ´óÎïÖÇÒÆ¡±µÈÐÂÊÖÒÕÓ¦ÓõÄÇ徲Σº¦Ñо¿¡£ ¡£¡£¡£ ¡£¡£¡£

3¡¢Ê¹ÓöàÖÖ¹¥»÷ÊÖÒÕÕë¶ÔÉæ¼°¹¤¿ØÏµÍ³ÆóÒµ¾ÙÐÐÀÕË÷¹¥»÷±¬·¢µÄЧ¹û¼«¾ßÆÆËðÐÔ¡£ ¡£¡£¡£ ¡£¡£¡£Ê¹Óù¤¿ØÏµÍ³Îó²î£¬£¬£¬£¬Á¬Ïµ²¡¶¾Èö²¥¡¢Êý×ÖÇ®±Ò¡¢¸ßλ¼ÓÃÜÊÖÒÕ×éºÏ¾ÙÐеÄÀÕË÷¹¥»÷¶ÔÊÂÎñÆóÒµÀ´Ëµ¿ÉÄܾÍÊÇÒ»³¡ÔÖÄÑ¡£ ¡£¡£¡£ ¡£¡£¡£


 ?Èþ


¿­Ê±K66¼¯ÍÅ2018Ä깤¿ØÇå¾²³Áµí

2018Ä꿭ʱK66¼¯ÍÅÒÀ¸½ÔÚÍøÂçÇå¾²»ù´¡Ñо¿ºÍÊÖÒÕЧÀÍÍøÂç±é²¼ÌìϵÄÓÅÊÆ£¬£¬£¬£¬ÓëÐÐÒµÓû§Ð¯ÊÖÉîÈ빤¿ØÓªÒµ³¡¾°£¬£¬£¬£¬¿ªÕ¹ÐÐÒµÕë¶ÔÐÔÇå¾²Ñо¿£¬£¬£¬£¬Æ¾Ö¤ÐµÄÓû§³¡¾°ºÍÐèÇóÑз¢ÐµÄÊÖÒպͲúÆ·¡£ ¡£¡£¡£ ¡£¡£¡£Í¬Ê±£¬£¬£¬£¬Æð¾¢ÏìÓ¦ÍøÂçÇ¿¹ú½¨ÉèÕкô£¬£¬£¬£¬¼ÓÈë¹ú¼ÒºÍÐÐÒµ¹¤¿ØÇå¾²±ê×¼ÌåÀý£¬£¬£¬£¬¿ªÕ¹²úѧÑÐÓÃЭͬÁª¶¯Íƽøº£ÄÚÓû§ÔÚ¹¤¿ØÇå¾²ÁìÓò½¨ÉèµÄÎȲ½ÌáÉýÓëÁ¢Òì¡£ ¡£¡£¡£ ¡£¡£¡£

1¡¢¼ÓÈë¹ú¼ÒÓëÐÐÒµÔÚ¹¤¿ØÇå¾²ÁìÓòµÄÏà¹Ø±ê×¼ÌåÀýÆð²ÝÊÂÇ飬£¬£¬£¬Éæ¼°µÈ±£ÏµÍ³¡¢¹¤¿ØÇå¾²²úÆ·ÊÖÒÕϵͳ¡¢¹¤Òµ»¥ÁªÍøÆ½Ì¨µÈ±ê×¼¹æ·¶µÄÌåÀýÖ§³Ö¡£ ¡£¡£¡£ ¡£¡£¡£

2¡¢Æð¾¢ÅäºÏÍøÐŰ졢¹¤ÐŲ¿¡¢¹«°²²¿Õë¶Ô¹¤¿ØÍøÂçÇå¾²µÄÊÂÇ飬£¬£¬£¬¼ÓÈëÁËËÄÏÐŲ¿µÄÁ¢ÒìÉú³¤¹¤³Ì£¬£¬£¬£¬Ñз¢¹¤¿ØµÈ±£¼ì²é¹¤¾ßÏä¡¢Ó¦¼±ÏìÓ¦¹¤¾ßÏäµÈ¡£ ¡£¡£¡£ ¡£¡£¡£

3¡¢ÓëÓû§Ð¯ÊÖÆð¾¢¿ªÕ¹ÐÐÒµÐÔÕë¶Ô¹¤¿ØÏµÍ³µÄ»ù´¡ÐÔÇå¾²Ñо¿£¬£¬£¬£¬Ñз¢ÐÂÊÖÒÕвúÆ·£¬£¬£¬£¬ÐγÉÕë¶ÔÐÔµÄÐÐÒµ¼Æ»®¡£ ¡£¡£¡£ ¡£¡£¡£½èÖú¡°ÃæÏò»¥ÁªÍø+¹¤Òµ¼°ÖÇÄÜ×°±¸ÐÅÏ¢Çå¾²±±¾©Êй¤³ÌʵÑéÊÒ¡±¿ªÕ¹Õë¶Ô¹¤Òµ¿ØÖÆ×°±¸¡¢¹¤¿ØÓªÒµÏµÍ³¡¢ÖÇÄÜÖÕ¶Ë¡¢ÖÇÄܼҾӵȿªÕ¹»ù´¡ÐÔÇå¾²Ñо¿£¬£¬£¬£¬ÓëÐÐÒµÓû§¿ªÕ¹¹¤¿ØÇå¾²ÁªºÏʵÑéÊÒ½¨É裻£»£»£»£»£»Ðû²¼ÊʺϵçÁ¦¡¢ÖÇ»ÛÓÍÌï¡¢ÖÇ»ÛÎïÁ÷ºÍÖǻ۽»Í¨µÈ¸÷ÐÐÒµÓ¦ÓõĹ¤ÒµÎïÁªÍøÇå¾²½â¾ö¼Æ»®£¬£¬£¬£¬Ñз¢ÎïÁªÍøÇå¾²Íø¹Ø£»£»£»£»£»£»ÍƳö¹¤ÒµÇå¾²Ì¬ÊÆ¸Ð֪ƽ̨£¬£¬£¬£¬ÊµÏÖµçÁ¦µ÷Àíϵͳ¡¢ÖÇÄÜÖÆÔ칤¿ØÏµÍ³Ç徲Σº¦ÖÜÈ«ÕÆ¿Ø£¬£¬£¬£¬Ç±ÔÚÇ徲Σº¦Éî¶ÈÆÊÎöºÍ´¦Öóͷ£µÈ£»£»£»£»£»£»ÊµÏÖÐÐÒµÖÇÄÜÖÆÔ칤¿ØÇå¾²ÕûÌå½â¾ö¼Æ»®ÊԵ㽨É裬£¬£¬£¬ÍêÉÆ¶ÔʯÓÍʯ»¯¡¢µçÁ¦¡¢¿óÒµ¡¢¸ÖÌú¡¢ÖÇÄÜÖÆÔì¡¢¹ìµÀ½»Í¨¡¢Ñ̲ݵÈÐÐÒµÐÔ½â¾ö¼Æ»®£¬£¬£¬£¬Â䵨100Óà¸ö¹¤ÒµÇå¾²²úÆ·ºÍЧÀÍÏîÄ¿¡£ ¡£¡£¡£ ¡£¡£¡£

4¡¢ÔÚ¹¤Òµ»¥ÁªÍøÇå¾²¡¢³µÁªÍøÇå¾²¡¢ÎïÁªÍøÇå¾²µÈÁìÓò¿ªÕ¹Õë¶ÔÐÔÑо¿ºÍ̽Ë÷£¬£¬£¬£¬Í¨¹ýÕ½ÂÔÐÔÑз¢Í¶È뿪չÐÂÓ¦ÓÃÁìÓòµÄÇå¾²ÐèÇó¡¢Çå¾²ÊÖÒյĴ¢±¸Óë²úÆ·»¯µÈ¡£ ¡£¡£¡£ ¡£¡£¡£

5¡¢ Æð¾¢Ö§³ÖºÍ¼ÓÈëÓû§¿ªÕ¹¹¤¿ØÇå¾²·À»¤ÄÜÁ¦½¨É裬£¬£¬£¬Ê©Õ¹¿­Ê±K66¼¯ÍÅÇå¾²²úÆ·È«ºÍÑз¢ÄÜÁ¦Ç¿¡¢ÁýÕÖÌìϵÄÊÖÒÕЧÀÍÍŶӡ¢ÒÔ¼°¸÷ÐÐÒµÊÂÒµ²¿µÄרҵÐÔÖ§³ÖÄÜÁ¦µÈÓÅÊÆ£¬£¬£¬£¬2018Ä꿭ʱK66¼¯ÍÅÔÚ¹¤¿ØÇå¾²Êг¡È¡µÃÁ˱¬·¢ÐÔÔöÌí£¬£¬£¬£¬ÎȾӹ¤¿ØÇå¾²Êг¡µÚÒ»Ìݶӡ£ ¡£¡£¡£ ¡£¡£¡£


 ?ËÁ


2019Ä깤¿ØÇå¾²Êг¡Ç÷ÊÆ


1¡¢ÃæÁÙÑÏËàÐÎÊÆ£¬£¬£¬£¬ÐÐÒµÓû§½«Æð¾¢¿ªÕ¹×ÔÉí¹¤¿ØÓªÒµÏµÍ³µÄ»ù´¡ÐÔÇå¾²Ñо¿£¬£¬£¬£¬ÒÔ×öºÃÖª¼ºÖª±ËÊÂÇ飬£¬£¬£¬½«ÐèÒªÇå¾²³§ÉÌÄܹ»Ìṩ¶¨ÏòÇå¾²Ñо¿Ð§ÀÍÖ§³Ö¡£ ¡£¡£¡£ ¡£¡£¡£

2¡¢Ëæ×ŵȱ£2.0¡¢¡¶Òªº¦ÐÅÏ¢»ù´¡ÉèÊ©±£»£»£»£»£»£»¤ÌõÀý¡·µÄÐû²¼¡¢2019Òªº¦ÐÅÏ¢»ù´¡ÉèÊ©Çå¾²¶Ô¿¹ÕæÊµ¹¥·ÀÑÝÁ·µÈÍÆ¶¯£¬£¬£¬£¬¿ªÕ¹Õë¶ÔÐԵĹ¥·ÀÅàѵ¡¢ÕæÊµ¹¥·ÀÑÝÁ·µÈ½«³ÉΪÆóÒµÒ»ÖÖ³£Ì¬¡£ ¡£¡£¡£ ¡£¡£¡£

3¡¢Óû§Õë¶Ô¹¤¿ØÇå¾²µÄЧÀÍÐèÇ󽫻ᱬ·¢ÐÔÔöÌí£¬£¬£¬£¬Ç徲ЧÀÍÍâµØ»¯ÓÅÊÆÓÐÀûÓÚÀ©´óÊг¡·Ý¶î¡£ ¡£¡£¡£ ¡£¡£¡£Õë¶Ô¹¤¿ØÇå¾²ÁìÓòµÄЧÀͽ«ÖÁÉÙ°üÀ¨Î£º¦ÆÀ¹À¡¢×¤³¡Çå¾²ÔËά¡¢Çå¾²ÊÂÎñÓ¦¼±¡¢Çå¾²Åàѵ¡¢¹¥·ÀÑÝÁ·Ö§³Ö¡¢Õë¶ÔÕæÊµÉú²úϵͳµÄÊÚȨÊܿع¥·ÀÓëÑé֤ЧÀ͵ȡ£ ¡£¡£¡£ ¡£¡£¡£

4¡¢ÍøÂçÇå¾²È˲Å×÷Óý½«Êܵ½ÖØÊÓ¡£ ¡£¡£¡£ ¡£¡£¡£ÆóÒµÐèÒª¼È¶®ÍøÂçÇå¾²ÓÖ¶®¹¤¿ØÏµÍ³ºÍÓªÒµÁ÷³ÌµÄ¸´ºÏÐÍÇå¾²È˲Å£¬£¬£¬£¬ÏµÍ³µÄ¹¤¿ØÇå¾²ÅàѵºÍÈÏÖ¤ÊÇѸËÙ×÷Óý»ù´¡ÐÔÈ˲ŵÄÓÐÓÃ;¾¶£¬£¬£¬£¬¹¥·ÀÑÝÁ·½ÇÖðÊÇ¿ìËÙÌáÉý²Ù×÷ÊÖÒÕµÄÓÐÓÃÊֶΡ£ ¡£¡£¡£ ¡£¡£¡£

5¡¢ÕýÔÚÐËÆðµÄ¹¤Òµ»¥ÁªÍø¼ç¸ºÍƶ¯ÊµÌå¾­¼ÃÓëÊý×Ö¾­¼ÃµÄÉî¶ÈÈںϣ¬£¬£¬£¬ÒÔ¼°ÆóÒµµÄÌáÖÊÔöЧµÄÖØµ££¬£¬£¬£¬µ«ÏÖÔÚ¹¤Òµ»¥ÁªÍøÕûÌåÉÏÈÔÒÔÍâÑóÊÖÒÕΪÖ÷£¬£¬£¬£¬×ÔÖ÷¿É¿ØÄÜÁ¦½Ï²î£¬£¬£¬£¬Òò´Ë»ù´¡ÐÔÇå¾²Ñо¿¡¢¼á³ÖÇå¾²×ÔÁ¦ÐÔ¡¢Çå¾²ÊÖÒÕµÄ×ÔÖ÷¿É¿ØÏÔµÃÓÈΪÖ÷ÒªºÍÒªº¦¡£ ¡£¡£¡£ ¡£¡£¡£Ëæ×Ųɹº¹¤Òµ»¥ÁªÍøÆ½Ì¨Ð§ÀÍµÄÆóÒµÔö¶à£¬£¬£¬£¬ÔÚ¹¤ÒµÖÕ¶Ë×°±¸½ÓÈë¡¢¹©Ó¦Á´Çå¾²ÖÎÀí¡¢Æ½Ì¨Óû§Êý¾ÝÇå¾²ÖÎÀíµÈ·½Ãæ½«ÃæÁÙÖØ´óµÄÌôÕ½¡£ ¡£¡£¡£ ¡£¡£¡£

6¡¢ÔÆÅÌËã¡¢´óÊý¾Ý¡¢È˹¤ÖÇÄÜ¡¢ÎïÁªÍøÖÇÄÜÖն˽ÓÈëµÈÐÂÊÖÒÕÐÂÓ¦ÓÃг¡¾°¸ø¹¤¿ØÇå¾²Êг¡´øÀ´ÐµÄÇ徲Σº¦£¬£¬£¬£¬»ùÓÚÁãÐÅÈεĽÓÈë»á¼û£¬£¬£¬£¬Ð§ÀÍÆ½Ì¨µÄÊý¾ÝÇå¾²ÒÔ¼°±ßÑØÅÌËãÇå¾²µÈ³ÉΪеÄÖ÷ÒªÑо¿Æ«ÏòºÍÄÚÈÝ¡£ ¡£¡£¡£ ¡£¡£¡£


ÔÚ¹ú¼ÊÇéÐÎÈÕÇ÷ÖØ´óÈ·µ±Ï£¬£¬£¬£¬Éæ¼°¹¤¿ØÏµÍ³µÄÓû§ÓÈÆäÊÇÒªº¦ÐÅÏ¢»ù´¡ÉèÊ©Óû§£¬£¬£¬£¬ÆäÍøÂçÇå¾²ÔðÈβ»µ«½öÊǰü¹ÜÆä×ÔÉíÓªÒµÇå¾²ÎȹÌÔËÐУ¬£¬£¬£¬¶øÊÇÒѾ­³ÉΪ¹ú¼ÒÍøÂç¿Õ¼äÇå¾²µÄÖ÷Òª×é³É²¿·Ö¡£ ¡£¡£¡£ ¡£¡£¡£ÍøÂçÕ½²»ÊÇÎÒÃÇÏë²»Ïë´òµÄÎÊÌ⣬£¬£¬£¬¶øÊÇÄܲ»¿É´òÓ®µÄÎÊÌ⣬£¬£¬£¬µçÁ¦¡¢½»Í¨¡¢ÊÐÕþ»ù´¡ÉèÊ©µÈÐÐÒµ¼´»á³ÉÎªÍøÂçÕ½µÄÖ÷Òª¹¥»÷Ä¿µÄÒ²ÊÇÍøÂçÕ½ÖеķÀ»¤Òªº¦µã¡£ ¡£¡£¡£ ¡£¡£¡£ÒýÓÃϰ×ÜÊé¼ÇµÄ»°¡°Ã»ÓÐÍøÂçÇå¾²¾ÍûÓйú¼ÒÇå¾²£¬£¬£¬£¬Ã»ÓÐÐÅÏ¢»¯¾ÍûÓÐÏÖ´ú»¯¡±£¬£¬£¬£¬ÔÚ³ÉÎªÍøÂçÇ¿¹úµÄÀú³ÌÖй¤¿ØÇå¾²½¨ÉèÈÎÖØµÀÔ¶£¡