¿­Ê±K66

EnglishÈÕ±¾ÕZ

¹¤Òµ»¥ÁªÍøÇ徲רÌâ > ½â¾ö¼Æ»®

¿­Ê±K66ÐÞ½¨ÖǻۻðµçÍøÂçÇå¾²·ÀµØ

×÷Õߣº 2022-12-14

ǰÑÔ£º


»ðµçÔÚ°ü¹ÜÖйúµçÁ¦Çå¾²Îȹ̹©Ó¦ÖÐʩչ×Ŷµµ×±£¹©¡¢ÎÞаµ÷ÀíµÄ×÷Ó㬣¬£¬£¬£¬ÊÇÄ¿½ñÖйúµçÁ¦ÏµÍ³µÄ¡°¶¥ÁºÖù¡±ºÍ¡°Ñ¹²Õʯ¡±£¬£¬£¬£¬£¬ÆäÍøÂçÇå¾²½¨Éè½ûֹСêï¡£¡£¡£¡£¡£¡£¡£±¾ÎÄÒÔij»ðµç³§ÏÖʵÇå¾²ÇéÐÎΪÀý£¬£¬£¬£¬£¬Æ¾Ö¤¡°Çå¾²·ÖÇø£¬£¬£¬£¬£¬ÍøÂçרÓ㬣¬£¬£¬£¬ºáÏò¸ôÀ룬£¬£¬£¬£¬×ÝÏòÈÏÖ¤¡±µÄµçÁ¦·À»¤×ÜÌåÔ­Ôò£¬£¬£¬£¬£¬Ìá³öÁËÕë¶ÔÐÔ¡¢ÏµÍ³ÐÔµÄÇå¾²·À»¤½¨Éè²½·¥£¬£¬£¬£¬£¬½øÒ»²½ÔöÇ¿¸Ãµç³§ÍøÂçÇå¾²ÕûÌå·À»¤ÄÜÁ¦£¬£¬£¬£¬£¬½µµÍ¹¤¿ØÍøÂç±»ÉøÍ¸¹¥»÷Σº¦¡£¡£¡£¡£¡£¡£¡£

»ðÁ¦·¢µçÊÇÎÒ¹úÖ÷ÒªµÄ·¢µç·½·¨£¬£¬£¬£¬£¬Æä·¢µçÁ¿Áè¼ÝÌìÏÂ×ÜÌå·¢µçÁ¿µÄ70%¡£¡£¡£¡£¡£¡£¡£µ«ÓÉÓڴ󲿷ֻðµç³§×éÍøÊ±¼ä½ÏÔ磬£¬£¬£¬£¬ÏµÍ³×°±¸ÀϾɡ¢Çå¾²ÖÎÀí²»¹æ·¶µÈÎÊÌâ½ÏΪÆÕ±é£¬£¬£¬£¬£¬µ¼ÖÂÆäÍøÂçÇéÐα£´æºÜ´óµÄÇå¾²Òþ»¼¡£¡£¡£¡£¡£¡£¡£



¿­Ê±K66¡¤(ÖйúÇø)¹Ù·½ÍøÕ¾


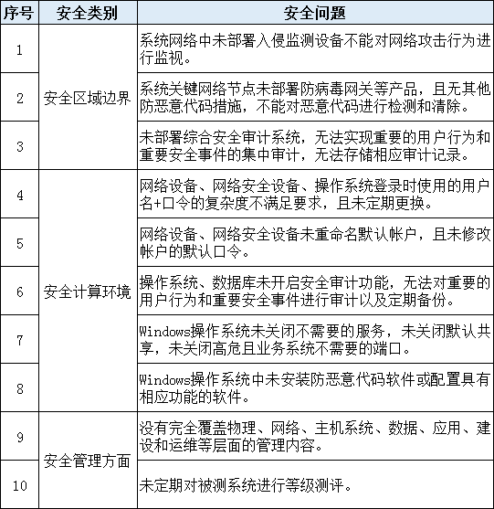
Çå¾²Òþ»¼Ò» ×°±¸¹Ü¿Ø²»¹æ·¶ Ì»Â¶Ãæ´óÇÒÖØ´ó


¿ØÖÆÏµÍ³ÖжÔÒÆ¶¯´æ´¢½éÖÊÖÎÀí²»µ½Î»£¬£¬£¬£¬£¬±£´æËæÒâʹÓúͲ»ÑÏ¿á»á¼û¿ØÖƵÈÇéÐΣ¬£¬£¬£¬£¬ÎªÄÚ²¿¹¥»÷ÁôÏ¿ÉʹÓÃÈë¿Úµã¡£¡£¡£¡£¡£¡£¡£»£»£» £»£»£»ðµç³§¹¤¿ØÏµÍ³µÄ¹¤³Ìʦվ¡¢²Ù×÷Ô±Õ¾¡¢ÀúÊ·Õ¾µÈ¶àʹÓÃδʵʱ¸üв¹¶¡µÄ²Ù×÷ϵͳ£¬£¬£¬£¬£¬Í¬Ê±±£´æÕ˺ÅÖÎÀí²»ÑÏ¡¢ÃÜÂë¸üÐÂÖÜÆÚ³¤µÈÎÊÌ⣬£¬£¬£¬£¬Îª²¡¶¾Èö²¥¡¢ÈëÇÖÉøÍ¸¡¢¹¥»÷µÈÍⲿ¹¥»÷ÂñÏÂÁ˿ɱ»Ê¹ÓõÄÒþ»¼¡£¡£¡£¡£¡£¡£¡£±ðµÄ£¬£¬£¬£¬£¬¿ØÖÆÏµÍ³ÉÏ´ó×Ú±ØÐèµÄµÚÈý·½Èí¼þ£¬£¬£¬£¬£¬ÈçÊý¾Ý´¦Öóͷ£²å¼þ¡¢Êý¾ÝÊÕÂÞÈí¼þ£¬£¬£¬£¬£¬ÈªÔ´ºÍÇ徲Σº¦²»¿É¿Ø¡£¡£¡£¡£¡£¡£¡£


Çå¾²Òþ»¼¶þ ÍøÂç½á¹¹ÖØ´ó Çå¾²ËðʧÒ×À©´ó


»ðµç³§µÄ¹¤ÒÕÀú³ÌÖØ´ó¡¢ÌØÊ⣬£¬£¬£¬£¬º­¸ÇµçÁ¦ÏµÍ³¡¢µçÆøÏµÍ³¡¢Èȹ¤ÏµÍ³¡¢ÐÅϢϵͳµÈÖÖÖÖ¼à¿ØÏµÍ³£¬£¬£¬£¬£¬¸÷ϵͳ¼äµÄͨѶÐèÇóµ¼Ö»ðµç³§¹¤¿ØÏµÍ³ÍøÂç½á¹¹Öش󣬣¬£¬£¬£¬Í¨Ñ¶Ð­Òé·±¶à£¬£¬£¬£¬£¬±£´æ¶àÖÖЭÒé¹²´æµÄÇéÐΣ¬£¬£¬£¬£¬ÓÐʹÓÃÎó²îαÔ챨ÎĵÄΣº¦¡£¡£¡£¡£¡£¡£¡£±ðµÄ£¬£¬£¬£¬£¬Î´¶ÔÍøÂç¾ÙÐл®·ÖºÍ»á¼û¿ØÖÆ£¬£¬£¬£¬£¬Ò»µ©ÍøÂç±»Í»ÆÆ£¬£¬£¬£¬£¬Ëðʧ½«¿ìËÙÀ©´ó¡£¡£¡£¡£¡£¡£¡£


Çå¾²Òþ»¼Èý ¼à¿Ø²½·¥È±Ê§£¬£¬£¬£¬£¬ÄÑÒÔ·¢Ã÷ÍøÂçÒì³£


ÓÉÓÚ´ó×Ú»ðµç³§×éÍøÊ±¼ä½ÏÔ磬£¬£¬£¬£¬ÍøÂçÇå¾²µÄ»ù´¡ÆÕ±é±¡Èõ¡£¡£¡£¡£¡£¡£¡£×ʲúÊáÀí·½Ãæ£¬£¬£¬£¬£¬¿ØÖÆÏµÍ³Èí¡¢Ó²¼þ×ʲú²»ÇåÎú£¬£¬£¬£¬£¬ÍøÂçÍØÆË½á¹¹Î´ÊµÊ±¸üУ¬£¬£¬£¬£¬ÓëÏÖÕæÏàÐÎ·×ÆçÖ¡£¡£¡£¡£¡£¡£¡£ÖÎÀí²½·¥·½Ã棬£¬£¬£¬£¬È±·¦Çå¾²ÈÕÖ¾É󼯣¬£¬£¬£¬£¬È±ÉÙÒì³£¼ì²â»úÖÆ£¬£¬£¬£¬£¬Ó¦¼±ÏìÓ¦»úÖÆ²»ÍêÉÆ¡£¡£¡£¡£¡£¡£¡£µ¼Ö¹Űå»ðµç³§ÎÞ·¨¿ìËÙ¶ÔÇå¾²ÊÂÎñ¾ÙÐвì¾õ¡¢·´Ó¦ºÍËÝÔ´¡£¡£¡£¡£¡£¡£¡£


ÉîÈëÓªÒµ³¡¾° ¶¨ÖÆ×¨Òµ¼Æ»®


ÒÔij»ðµç³§ÎªÀý¡£¡£¡£¡£¡£¡£¡£¸Ãµç³§Á¬Ïµ×ÔÉíµçÁ¦¼à¿ØÏµÍ³ºÍÐÅÏ¢»¯ÇéÐΣ¬£¬£¬£¬£¬Öƶ©ÁËÐÅÏ¢Çå¾²×ÜÌåÍýÏ룬£¬£¬£¬£¬ÆðÔ´½¨ÉèÁËÐÅÏ¢Ç徲ϵͳ£¬£¬£¬£¬£¬ÇкϹúÄÜÇå¾²¡²2015¡³36ºÅÎÄ£¨¡¶µçÁ¦¼à¿ØÏµÍ³Çå¾²·À»¤×ÜÌ弯»®¡·£©µÄÇå¾²·À»¤ÒªÇóºÍÆÀ¹À¹æ·¶£¬£¬£¬£¬£¬ÒÔ¼°µç¼àÐÅÏ¢¡²2012¡³62ºÅÎÄ£¨¡¶µçÁ¦ÐÐÒµÐÅϢϵͳÇ徲Ʒ¼¶±£»£»£» £»£»£»¤»ù±¾ÒªÇó¡·£©µÄÖÎÀí·½Ãæ¡£¡£¡£¡£¡£¡£¡£µ«ÈÔȻȱʧһЩÏêϸµÄÇå¾²·À»¤²½·¥¡£¡£¡£¡£¡£¡£¡£

¿­Ê±K66Õë¶Ô¸Ã»ðµç³§±£´æµÄÍøÂçÇ徲Σº¦£¬£¬£¬£¬£¬Á¬Ïµ¶àÄêÔÚ¹¤¿ØÇå¾²Éî¸ûµÄÂÄÀú£¬£¬£¬£¬£¬ÎªÖǻۻðµçÍøÂçÇå¾²µÄ½¨Éè¸ø³öÁËרҵÓÐÓõĽâ¾ö¼Æ»®¡£¡£¡£¡£¡£¡£¡£


ÍøÂçÇå¾²²âÆÀ ÆÊÎöÇ徲Σº¦ÓëÏÖ×´


Ϊ½øÒ»²½Ìá¸ß¶Ô×ÔÉíÇ徲Σº¦µÄÊìϤ£¬£¬£¬£¬£¬¸Ã»ðµç³§´ÓÇå¾²ÇøÓò½çÏß¡¢Çå¾²ÅÌËãÇéÐκÍÇå¾²ÖÎÀí·½ÃæµÈά¶È£¬£¬£¬£¬£¬¶Ôµç³§¹¤¿ØÏµÍ³¾ÙÐÐÍøÂçÇå¾²²âÆÀ¡£¡£¡£¡£¡£¡£¡£



2.png


´Ó²âÆÀЧ¹ûÀ´¿´£¬£¬£¬£¬£¬µç³§×ÔÉíÇå¾²·À»¤²½·¥µÄȱ·¦£¬£¬£¬£¬£¬Ò×±¬·¢Í¨¹ý͵ȡÈõ¿ÚÁîÕ˺š¢¶Ë¿ÚɨÃè¡¢Ö²Èë¶ñÒâ´úÂëµÈ·½·¨ÈëÇÖϵͳÒÔºáÏò/×ÝÏòÉøÍ¸£¬£¬£¬£¬£¬½ø¶øÆÆËðϵͳ»òй¶Ö÷ÒªÊý¾Ý×ÊÔ´µÄ¹¥»÷ÐÐΪ£¬£¬£¬£¬£¬¸øµç³§ÍøÂçÇå¾²ÖÎÀí´øÀ´ÖØ´óÍþв¡£¡£¡£¡£¡£¡£¡£

¿­Ê±K66Á¬Ïµ¸Ã·¢µç³§Î£º¦µ÷ÑÐÆÀ¹ÀºÍ²âÆÀ±¨¸æ£¬£¬£¬£¬£¬Æ¾Ö¤¡°Çå¾²·ÖÇø£¬£¬£¬£¬£¬ÍøÂçרÓ㬣¬£¬£¬£¬ºáÏò¸ôÀ룬£¬£¬£¬£¬×ÝÏòÈÏÖ¤¡±µÄµçÁ¦·À»¤×ÜÌåÔ­Ôò£¬£¬£¬£¬£¬¿ªÕ¹ÁËÓÐÕë¶ÔÐÔµÄϵͳÐÔÇå¾²·À»¤½¨É裬£¬£¬£¬£¬°üÀ¨ÍøÂç½çÏ߸ôÀë¡¢»á¼û¿ØÖÆ¡¢¶ñÒâ´úÂëÌá·À¡¢²Ù×÷ϵͳÎó²îÖÎÀí¡¢ÍâÉè½Ó¿Ú¹Ü¿Ø¡¢ÍøÂçÉ󼯡¢Çå¾²ÖÎÀíµÈÄÜÁ¦ÐèÇóµÄϸ»¯ÊÖÒÕ²½·¥½¨É裬£¬£¬£¬£¬½øÒ»²½ÔöÇ¿¸Ãµç³§ÍøÂçÇå¾²ÕûÌå·À»¤ÄÜÁ¦£¬£¬£¬£¬£¬½µµÍ¹¤¿ØÍøÂç±»ÉøÍ¸¹¥»÷Σº¦¡£¡£¡£¡£¡£¡£¡£


Îå´ó·½Ãæ ÖþÀη¢µç³§ÍøÂçÇå¾²½¨Éè


Çå¾²·À»¤×ÜÌåÍýÏëʾÒâͼ

Çå¾²·À»¤×ÜÌåÍýÏëʾÒâͼ


1¡¢Í¨¹ýÇå¾²¼Ó¹ÌЧÀÍ£¬£¬£¬£¬£¬Ôöǿϵͳ¿¹¹¥»÷ÄÜÁ¦

¶ÔÉú²ú¿ØÖÆ´óÇøµÄ¹øÂ¯¡¢ÆûÂÖ»ú¡¢·¢µç»úµÄÖ÷¡¢¸¨¿ØÏµÍ³ÈçÆû»ú¼à²âϵͳTSI¡¢NCSϵͳµÄ¹¤¿ØÖ÷»ú¡¢Ð§ÀÍÆ÷¡¢½Ó¿Ú»úµÈ×°±¸¾ÙÐÐÇå¾²¼Ó¹Ì¡£¡£¡£¡£¡£¡£¡£Í¨¹ýÆôÓòÙ×÷ϵͳ×ÔÉíÇå¾²·À»¤¡¢Éó¼ÆÕ½ÂÔ£¬£¬£¬£¬£¬Ìá¸ßÕË»§¼°Óû§¿ÚÁîµÄÅÓºéˮƽ£¬£¬£¬£¬£¬¹Ø±Õ²»ÐèÒªµÄЧÀÍ¡¢¶Ë¿ÚµÈ²½·¥£¬£¬£¬£¬£¬½â¾ö²âÆÀÖÐÇå¾²ÅÌËãÇéÐÎÖÖ±ðÉæ¼°µÄÎÊÌ⣬£¬£¬£¬£¬ÊµÏÖÖÕ¶Ë×°±¸×ÔÉíµÄÇå¾²ÐÔÌáÉý¡£¡£¡£¡£¡£¡£¡£

2¡¢»®·ÖÇå¾²ÇøÓò£¬£¬£¬£¬£¬ÌáÉýÇå¾²ÇøÓò½çÏß·À»¤ÄÜÁ¦

ÔÚÉú²ú¿ØÖÆ´óÇøÇå¾²¢ñÇøºÍÇå¾²¢òÇøµÄ½çÏß´¦°²ÅŹ¤Òµ·À»ðǽ£¬£¬£¬£¬£¬Í¨¹ý¶Ô¹¤ÒµÐ­ÒéÖ¸ÁîµÄ¹ýÂË£¬£¬£¬£¬£¬ÊµÏÖÇå¾²¢ñÇøºÍÇå¾²¢òÇøµÄ»á¼û¿ØÖÆ¡¢½çÏß·À»¤£¬£¬£¬£¬£¬ÉèÖÃÕë¶ÔModbus¡¢OPC¹¤ÒµÐ­ÒéµÄ»á¼û¿ØÖÆÕ½ÂÔ£¬£¬£¬£¬£¬½µµÍʹÓÃÎó²îαÔ챨ÎĵÄΣº¦£¬£¬£¬£¬£¬½â¾ö²âÆÀÖÐÇå¾²ÇøÓò½çÏßÀà±ðµÄÍøÂç½Úµãδ°²ÅÅ·À²¡¶¾Íø¹ØµÈ²úÆ·£¬£¬£¬£¬£¬ÇÒÎÞÆäËû·À¶ñÒâ´úÂë²½·¥µÄÎÊÌâ¡£¡£¡£¡£¡£¡£¡£±£»£»£» £»£»£»¤¹øÂ¯¡¢ÆûÂÖ»ú¡¢·¢µç»úÔËÐеÄÖ÷¿ØÏµÍ³Èç»ú×é¿ØÖÆÏµÍ³DCS¡¢Æû»úµ÷ËÙϵͳDEHµÈÇå¾²ÔËÐС£¡£¡£¡£¡£¡£¡£

3¡¢ÊµÊ±¼à¿ØÒì³£ÊÂÎñ£¬£¬£¬£¬£¬ÌáÉýϵͳ×Ô¶¯·ÀÓùÄÜÁ¦

ÔÚÉú²ú¿ØÖÆ´óÇøÇå¾²¢ñÇøºÍÇå¾²¢òÇøµÄÖ÷»úÉϰ²ÅŹ¤ÒµÖ÷»úÇå¾²ÎÀʿϵͳ£¬£¬£¬£¬£¬Í¨¹ý½¨ÉèÖ÷»ú¡°°×¡±ÇéÐΣ¬£¬£¬£¬£¬½¨É蹤¿ØÖ÷»úµÄ×Ô¶¯·À»¤ÄÜÁ¦¡¢Òƶ¯´æ´¢½éÖÊÖÎÀíÄÜÁ¦¡¢ÔöÇ¿Õë¶ÔʹÓá°0-day¡±Îó²î¾ÙÐÐÀÕË÷¹¥»÷µÄ·À»¤ÄÜÁ¦£¬£¬£¬£¬£¬ÔÚ½µµÍÉÏÊöµÄϵͳΣº¦¡¢Èí¼þΣº¦µÄͬʱ£¬£¬£¬£¬£¬Öª×ã²âÆÀÖÐÇå¾²ÅÌËãÇéÐÎÀà±ðµÄÐèҪװÖ÷À¶ñÒâ´úÂëÈí¼þ»òÉèÖþßÓÐÏìÓ¦¹¦Ð§µÄÈí¼þÒªÇ󡣡£¡£¡£¡£¡£¡£

ͨ¹ýÔÚSISϵͳ¡¢Ö÷¿ØºÍ¸¨¿ØÏµÍ³µÈÖ÷ÒªÏµÍ³ÍøÂç½»Á÷»ú¾µÏñ¿Ú°²Åʤ¿ØÇå¾²¼à²âÓëÉó¼ÆÏµÍ³£¬£¬£¬£¬£¬Ê¹ÓûùÓÚÍøÂçÁ÷Á¿µÄÈëÇÖ¹¥»÷ÐÐΪʶ±ð¡¢¼à²â¡¢Ô¤¾¯£¬£¬£¬£¬£¬½â¾öÁ˲âÆÀÖÐÇå¾²ÇøÓò½çÏßÀà±ðµÄ¡°Î´°²ÅÅÈëÇÖ¼à²â×°±¸£¬£¬£¬£¬£¬ÎÞ·¨ÊµÏÖ¶ÔÍøÂç¹¥»÷ÐÐΪ¾ÙÐмàÊÓ¡±µÄÎÊÌ⣬£¬£¬£¬£¬Îª¹¤ÒµÍøÂçÈëÇÖ¹¥»÷µÄÓ¦¼±ÏìÓ¦ÌṩԤ¾¯¼à²âÄÜÁ¦¡£¡£¡£¡£¡£¡£¡£

4¡¢ÍêÉÆÇå¾²Éó¼ÆÏµÍ³£¬£¬£¬£¬£¬Ìá¸ß³§ÇøµÄÇå¾²ÖÎÀíˮƽ

ÔÚÉú²ú¿ØÖÆ´óÇø°²ÅÅÔËάÖÎÀíϵͳ£¬£¬£¬£¬£¬ÊµÏÖ¶ÔÉú²ú¿ØÖÆ´óÇøÓû§ÔËά²Ù×÷ʱÊÖÒÕ²ãÃæµÄ׼ȷ¼Í¼¡¢É󼯡¢×·×ÙËÝÔ´£¬£¬£¬£¬£¬ÊµÏÖÎ¥¹æÎ£ÏÕÖ¸ÁîµÄʵʱ×è¶Ï£¬£¬£¬£¬£¬½â¾öÁËÇå¾²ÇøÓò½çÏߺÍÇå¾²ÅÌËãÇéÐβâÆÀÖÖ±ðÖÐûÓжÔÖ÷ÒªµÄÓû§ÐÐΪºÍÖ÷ÒªÇå¾²ÊÂÎñ¼¯ÖÐÉó¼ÆÏîµÄÎÊÌ⣬£¬£¬£¬£¬ÔöÇ¿Éú²ú¿ØÖÆ´óÇøÕû¸öϵͳÔÚÉí·ÝÅб𡢻á¼û¿ØÖƺÍÇå¾²Éó¼ÆµÈ·½ÃæµÄÖÎÀíÄÜÁ¦¡£¡£¡£¡£¡£¡£¡£

5¡¢°²Åʤ¿ØÇå¾²ÖÎÀíÆ½Ì¨£¬£¬£¬£¬£¬ÊµÏÖ³§ÇøÍ³Ò»Çå¾²ÖÎÀí

ÔÚÉú²ú¿ØÖÆ´óÇø°²Åʤ¿ØÇå¾²ÖÎÀíÆ½Ì¨£¬£¬£¬£¬£¬¶ÔÉú²úÐÅÏ¢¾ÙÐÐÇå¾²ÊÕÂÞ¡¢ÆÊÎöºÍÕ¹ÏÖ£¬£¬£¬£¬£¬ÊµÏÖÇå¾²·À»¤×°±¸¡¢ÏµÍ³ÒÔ¼°Öն˵ÄÇ徲ͳһ·ºÆð£¬£¬£¬£¬£¬Ð­Öú½â¾ö×ʲúÇéÐβ»ÇåÎúµÄÎÊÌâ¡£¡£¡£¡£¡£¡£¡£ÔÚ²âÆÀµÄÇå¾²ÖÎÀíÖÖ±ðÖÐÖª×ãÁËÁýÕÖÎïÀí¡¢ÍøÂç¡¢Ö÷»úϵͳ¡¢Êý¾Ý¡¢Ó¦Óᢽ¨ÉèºÍÔËάµÈ²ãÃæµÄÒªÇ󣬣¬£¬£¬£¬Ìá¸ßÖÎÀíЧÂÊ£¬£¬£¬£¬£¬½µµÍÔËÐÐά»¤±¾Ç®£¬£¬£¬£¬£¬¹¹½¨ÁËÒ»¸öÍþв¼à¿ØµÄͳһÇå¾²ÖÎÀíÖÐÐÄ¡£¡£¡£¡£¡£¡£¡£

µçÁ¦ÔÚÖйú¾­¼ÃÉú³¤ÖÐÒ»Ö±ÊÎÑÝ׏úÃñ¾­¼Ã¡°ÏÈÐй١±µÄ½ÇÉ«£¬£¬£¬£¬£¬ÊǹúÃñ¾­¼ÃÉú³¤µÄ»ù´¡¹¤Òµ¡£¡£¡£¡£¡£¡£¡£¿­Ê±K66½«Á¬Ïµ×ÔÉíÔÚ¹¤Òµ»¥ÁªÍøÇå¾²ÁìÓò¸»ºñµÄʵ¼ùÂÄÀúºÍ²úÆ·¡¢ÊÖÒÕ»ýÀÛ£¬£¬£¬£¬£¬³ä·Ö˼Á¿µçÁ¦·¢µç²àÓû§ÏÖʵÉú²úϵͳµÄÖØ´óÐÔºÍÌØÊâÐÔ£¬£¬£¬£¬£¬×ÊÖúµç³§¿Í»§Ò»Ö±ÌáÉýÕë¶ÔÇå¾²ÍþвµÄ¿ÉÖª¡¢¿É²é¡¢¿É¿ØÄÜÁ¦¡£¡£¡£¡£¡£¡£¡£

ÏÂһƪ

7*24СʱЧÀÍÈÈÏß

400-624-3900


¡¾ÍøÕ¾µØÍ¼¡¿¡¾sitemap¡¿