¿Ê±K66³öϯ2025¡°È˹¤ÖÇÄÜ+¡±¹¤ÒµÉú̬´ó»á ¶àÏîЧ¹ûÖúÁ¦¹¤ÒµÇå¾²Éú³¤
Ðû²¼Ê±¼ä 2025-12-05¿ËÈÕ£¬£¬£¬£¬£¬£¬£¬ÓÉÖйú»¥ÁªÍøÐ»áÖ÷Àí¡¢ÖйúÐÅϢͨѶÑо¿Ôº³Ð°ìµÄ2025¡°È˹¤ÖÇÄÜ+¡±¹¤ÒµÉú̬´ó»á¡°È˹¤ÖÇÄÜÓëÇå¾²ÂÛ̳¡±ÔÚ±±¾©ÕÙ¿ª¡£¡£¡£¿Ê±K66Ó¦Ñû²Î»á£¬£¬£¬£¬£¬£¬£¬Í¨¹ýÕ¶»ñÈüʽ±Ïî¡¢¹²½¨½¹µã±ê×¼¡¢·ÖÏíÇ°ÑØ¿´·¨µÈ¶àά¶È¼ÓÈ룬£¬£¬£¬£¬£¬£¬ÎªÈ˹¤ÖÇÄܹ¤ÒµµÄÇå¾²Éú³¤Ð¢Ë³Êµ¼ùÂÄÀúÓëÐÐҵ˼Ë÷¡£¡£¡£

»áÉÏ£¬£¬£¬£¬£¬£¬£¬Öйú»¥ÁªÍøÐ»áÐû²¼ÁËÊ׽조AIÁ캽±¡±¡°È˹¤ÖÇÄÜ+¡±Ó¦ÓÃÓëÊÖÒÕ´óÈü¡ª¡ªAI+Çå¾²ÈüµÀ»ñ½±Ð§¹û¡£¡£¡£¿Ê±K66ÒÀ¸½¡°Agentic AIÇý¶¯µÄ°²ÐÇÍþв¼ì²âÖÇÄÜÌ塱½â¾ö¼Æ»®£¬£¬£¬£¬£¬£¬£¬ÈÙ»ñ´óÈü¶þµÈ½±¡£¡£¡£¸Ã¼Æ»®ÁýÕÖ´ÓÍþв¼ì²â¡¢ÆÊÎöÑÐÅе½È¡Ö¤ËÝÔ´¼°×Ô¶¯»¯ÏìÓ¦µÄÈ«Á´Â·£¬£¬£¬£¬£¬£¬£¬ÓÐÓÃÌáÉýÁËÇå¾²ÔËÓªµÄÖÇÄÜ»¯Ë®Æ½ÓëÏìӦЧÂÊ£¬£¬£¬£¬£¬£¬£¬Õ¹ÏÖÁ˿ʱK66ÔÚ¡°AI+Çå¾²¡±ÈÚºÏÁ¢Òì·½ÃæµÄÔúʵÄÜÁ¦Óëʵ¼ùЧ¹û¡£¡£¡£

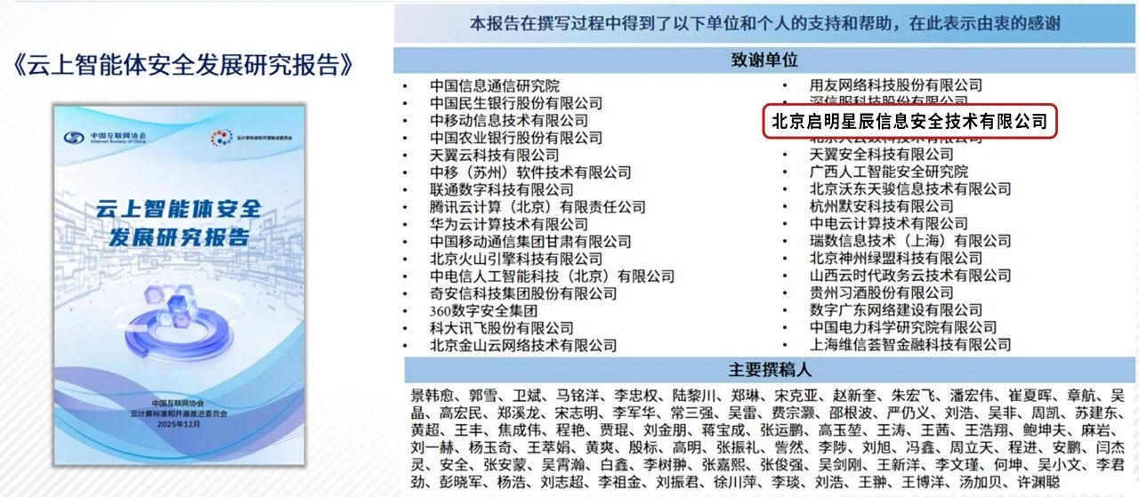
×÷Ϊ±¾´ÎÂÛ̳µÄÖ÷ҪЧ¹ûÖ®Ò»£¬£¬£¬£¬£¬£¬£¬¿Ê±K66¼ÓÈëÌåÀýµÄ¡¶ÔÆÉÏÖÇÄÜÌåÇå¾²Éú³¤Ñо¿±¨¸æ¡·ÔÚ´ó»áÉÏÕýʽÐû²¼¡£¡£¡£±¨¸æ¾Û½¹ÔÆÉÏÖÇÄÜÌåÔÚÕþÎñ¡¢Í¨Ñ¶¡¢ÄÜÔ´¡¢½ðÈÚµÈÒªº¦ÁìÓòµÄÆÕ±éÓ¦ÓÃÓëDZÔÚΣº¦£¬£¬£¬£¬£¬£¬£¬ÏµÍ³ÐðÊöÁËÇå¾²·À»¤ÏµÍ³µÄ½¨Éè·¾¶Ó빤ҵÇ÷ÊÆ£¬£¬£¬£¬£¬£¬£¬ÎªÐÐÒµ¸÷·½ÌṩÁ˾ßÓÐÖ¸µ¼ÒâÒåµÄʵ¼ù²Î¿¼£¬£¬£¬£¬£¬£¬£¬ÖúÁ¦Íƶ¯ÖÇÄÜÌåÇå¾²¿ÉÐÅÉú³¤¡£¡£¡£

ͬʱ£¬£¬£¬£¬£¬£¬£¬¿Ê±K66×÷Ϊ½¹µãµ¥Î»Éî¶È¼ÓÈëÁË¡¶AIÔÉúÔÆÇå¾²ÄÜÁ¦³ÉÊì¶ÈÒªÇó¡·±ê×¼µÄÑÐÖÆÆô¶¯ÊÂÇé¡£¡£¡£¸Ã±ê×¼Ö¼ÔÚÓ¦¶ÔAI¹æÄ£»£»£»£»£»£»£»¯Â䵨´øÀ´µÄÉí·ÝðÓá¢Ä£×ÓͶ¶¾µÈÐÂÐÍÍþв£¬£¬£¬£¬£¬£¬£¬Ã÷È·AIÔÉúÔÆÇå¾²ÄÜÁ¦ÆÀ¼Ûϵͳ£¬£¬£¬£¬£¬£¬£¬ÎªÐÐÒµÌṩ¹æ·¶»¯½¨ÉèÖ¸ÄÏ£¬£¬£¬£¬£¬£¬£¬¼ÓËÙÇå¾²ÄÜÁ¦ÓëAI³¡¾°µÄÉî¶ÈÈںϣ¬£¬£¬£¬£¬£¬£¬ÖþÀÎÓ¦ÓÃÂ䵨µÄÇå¾²»ù±¾¡£¡£¡£

ÔÚ¡°ÖÇÄÜ»¯Ê±´úÏ£¬£¬£¬£¬£¬£¬£¬È˹¤ÖÇÄÜÇå¾²µÄÌôÕ½¡¢»úÔµÓëÆÆ¾ÖÖ®µÀ¡±Ô²×À¶Ô»°»·½Ú£¬£¬£¬£¬£¬£¬£¬¿Ê±K66¼¯ÍŸ±×ܲÃÖÜÌÎÎ§ÈÆAIÇå¾²µÄ½¹µãÌôÕ½Ó뷶ʽˢУ¬£¬£¬£¬£¬£¬£¬ÏµÍ³ÐðÊöÁËÈý´ó¸Åº¦¶´²ì£ºÒ»ÊÇΣº¦Ö®±ä£¬£¬£¬£¬£¬£¬£¬Òªº¦ÐÐÒµAI¹æÄ£»£»£»£»£»£»£»¯Â䵨µÄΣº¦²»µ«ÊǹŰåÍøÂç¹¥»÷£¬£¬£¬£¬£¬£¬£¬»¹ÑÓÉìÖÁÄ£×ÓÇå¾²¡¢¾öÒé¿ÉÐŵÈÎÊÌ⣬£¬£¬£¬£¬£¬£¬Òò×ÔÈ»ÓïÑÔ½»»¥½µµÍ¹¥»÷Ãż÷£¬£¬£¬£¬£¬£¬£¬Î£º¦ÈªÔ´´Ó¡°ÍⲿÇÖÈ롱תÏò¡°Ëã·¨ÔÉúȱÏÝ¡±£¬£¬£¬£¬£¬£¬£¬·À»¤Ðè´Ó¡°¶ÂÎó²î¡±Éý¼¶Îª¡°¹¹½¨ÄÚÉúÇå¾²¡±£»£»£»£»£»£»£»¶þÊÇÂ䵨֮À§£¬£¬£¬£¬£¬£¬£¬ÆóÒµAIÂ䵨½¹µãÍ´µãÊÇÓëÇå¾²ÓªÒµÉî¶ÈÈںϣ¬£¬£¬£¬£¬£¬£¬´ó¶¼ÈÔ´¦¡°+AI¡±½×¶Î£¬£¬£¬£¬£¬£¬£¬ÐèתÏò¡°AI+¡±·¶Ê½£¬£¬£¬£¬£¬£¬£¬Î§ÈÆAIÖØ¹¹Êý¾ÝÁ÷¡¢ÓªÒµÁ÷Óë²úƷϵͳ£¬£¬£¬£¬£¬£¬£¬Î´À´Çå¾²»ù½¨ÐèÊÊÅäAI¸Ð֪ŲÓ㻣»£»£»£»£»£»ÈýÊÇδÀ´Ö®¾Ö£¬£¬£¬£¬£¬£¬£¬3-5ÄêAIÇå¾²½¹µã½«´ÓÆóÒµÑÓÉìÖÁ¼ÒÍ¥£¬£¬£¬£¬£¬£¬£¬»òÐè¡°AIÇå¾²ÖÐÐÄ¡±£¬£¬£¬£¬£¬£¬£¬Í¬Ê±¹ØÓÚÇå¾²´ÓÒµÕßÀ´½²Ò²Ðè´Ó¡°TÐÍ¡±Éý¼¶Îª¡°¦ÐÐÍ¡±È˲ţ¬£¬£¬£¬£¬£¬£¬Éî¸ûÇå¾²Í¬Ê±ÕÆÎÕAIµÈÇ°ÑØÊÖÒÕ£¬£¬£¬£¬£¬£¬£¬ÐγɿçÁìÓòµÄ¾ø¶Ô¾ºÕùÁ¦¡£¡£¡£

פ×ãÈ˹¤ÖÇÄÜÓëÇå¾²Éî¶ÈÈںϵĹ¤ÒµÇ÷ÊÆ£¬£¬£¬£¬£¬£¬£¬¿Ê±K66½«Ò»Á¬Í¨¹ý¼ÓÈëÐÐÒµÑо¿¡¢±ê×¼¹²½¨Ó뿪·Å¶Ô»°£¬£¬£¬£¬£¬£¬£¬ÖÂÁ¦ÓÚ½«Á¢ÒìÊÖÒÕת»¯ÎªÔúʵ¿É¿¿µÄÇå¾²ÄÜÁ¦£¬£¬£¬£¬£¬£¬£¬²¢Æð¾¢Ð¯ÊÖ¹¤Òµ¸÷·½ÅäºÏ¹¹½¨¿ÉÐÅ¡¢¿É¿Ø¡¢¿ÉÒ»Á¬Éú³¤µÄÖÇÄÜÇå¾²Éú̬£¬£¬£¬£¬£¬£¬£¬ÖúÁ¦Íƶ¯AIÏòÉÆ¡¢Êý¾ÝÏòÉÆ¡¢ÍøÂçÏòÉÆ£¬£¬£¬£¬£¬£¬£¬ÎªÇ§ÐаÙÒµµÄÖÇÄÜ»¯×ªÐÍÖþÀÎÇå¾²»ùʯ¡£¡£¡£


¾©¹«Íø°²±¸11010802024551ºÅ