Êׯª | ÇÐÂö¡°Ò½ÁÆÊý¾ÝÇå¾²¡± ¿ª³ö¡°Ò½ÔºÊý¾ÝÇå¾²¼Ó¹Ì¡±Á¼·½
Ðû²¼Ê±¼ä 2021-03-01ǰÑÔ£º
×ÔйÚÒßÇ鱬·¢ÒÔÀ´£¬£¬£¬£¬£¬£¬£¬ÎªïÔÌÒ½»¼Ë«·½ÔÚÃæÆËÃæÎÊÕïÀú³ÌÖб¬·¢²»ÐëÒªµÄѬȾÒþ»¼£¬£¬£¬£¬£¬£¬£¬ÔºÍ⿵¸´¡¢¼ÒÍ¥²¡´²µÈÏßÉÏÕïÁÆÄ£Ê½×îÏȼÓËÙÉú³¤£¬£¬£¬£¬£¬£¬£¬µ«Éú³¤µÄ±³ºóҲDZÔÚΣº¦£¬£¬£¬£¬£¬£¬£¬Õë¶ÔÒ½ÁÆÐÐÒµµÄÖÖÖÖÍøÂç¹¥»÷ÊÂÎñÓúÑÝÓúÁÒ¡£¡£¡£¡£¡£¡£
Ϊ´Ë£¬£¬£¬£¬£¬£¬£¬¿Ê±K66¼¯ÍÅÁ¬Ïµ¶þÊ®ÓàÄêµÄʵսÂÄÀú£¬£¬£¬£¬£¬£¬£¬ÍƳö¡¶Ò½ÁÆÐÐÒµÍøÂçÐÅÏ¢Çå¾²½â¾ö¼Æ»®¼°°¸Àý¼¯¡·£¬£¬£¬£¬£¬£¬£¬º¸ÇÒ½Ôº¡¢ÇøÓòÒ½ÁÆ¡¢Ò½Áưü¹Ü¡¢Ç徲ЧÀÍ¡¢ÊÂÎñ´¦Öóͷ£¡¢ÐÐÒµ°¸ÀýµÈÁù´óÕ½ڣ¬£¬£¬£¬£¬£¬£¬±¾ÏµÁÐÎÄÕ½«»®·Ö´ÓÖÐժȡ¾µä°¸ÀýÄÚÈÝ£¬£¬£¬£¬£¬£¬£¬´Ó²î±ðµÄά¶ÈΪÐÐÒµ¿Í»§Ìá¹©ÍøÂçÇå¾²½¨Éè˼Ð÷¡£¡£¡£¡£¡£¡£
Ò½ÁÆÊý¾ÝÒòÆäÔ̲صÄÖØ´ó¼ÛÖµºÍ¼¯Öл¯µÄ´æ´¢ÖÎÀí¶ø³ÉΪ¹¥»÷µÄÖØµãÄ¿µÄ£¬£¬£¬£¬£¬£¬£¬×÷ΪҽÁÆÍøÂçÇ徲ϵÁпªÆªÎÄÕ£¬£¬£¬£¬£¬£¬£¬±¾ÆªÎÄÕ¾͵±Ï¡°Ò½ÁÆÊý¾ÝÇå¾²ÈÈÃÅÎÊÌ⡱ÇÐÂöÎÊÕ£¬£¬£¬£¬£¬£¬ÓеķÅʸ¿ª³ö¡°Ò½ÔºÊý¾ÝÇå¾²¼Ó¹Ì¼Æ»®¡±Á¼·½£¬£¬£¬£¬£¬£¬£¬½â¾ö¡°Ò½ÁÆÊý¾Ý¹¥»÷й¶¡±ÒÉÄÑÔÓÖ¢¡£¡£¡£¡£¡£¡£
Ò½ÔºÊý¾ÝÖÐÐÄÓÐÄÄЩÇå¾²ÐèÇ󣿣¿£¿£¿£¿£¿£¿
¡°ÖÇ»ÛÒ½Ôº¡±½¹µãÃüÂöÔÚÓÚ¡°Ò½ÔºÊý¾ÝÖÐÐÄ¡±£¬£¬£¬£¬£¬£¬£¬ÆäÖмͼ´ó×ÚסÃñСÎÒ˽¼Ò¼°ÕïÁÆÐÅÏ¢¡¢Ò½Ôº¿ÆÑм°ÔËÓªÖÎÀíÊý¾Ý¡£¡£¡£¡£¡£¡£Ëæ×Å´óÊý¾ÝÊÖÒÕÔÚÒ½ÁÆÐÐÒµµÄÓ¦Ó㬣¬£¬£¬£¬£¬£¬´óÊý¾ÝÆÊÎöЧ¹ûÍùÍùÓÃÓÚÁÙ´²Õï¶ÏÒÔ¼°¹«¹²ÎÀÉú¾öÒ飬£¬£¬£¬£¬£¬£¬Óë´ËͬʱҲ´øÀ´ÁËÐí´ó¶¼¾Ýй¶µÄÇå¾²Òþ»¼¡£¡£¡£¡£¡£¡£
Ò½ÔºÊý¾ÝÖÐÐÄÊ×ÏÈÐèÒªÖª×ãºÏ¹æÒªÇ󣬣¬£¬£¬£¬£¬£¬¶ÔСÎÒ˽¼ÒÐÅÏ¢¡¢ÓªÒµÊý¾Ý×öµ½Õë¶ÔÐÔµÄ¼à¿ØÓë±£»£»£»¤£¬£¬£¬£¬£¬£¬£¬½µµÍÊý¾Ýй¶Σº¦£¬£¬£¬£¬£¬£¬£¬¶ÔÊý¾ÝµÄ»á¼û¡¢Ê¹ÓþÙÐÐÇåÎúµÄȨÏ޹ܿأ¬£¬£¬£¬£¬£¬£¬ÊµÏÖʺóËÝÔ´¼°¶¨Ô𡣡£¡£¡£¡£¡£
£¨1£©ÁÙ´²ÕïÁƲ¿·ÖÊý¾ÝµÄÇå¾²±£»£»£»¤£¬£¬£¬£¬£¬£¬£¬Ê¹ÓÃÁÙ´²ÕïÁÆÊý¾Ý¿ªÕ¹¿ÆÑлʱ¶ÔÊý¾Ý¾ÙÐÐÍÑÃô´¦Öóͷ££¬£¬£¬£¬£¬£¬£¬°ü¹ÜÍøÂçµÄÐÅÏ¢Êý¾Ý²»°üÀ¨Ð¡ÎÒ˽¼ÒÃô¸ÐÐÅÏ¢¡£¡£¡£¡£¡£¡£
£¨2£©ÓöÈÖÎÀí²¿·ÖÊý¾Ý±ÜÃâ²»·¨¸Ä¶¯£¬£¬£¬£¬£¬£¬£¬Êºó¿ÉËÝÔ´¶¨Ô𡣡£¡£¡£¡£¡£
£¨3£©ÓëµÚÈý·½½Ó¿ÚÓÐÍêÉÆµÄÊÂÎñ¿ØÖƼ°ÈÏÖ¤»úÖÆ£¬£¬£¬£¬£¬£¬£¬Óмì²â¿ØÖƲ½·¥£¬£¬£¬£¬£¬£¬£¬±ÜÃâÊý¾ÝÍêÕûÐÔÔâµ½ÆÆË𣬣¬£¬£¬£¬£¬£¬¶ÔÀ´×ÔÍⲿµÄ½Ó¿ÚŲÓþÙÐÐÉ󼯣¬£¬£¬£¬£¬£¬£¬±ÜÃâ½Ó¿Ú±»ÀÄÓᣡ£¡£¡£¡£¡£
£¨4£©Ìá·ÀӪҵϵͳÊý¾Ý¿âÈõ¿ÚÁ£¬£¬£¬£¬£¬£¬Êý¾Ý¿âÎó²î£¬£¬£¬£¬£¬£¬£¬È¨ÏÞÖ°Ôð¹ý´óµÈÉèÖÃΣº¦¡£¡£¡£¡£¡£¡£
¹Ü¿ØµÚÈý·½Íâ°ü»ú¹¹¡¢ÊÂÇéÖ°Ô±²»·¨»ñÈ¡¡¢½Ó´¥¡¢´¦Öóͷ£Ãô¸ÐÊý¾Ý¡£¡£¡£¡£¡£¡£
ÓеķÅʸ ¿ª³ö¡°Ò½ÔºÊý¾ÝÇå¾²¼Ó¹Ì¼Æ»®¡±Á¼·½
ƾ֤Êý¾ÝÇå¾²½¨ÉèÒªÇ󣬣¬£¬£¬£¬£¬£¬Á¬ÏµÊý¾ÝÉúÃüÖÜÆÚ£¬£¬£¬£¬£¬£¬£¬Ö÷Òª½¨ÉèÄ¿µÄ°üÀ¨Ãô¸ÐÊý¾ÝÊáÀí¼°ÖÎÀíϵͳ½¨Éè¡¢´«Êä¼ÓÃÜÓëÃÜÂëÇå¾²¡¢Ãô¸ÐÊý¾ÝȨÏÞ¿ØÖÆ¡¢Ö°Ô±»á¼û¿ØÖÆ¡¢Óʼþй¶·À»¤ÏµÍ³ºÍ»¥ÁªÍøÃô¸ÐÐÅϢʶ±ðÓë¸æ¾¯ÏµÍ³½¨Éè¡¢Êý¾Ý¿â¼à¿ØÓëÉó¼ÆÏµÍ³£¨°üÀ¨Êý¾ÝÍÑÃô£©¡¢ÖÕ¶Ë·ÀйÃÜÖÎÀíµÈ¡£¡£¡£¡£¡£¡£»£»£»¹Ó¦µ±×ÅÖØÓÚÓÚÊý¾ÝÇå¾²ÓëÇå¾²î¿Ïµ¡£¡£¡£¡£¡£¡£Êý¾ÝÇå¾²·À»¤ÕûÌåÉè¼Æ¿ò¼ÜÈçÏÂͼËùʾ£º

¡ô Êý¾Ý·ÖÀà·Ö¼¶
ÔÚ´óÊý¾ÝÓ¦ÓÃÈÕÒæÆÕ±éµÄ½ñÌ죬£¬£¬£¬£¬£¬£¬Ò½ÁÆÊý¾Ý×ÊÔ´¹²ÏíºÍ¿ª·ÅÒѾ³ÉΪÔö½øÒ½ÁÆÐÐÒµÉú³¤µÄÒªº¦£¬£¬£¬£¬£¬£¬£¬µ«ÓÉÓÚÒ½ÁÆÐÐÒµÊý¾ÝµÄÃô¸ÐÐÔ£¬£¬£¬£¬£¬£¬£¬¼ÓÖ®Êý¾Ý·ÖÀà·Ö¼¶±ê×¼µÄÖͺóºÍȱʧ£¬£¬£¬£¬£¬£¬£¬Ê¹Êý¾Ý¿ª·ÅºÍ¹²Ïí¡¢Êý¾ÝÇå¾²Ìá·ÀйÃÜ¡¢Êý¾ÝÖÎÀíµÈ·½ÃæÁÙÖî¶àÄÑÌâ¡£¡£¡£¡£¡£¡£
Ò»Ñùƽ³£À´Ëµ£¬£¬£¬£¬£¬£¬£¬¶ÔÊý¾ÝµÄÃô¸Ð¼¶±ð¾ÙÐзÖÀàºó·À»¤£¬£¬£¬£¬£¬£¬£¬ÊÇÐÔ¼Û½ÏÁ¿ºÃµÄÒ»ÖÖ·À»¤·½·¨£¬£¬£¬£¬£¬£¬£¬Òò´Ë£¬£¬£¬£¬£¬£¬£¬ÔÚÊý¾ÝÇå¾²ÏîĿ֮³õ£¬£¬£¬£¬£¬£¬£¬¿Ê±K66Ìṩ¶ÔÊý¾Ý·ÖÀà·Ö¼¶µÄ×ÉѯЧÀÍ£¬£¬£¬£¬£¬£¬£¬×ÊÖú¿Í»§¶Ô×ÔÉíÓªÒµÊý¾Ý¾ÙÐÐÊáÀí¡¢·ÖÀà¡¢¶¨¼¶£¬£¬£¬£¬£¬£¬£¬¶ÔÊý¾ÝʵÑéÓÐÓÃÖÎÀí£¬£¬£¬£¬£¬£¬£¬ÓÐÀûÓÚʵÏÖÊý¾Ý¼ÛÖµµÄͬʱΪÊý¾Ý·À»¤´òϼáʵ»ù´¡¡£¡£¡£¡£¡£¡£
Êý¾ÝµÄ·ÖÀàÓë·Ö¼¶£¬£¬£¬£¬£¬£¬£¬¶ÔÓ¦Êý¾ÝÉúÃüÖÜÆÚµÄÊý¾Ý½¨ÉèÆÚ¡£¡£¡£¡£¡£¡£
¡ô Êý¾Ý¿ÉÓÃÐÔ°ü¹Ü
ÔÚ»¥ÁªÍø½çÏßÈë¿Ú´¦£¬£¬£¬£¬£¬£¬£¬½¨ÒéʹÓöàÔËÓªÉÌÏß·½ÓÈ룬£¬£¬£¬£¬£¬£¬×èÖ¹Òòµ¥¸ùÏß·¹ÊÕϵ¼ÖÂÓªÒµÕûÌåÎÞ·¨Õý³£Ê¹Óᣡ£¡£¡£¡£¡£±ðµÄ»¹Ó¦µ±½«Ó¦ÓÃЧÀÍÆ÷£¨Web¡¢ÖÐÐļþ¡¢Êý¾Ý¿âµÈ£©¾ÙÐм¯ÈºÉè¼Æ¡£¡£¡£¡£¡£¡£Æ¾Ö¤Ììϸ÷¸ö×ÅÃûÇå¾²³§ÉÌ¡¢Çå¾²×Éѯ»ú¹¹µÄͳ¼Æ¡¢È«ÇòÍøÂç¹¥»÷µÄÖ÷ÒªÊֶΣ¬£¬£¬£¬£¬£¬£¬DDoS¹¥»÷ÒѾ³ÉΪÖ÷Á÷£¬£¬£¬£¬£¬£¬£¬DDoS¹¥»÷ÊÂÎñÕ¼±È60%ÒÔÉÏ£»£»£»ÐèÒªÔÚ»¥ÁªÍøÈë¿Ú´¦°²ÅÅרҵµÄ¿¹DDoS×°±¸£¬£¬£¬£¬£¬£¬£¬µÖÓùDDoSÁ÷Á¿¹¥»÷£¬£¬£¬£¬£¬£¬£¬¿¹DDoS×°±¸Ó¦µ±ÔÚ»¥ÁªÍø³ö¿Ú´¦Ë«»ú°²ÅÅ¡£¡£¡£¡£¡£¡£¿£¿£¿£¿£¿£¿£¿ÉÒÔÊÇ´®½ÓÐÎʽ£¬£¬£¬£¬£¬£¬£¬Ò²¿ÉÒÔÊÇÅÔ··ÓÉÇ£Òý£¬£¬£¬£¬£¬£¬£¬Èý½Ç»Ø×¢·½·¨¾ÙÐа²ÅÅ¡£¡£¡£¡£¡£¡£ÔÚ³¬´óÁ÷Á¿³¡¾°Ï»¹¿ÉÒÔ˼Á¿Ôƶ˿¹D°²ÅÅ·½·¨¡£¡£¡£¡£¡£¡£
¿¹DDosÉè¼Æ¶ÔÓ¦Êý¾ÝÉúÃüÖÜÆÚµÄ´«Êä/ʹÓÃÖÜÆÚ¡£¡£¡£¡£¡£¡£
¡ô Êý¾Ý´«Êä±£»£»£»¤
ͨ¹ý°²ÅÅVPNרÓüÓÃÜ×°±¸£¬£¬£¬£¬£¬£¬£¬¶ÔÊý¾ÝµÄ´«ÊäʵÏÖͨѶ¼ÓÃÜ¡£¡£¡£¡£¡£¡£Êý¾Ýй¶·À»¤£¨Data leakage prevention£©ÊÇÕë¶ÔÃûÌû¯Êý¾ÝºÍ·ÇÃûÌû¯ÎļþµÄÍâ·¢·À×ß©ÊֶΡ£¡£¡£¡£¡£¡£Íâ·¢DLP·ÀйÃܵĵĽ¹µãÊÖÒÕÖ÷ÒªÊÇÃô¸ÐÊý¾Ý½ç˵ºÍʶ±ð£¬£¬£¬£¬£¬£¬£¬ÔÚÊý¾Ýͨ¹ýÍøÂç/ÓʼþÍâ·¢´«Êäʱ£¬£¬£¬£¬£¬£¬£¬Äܹ»¼ì²âµ½Ãô¸ÐÒªº¦´Ê/Ãô¸ÐÎļþÃûÌ㬣¬£¬£¬£¬£¬£¬´Ó¶ø´¥·¢¸æ¾¯-ÉóÅú»òÖ±½Ó×è¶Ï¡£¡£¡£¡£¡£¡£
VPN´«Êä¼ÓÃÜ£¬£¬£¬£¬£¬£¬£¬ÒÔ¼°ÍøÂç/ÓʼþÍâ·¢·ÀйÃܲ½·¥£¬£¬£¬£¬£¬£¬£¬¶¼ÊǶÔÓ¦Êý¾ÝÉúÃüÖÜÆÚµÄ´«ÊäÖÜÆÚ¡£¡£¡£¡£¡£¡£
¡ô Êý¾Ý»á¼û¿ØÖÆ
»á¼û¿ØÖÆÊÇÍøÂçÇå¾²Ìá·ÀºÍ±£»£»£»¤µÄÖ÷ÒªÕ½ÂÔ£¬£¬£¬£¬£¬£¬£¬ËüµÄÖ÷ҪʹÃüÊǰü¹ÜÍøÂç×ÊÔ´²»±»²»·¨Ê¹ÓúͷÇÕý³£»á¼û£¬£¬£¬£¬£¬£¬£¬Ò²ÊÇά»¤Êý¾Ý×ÊÔ´Çå¾²µÄÖ÷ÒªÒÔ¼°×î»ù´¡ÊֶΡ£¡£¡£¡£¡£¡£½çÏß»á¼û¿ØÖƶÔÓ¦Êý¾ÝÉúÃüÖÜÆÚÖеĴ«Êä/ʹÓÃ/´æ´¢ÖÜÆÚ¡£¡£¡£¡£¡£¡£
Êý¾Ý¸ôÀë½»Á÷£¬£¬£¬£¬£¬£¬£¬ÔÚ²î±ð²¿·Ö¡¢²î±ðÓªÒµ½çÏß¡¢²î±ðÊý¾ÝËùÓÐÕßÖ®¼äµÄ»á¼û¿ØÖÆ£¬£¬£¬£¬£¬£¬£¬»¹ÐèÒª¶ÔÊý¾Ý¾ÙÐиôÀë½»Á÷¡£¡£¡£¡£¡£¡£Ò»Ñùƽ³£ÊÇͨ¹ý°²ÅÅÍøÕ¢×°±¸À´ÊµÏÖ¡£¡£¡£¡£¡£¡£Êý¾Ý¸ôÀë½»Á÷¶ÔÓ¦Êý¾ÝÉúÃüÖÜÆÚÖеĴ«Êä/ʹÓÃÖÜÆÚ¡£¡£¡£¡£¡£¡£
ÎĵµÈ¨ÏÞ±£»£»£»¤£¬£¬£¬£¬£¬£¬£¬Ö÷ÒªÕë¶ÔPDF¡¢word¡¢±í¸ñµÈ¾ÙÐÐȨÏÞ±£»£»£»¤¡£¡£¡£¡£¡£¡£ÎĵµÈ¨ÏÞ±£»£»£»¤¶ÔÓ¦Êý¾ÝÉúÃüÖÜÆÚÖеÄʹÓÃ/´æ´¢ÖÜÆÚ¡£¡£¡£¡£¡£¡£
Êý¾Ý¿â»á¼û¿ØÖÆ£¬£¬£¬£¬£¬£¬£¬Ó¦µ±¶ÔÊý¾Ý¿â»á¼ûȨÏÞ¿ØÖƵ½±í¼¶±ð¡£¡£¡£¡£¡£¡£Êý¾Ý¿â»á¼û¿ØÖƶÔÓ¦Êý¾ÝÉúÃüÖÜÆÚÖеĴ«Êä/ʹÓÃ/´æ´¢ÖÜÆÚ¡£¡£¡£¡£¡£¡£
Ö°Ô±»á¼ûȨÏÞ¿ØÖÆ£¬£¬£¬£¬£¬£¬£¬½ÓÄÉרҵÇå¾²ÊֶΣ¬£¬£¬£¬£¬£¬£¬ÊµÏÖͳһµÄÓû§Éí·ÝÅб𡢵ǼÈÏÖ¤¡¢»á¼û¿ØÖƵȹ¦Ð§£¬£¬£¬£¬£¬£¬£¬ÔÚ¼ò»¯°²ÅÅʵÑéµÄ»ù´¡ÉÏ£¬£¬£¬£¬£¬£¬£¬Ìá¸ß¼¯Ô¼»¯ÖÎÀíЧÂʺÍÇå¾²·À»¤ÄÜÁ¦£¬£¬£¬£¬£¬£¬£¬Í¨³£ÊÇͨ¹ý°²ÅÅ4AϵͳʵÏÖ¡£¡£¡£¡£¡£¡£Ö°Ô±»á¼ûȨÏÞ¿ØÖƶÔÓ¦Êý¾ÝÉúÃüÖÜÆÚµÄʹÓÃÖÜÆÚ¡£¡£¡£¡£¡£¡£
¡ô ÈëÇÖ¼ì²â·À»¤
ÓÉÓÚÖ÷»ú¡¢×é¼þ¡¢Èí¼þÎó²îµÈȱÏÝÒ²ÊǺڿ͹¥»÷ÌáȨ¡¢»ñÈ¡Êý¾ÝµÄÖ÷Ҫ;¾¶Ö®Ò»£¬£¬£¬£¬£¬£¬£¬Òò´ËÔÚ»¥ÁªÍø½çÏßÓëÃô¸ÐÐÅÏ¢½ÓÈëÇøÓò£¬£¬£¬£¬£¬£¬£¬»¹ÐèÒª°²ÅÅIPS×°±¸£¬£¬£¬£¬£¬£¬£¬ÓÃÓÚÈëÇÖ¼ì²âÓë·ÀÓù£¬£¬£¬£¬£¬£¬£¬±ÜÃâʹÓÃÎó²î£¨StrutsÎó²îµÈ£©¡¢ÀÕË÷²¡¶¾£¨ÈçWannaCry£©¡¢¶ñÒâ¶Ë¿ÚɨÃè¡¢²»·¨ÅþÁ¬µÈ¡£¡£¡£¡£¡£¡£
ͬʱ£¬£¬£¬£¬£¬£¬£¬»¹Ó¦ÔÚ½¹µã½»Á÷Çø°²ÅÅÈëÇÖ¼ì²â×°±¸£¬£¬£¬£¬£¬£¬£¬¶Ô½øÈëÄÚÍøµÄÁ÷Á¿¾ÙÐÐÈ«Á÷Á¿µÄ¼ì²â£¬£¬£¬£¬£¬£¬£¬¼ì²âÁ÷Á¿ÖаüÀ¨µÄÎó²îʹÓ㬣¬£¬£¬£¬£¬£¬¶ñÒâ´úÂëµÈ£¬£¬£¬£¬£¬£¬£¬²¢ÇÒÌìÉú¸æ¾¯£¬£¬£¬£¬£¬£¬£¬Í¨¹ý±È¶Ô¸æ¾¯£¬£¬£¬£¬£¬£¬£¬¿ÉÖªÊÇ·ñÓй¥»÷Á÷Á¿Èƹýδ×èµ²£¬£¬£¬£¬£¬£¬£¬»òÊÇ·¢Ã÷ÄÚ²¿ÊÇ·ñ±£´æÎó²îʹÓõÈÐÐΪ¡£¡£¡£¡£¡£¡£Ðí´ó¶¼¾ÝÇå¾²ÊÂÎñÍùÍùÊDz¡¶¾Ä¾Âíͨ¹ý¿ªÆôºóÃÅ·½·¨£¬£¬£¬£¬£¬£¬£¬¾ÙÐÐÒ»Á¬ÇÔÃÜ»òÆÆËðÊý¾Ý¡£¡£¡£¡£¡£¡£Òò´Ë¿ÉÒÔÔÚ»¥ÁªÍøÈë¿Ú´¦°²ÅÅ·À²¡¶¾Íø¹Ø£¬£¬£¬£¬£¬£¬£¬À´ÊµÏÖÍⲿ²¡¶¾¡¢Ä¾Âí¡¢È䳿µÄÈëÇÖ¼°ÇÔÃÜÌá·À¡£¡£¡£¡£¡£¡£·À²¡¶¾Íø¹Ø¿ÉÒÔÊÇרÓÃ×°±¸£¬£¬£¬£¬£¬£¬£¬Ò²¿ÉÒÔÓÉÏÂÒ»´ú·À»ðǽ»òIPS¿ªÆô·À²¡¶¾Ä£¿£¿£¿£¿£¿£¿£¿éÀ´ÊµÏÖ¡£¡£¡£¡£¡£¡£
ÈëÇÖ·ÀÓù¼ì²â¶ÔÓ¦Êý¾ÝÉúÃüÖÜÆÚµÄ´«Êä/ʹÓÃ/´æ´¢ÖÜÆÚ¡£¡£¡£¡£¡£¡£
¡ô Êý¾ÝÓ¦ÓÃÇå¾²
Ê×ÏÈÓ¦µ±ÔÚÐÅÏ¢ÏµÍ³ÍøÂçÄڵĶÔÍâЧÀÍÇøÓò°²ÅÅWAFϵͳ£¬£¬£¬£¬£¬£¬£¬¶ÔWebÎļþÄÚÈÝʵʱ¼à¿Ø£¬£¬£¬£¬£¬£¬£¬ÊµÊ±×è¶ÏÀýÈçSQL×¢Èë¡¢XSS¹¥»÷¡¢CC¹¥»÷¡¢¶ñÒâɨÃè¡¢¶ñÒâÅÀ³æµÈ£¬£¬£¬£¬£¬£¬£¬ÍøÒ³¹ÒÂíµÈ£¬£¬£¬£¬£¬£¬£¬·¢Ã÷ÎÊÌâʱÄÜʵʱ×è¶Ï¹¥»÷»á»°£¬£¬£¬£¬£¬£¬£¬ÓÐÓõذü¹ÜÁËWebÎļþµÄÇå¾²ÐÔºÍÕæÊµÐÔ£¬£¬£¬£¬£¬£¬£¬ÎªÍøÕ¾Ìṩʵʱ×Ô¶¯µÄÇå¾²·À»¤¡£¡£¡£¡£¡£¡£
ͨ¹ýÍøÒ³¹ÒÂíµÈÐÎʽ£¬£¬£¬£¬£¬£¬£¬¿ØÖƽ©Ê¬ÍøÂç¾ÙÐÐDDoS¹¥»÷£¬£¬£¬£¬£¬£¬£¬»òʹÓÃÖ²ÈëľÂí¾ÙÐÐÌáȨÓëÊý¾ÝÇÔÃÜ£¬£¬£¬£¬£¬£¬£¬Ò²ÊÇÊý¾ÝÇå¾²ÃæÁÙµÄÍþв¡£¡£¡£¡£¡£¡£Í¨¹ý×°ÖÃÍøÒ³·À¸Ä¶¯ÏµÍ³£¬£¬£¬£¬£¬£¬£¬¶ÔÍøÕ¾¾ÙÐÐʵʱ¼à¿Ø¡¢ÊµÊ±±¨¾¯ºÍ×Ô¶¯»Ö¸´µÈ¹¦Ð§¡£¡£¡£¡£¡£¡£
ͨ¹ý°²ÅÅÍøÕ¾Çå¾²¼à¿Ø£¬£¬£¬£¬£¬£¬£¬¿ÉÒÔ×öµ½24Сʱʵʱ¼à¿ØÍøÕ¾µÄÇéÐΣ¬£¬£¬£¬£¬£¬£¬¿ÉÒÔʵÏÖÍøÕ¾Îó²îɨÃè¡¢ÍøÒ³¹ÒÂí¼ì²â¡¢ÍøÒ³¸Ä¶¯¼ì²â¡¢ÍøÒ³Ãô¸ÐÄÚÈÝʵʱ¼ì²â¡¢ÍøÕ¾¿ÉÓÃÐÔ¼ì²â¡¢ÍøÕ¾ÓòÃûÆÊÎö¼ì²âµÈ¡£¡£¡£¡£¡£¡£Í¨¹ýÓʼþ·½·¨Ñ¬È¾Öն˲¡¶¾»òʹÓÃURL´¹ÂÚÇÔÃÜ£¬£¬£¬£¬£¬£¬£¬Ò²ÊÇÊý¾ÝÇå¾²ÃæÁÙµÄÍþв֮һ¡£¡£¡£¡£¡£¡£ÓʼþÓ¦Ó÷À»¤¿ÉÒÔ·¢Ã÷ÓʼþÖмдøµÄÃô¸ÐÐÅÏ¢ÄÚÈÝ£¬£¬£¬£¬£¬£¬£¬×è¶Ï´øÓÐÃô¸ÐÐÅÏ¢ÄÚÈݵÄÓʼþ£¬£¬£¬£¬£¬£¬£¬×è¶ÏÌØÃüÃûÌõÄÎļþ£¨ÀýÈçRAR¡¢EXE£©£¬£¬£¬£¬£¬£¬£¬×è¶Ï´¹ÂÚÓʼþ£¬£¬£¬£¬£¬£¬£¬±ÜÃâÀ¦°ó¶ñÒâÈí¼þºÍ¶ñÒâURL´¹ÂÚ¡£¡£¡£¡£¡£¡£
Êý¾ÝÍÑÃôͨ¹ýÖÎÀíºÍÊÖÒÕ²½·¥£¬£¬£¬£¬£¬£¬£¬È·±£ÍÑÀëÓÐ×ÅÑÏÃܱ£»£»£»¤ÏµÍ³µÄÉú²úÇéÐκ󣬣¬£¬£¬£¬£¬£¬ÍÑÃôÊý¾ÝÈÔÈ»²»»áй¶¡£¡£¡£¡£¡£¡£Êý¾ÝÍÑÃô³¡¾°ÊÊÓÃÓÚ¿ª·¢ÇéÐÎ/²âÊÔÇéÐÎÖÐ×èÖ¹¿ª·¢Óë²âÊÔÖ°Ô±½Ó´¥ÕæÊµÊý¾Ý£»£»£»Ð¡ÎÒ˽¼ÒÒþ˽ÐÅÏ¢±£»£»£»¤£¨ÈçµçÉÌ¡¢Ò½ÁÆ¡¢½ðÈÚ¡¢Õþ¸®´ó¹æÄ£Çå¾²¼à¿Ø£©µÈ³¡¾°¡£¡£¡£¡£¡£¡£
¡ô ÖÕ¶ËÊý¾ÝÇå¾²
Ðí¶àÒªº¦Êý¾ÝÊÇ´æ´¢ÓÚÖÕ¶ËPC£¬£¬£¬£¬£¬£¬£¬»òÕß¾ÓÉÖÕ¶ËPCÁ÷ת£¬£¬£¬£¬£¬£¬£¬Òò´Ë£¬£¬£¬£¬£¬£¬£¬¶ÔÖն˾ÙÐÐÇå¾²·À»¤ÓëÉ󼯣¬£¬£¬£¬£¬£¬£¬ÊÇ¿ÉÒÔ´ó·ù½µµÍÊý¾ÝÁ÷תÀú³ÌÖеÄÎÞÒâ»ò¶ñÒâµÄйÃÜ¡£¡£¡£¡£¡£¡£¿£¿£¿£¿£¿£¿£¿ÉÒÔͨ¹ý°²ÅÅÄÚÍøÇå¾²É󼯲úÆ·£¬£¬£¬£¬£¬£¬£¬±£»£»£»¤Öն˶ÔÊý¾ÝµÄʹÓᢴ洢¡¢´«Êä¡£¡£¡£¡£¡£¡£
ͨ¹ýÇå¾²Õ½ÂÔ¶ÔÎļþ´æ´¢Ð§ÀÍÆ÷¾ÙÐÐɨÃ裬£¬£¬£¬£¬£¬£¬×¼È·ÕÒµ½ÄÄЩÊÇÃô¸ÐÎļþ£¬£¬£¬£¬£¬£¬£¬È·ÈÏÃô¸ÐÎļþµÄ´æ´¢Î»Ö㬣¬£¬£¬£¬£¬£¬Ïàʶ×éÖ¯ÄÚ²¿µÄÖ÷ÒªÎļþÂþÑÜÇéÐΣ¬£¬£¬£¬£¬£¬£¬±ãÓÚ¶ÔÇå¾²Õ½ÂԵĸüϸÁ£¶È¹Ü¿Ø£¬£¬£¬£¬£¬£¬£¬¼ì²âÇå¾²Òþ»¼µÄͬʱҲ¿Éʶ±ð¡°¸ßÃܵʹ«¡±Õ÷Ï󡣡£¡£¡£¡£¡£
¶ÔÎļþ´æ´¢Ð§À;ÙÐÐÎÞÊðÀíÐÎʽɨÃ裬£¬£¬£¬£¬£¬£¬½ÓÄÉSSHÅþÁ¬·½·¨¶ÔWindows¼°Linux¡¢Unix¡¢NovellµÈ³£¼ûÖ÷Á÷ЧÀÍÆ÷ϵͳ´æ´¢Îļþ¾ÙÐÐɨÃ裬£¬£¬£¬£¬£¬£¬È·¶¨Ãô¸ÐÎļþλÖò¢½«Ãô¸ÐÐÅÏ¢Éϱ¨¸øÐ§ÀÍÆ÷Àû±ã¾ÙÐÐʵʱ´¦Öóͷ£¡£¡£¡£¡£¡£¡£
¡ô Êý¾Ý²Ù×÷Éó¼Æ
×ۺϽÓÄÉÊÖÒÕÊֶν¨ÉèÁýÕÖÖ°Ô±¡¢Êý¾Ý¡¢Ó¦Óᢿª·¢ºÍÍøÂçµÄÈ«ÒªËØ¼à¿ØÉó¼ÆÏµÍ³¡£¡£¡£¡£¡£¡£
ʹÓÃÉó¼ÆÊÖÒÕ¿ÉÒÔÈ«³Ì¸ú×ÙÊý¾Ý²Ù×÷µÄËùÓÐÐÅÏ¢£¬£¬£¬£¬£¬£¬£¬×·ËÝÊÂÎñÔµ¹ÊÔÓÉ£¬£¬£¬£¬£¬£¬£¬ÊÖÒÕ½ÏΪ¼òÆÓ£¬£¬£¬£¬£¬£¬£¬Ò×ÓÚ°²ÅÅ¡£¡£¡£¡£¡£¡£Êý¾ÝÉó¼ÆÊÖÒÕÖ÷񻃾¼°ÍøÂçÉ󼯡¢Ó¦ÓÃÉ󼯡¢ÔËάÉ󼯡¢Êý¾Ý¿âÉó¼ÆºÍÈÕÖ¾Éó¼ÆµÈ¡£¡£¡£¡£¡£¡£
¡ô Îó²î¼ì²â¼Ó¹Ì
ͨ¹ý¶ÔÐÅϢϵͳ¾ÙÐÐÎó²îɨÃèÓëÉøÍ¸²âÊÔ£¬£¬£¬£¬£¬£¬£¬²¢¶Ô·¢Ã÷µÄÎó²î¾ÙÐмӹ̣¬£¬£¬£¬£¬£¬£¬Ò²ÊÇïÔÌÊý¾ÝÆÆËðÓëй¶µÄÊÖ¶ÎÖ®Ò»¡£¡£¡£¡£¡£¡£Îó²î·ÖΪNdayÎó²îÓë0dayÎó²î¡£¡£¡£¡£¡£¡£
ͨ³£×ö·¨ÊÇÍøÂçÖа²ÅÅÎó²îɨÃèϵͳ£¬£¬£¬£¬£¬£¬£¬Ö»Ðè°´ÆÚ¶ÔÄ¿½ñÍø¶ÎÉϵÄÖØµãЧÀÍÆ÷¡¢Ö÷»úÒÔ¼°WebÓ¦ÓþÙÐÐɨÃ裬£¬£¬£¬£¬£¬£¬¼´¿É»ñÊÊÄ¿½ñϵͳÖб£´æµÄÖÖÖÖÇå¾²Îó²î£¬£¬£¬£¬£¬£¬£¬Õë¶ÔNdayÎó²îÓÐÏêϸµÄ¶ÔÓ¦µÄ²¹¶¡»òÐÞ¸´¼Æ»®¡£¡£¡£¡£¡£¡£°´ÆÚ¶Ôϵͳ¾ÙÐÐÉøÍ¸²âÊÔ£¬£¬£¬£¬£¬£¬£¬ÕÒ³öÎó²îɨÃè×°±¸ÎÞ·¨·¢Ã÷µÄÒþ²ØÎó²î¡£¡£¡£¡£¡£¡£´Ë¼´Îª0dayÎó²îµÄʶ±ð£¬£¬£¬£¬£¬£¬£¬´ËʱӦµ±³ö¾ßÉøÍ¸²âÊÔ±¨¸æ£¬£¬£¬£¬£¬£¬£¬²¢ÇÒÏìÓ¦¸ø³ö¼Ó¹Ì»òÐÞ¸´½¨Òé¡£¡£¡£¡£¡£¡£
¡ô Êý¾Ý±¸·Ý²½·¥
ͨ¹ý½¨ÉèÍêÉÆµÄÊý¾Ý±¸·Ýϵͳ£¬£¬£¬£¬£¬£¬£¬ÒÔ¼°ÅäºÏÊý¾Ý»Ö¸´ÑÝÁ·Óë²âÊÔ£¬£¬£¬£¬£¬£¬£¬¶ÔÃô¸ÐÊý¾Ý¾ÙÐа´ÆÚ±¸·Ý¡£¡£¡£¡£¡£¡£±¸·Ý·½·¨¿ÉÒÔÊÇÔöÁ¿±¸·Ý¡¢²î±ð»¯±¸·ÝÓëÈ«Á¿±¸·ÝµÄÁ¬Ïµ¡£¡£¡£¡£¡£¡£Êý¾Ý±¸·Ý¼ÈÊDZÜÃâÓªÒµÖÐÖ¹µÄ¸¨ÖúÊֶΣ¬£¬£¬£¬£¬£¬£¬Ò²¿ÉÔÚÖÐÀÕË÷Èí¼þµÄ¼«¶ËÇéÐÎϾÙÐÐÊý¾ÝµÄ»Ö¸´¡£¡£¡£¡£¡£¡£

Êý¾ÝÇå¾²ÕûÌå·À»¤ÍØÆËͼ




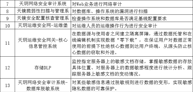
Êý¾ÝÇå¾²Ïà¹Ø²úÆ·±¸Ñ¡Çåµ¥
¼Æ»®ÓÅÊÆ
? Öª×ãºÏ¹æÒªÇ󣬣¬£¬£¬£¬£¬£¬¶ÔСÎÒ˽¼ÒÐÅÏ¢¡¢ÓªÒµÊý¾Ý×öµ½Õë¶ÔÐÔµÄ¼à¿ØÓë±£»£»£»¤£¬£¬£¬£¬£¬£¬£¬Öª×ãÏà¹ØÖ´ÂÉÀýÔòÒªÇ󡣡£¡£¡£¡£¡£
? ʵÏÖÒ½ÁÆÊý¾ÝÈ«ÉúÃüÖÜÆÚÕÆ¿Ø£¬£¬£¬£¬£¬£¬£¬ÊµÏÖÁ˶ÔÒ½ÁÆÊý¾ÝÁ÷ͨ¸÷¸ö»·½ÚµÄ¼à¿Ø£¬£¬£¬£¬£¬£¬£¬ÕÆÎÕÒ½ÁÆÊý¾ÝµÄ¶¯Ì¬¼°Á÷Ïò£¬£¬£¬£¬£¬£¬£¬Ìáǰ¶Ô¿ÉÄܱ¬·¢µÄÊý¾Ýй¶Σº¦¾ÙÐÐÔ¤¾¯£¬£¬£¬£¬£¬£¬£¬°ü¹ÜÁËÊý¾ÝÔÚÇå¾²¿É¿ØµÄ¹æÄ£ÄÚʹÓ㬣¬£¬£¬£¬£¬£¬Èö²¥¼°´æ´¢¡£¡£¡£¡£¡£¡£
? ½µµÍÊý¾Ýй¶Σº¦£¬£¬£¬£¬£¬£¬£¬¶ÔÊý¾ÝµÄ»á¼û¡¢Ê¹ÓþÙÐÐÇåÎúµÄȨÏ޹ܿأ¬£¬£¬£¬£¬£¬£¬ÊµÏÖʺóËÝÔ´¼°¶¨Ô𡣡£¡£¡£¡£¡£


¾©¹«Íø°²±¸11010802024551ºÅ