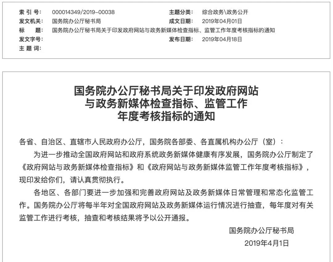
µ¥Ïî·´¶Ô | ¹úÎñÔº°ì¹«ÌüÐû²¼Õþ¸®ÍøÕ¾ÓëÕþÎñÐÂýÌå¼ì²éÖ¸±ê¼°î¿ÏµÊÂÇéÄê¶ÈÉóºËÖ¸±ê
Ðû²¼Ê±¼ä 2019-04-19
£¨Ïêϸָ±êÉó²éÍøÖ·£ºhttp://www.gov.cn/zhengce/content/2019-04/18/content_5384134.htm£©
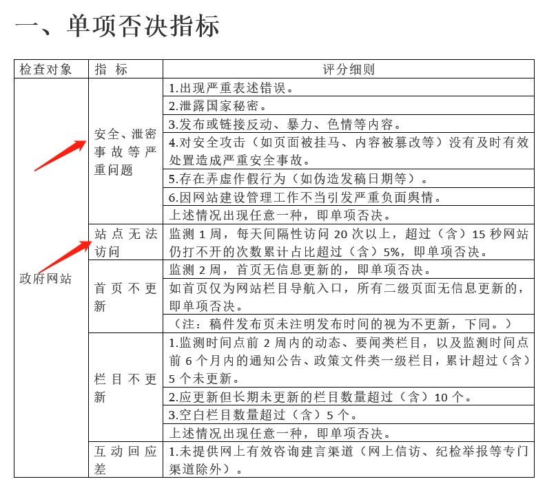
¶ÔÕþ¸®ÍøÕ¾ºÍÕþÎñÐÂýÌå¼ì²éʱ£¬£¬£¬£¬·ºÆðµ¥Ïî·´¶ÔÖ¸±êÖеÄí§ÒâÒ»ÖÖÇéÐΣ¬£¬£¬£¬¼´ÅжÏΪȱ·¦¸ñ£¡
1¡¢ ¡°Çå¾²¡¢Ð¹ÃܵÈÑÏÖØÊ¹ʡ±Ö¸±êÏî
? ¶ÔÇå¾²¹¥»÷£¨ÈçÒ³Ãæ±»¹ÒÂí¡¢ÄÚÈݱ»¸Ä¶¯µÈ£©Ã»ÓÐʵʱÓÐÓô¦Öóͷ£Ôì³ÉÑÏÖØÇ徲ʹʡ£¡£¡£¡£¡£¡£¡£
2¡¢¡°Õ¾µãÎÞ·¨»á¼û¡±Ö¸±êÏî
ÉÏÃæµÄµ¥Ïî·´¶ÔÖ¸±ê£¬£¬£¬£¬ÓÐÌ«¶àºÍÍøÕ¾×ÔÉíÇå¾²Óйأ¬£¬£¬£¬¿Ê±K66±±¶·Çå¾²ÔËÓªÖÐÐÄ£¬£¬£¬£¬ÎªÄúÌṩһÌ×ÍêÕûµÄ£¬£¬£¬£¬Ê¡ÐÄ¡¢×¨ÒµÓÖÖªÐĵ쬣¬£¬£¬ÍøÕ¾Çå¾²ÔËӪЧÀÍ£¬£¬£¬£¬¸üºÃµØÖª×ãÐÂÐû²¼µÄÕþ²ßÖ¸±ê¡£¡£¡£¡£¡£¡£¡£
? Ìṩһվʽ7&24Ð¡Ê±ÍøÕ¾Ç徲ЧÀÍ
? ʵʱ´¦Öóͷ£ÍøÕ¾Çå¾²µÄÖÖÖÖÎÊÌ⣬£¬£¬£¬Öª×ãÐÂÕþ²ßÓÐÓô¦Öóͷ£ÍøÕ¾Ç徲ʹʵÈÒªÇó
? ÍøÕ¾Çå¾²ÔËӪЧÀÍ£¬£¬£¬£¬ÈÃÄúËæÊ±ËæµØÕÆÎÕÍøÕ¾Çå¾²ÇéÐÎ


¾©¹«Íø°²±¸11010802024551ºÅ