й¥»÷ÐÂÎäÆ÷£ºÏ¹ÑÛÓ¥APT×éÖ¯×îй¥»÷»î¶¯ÍêÈ«ÆÊÎö

Ðû²¼Ê±¼ä 2020-08-14

Ò»¡¢¸ÅÊö


¿­Ê±K66ADLabʵÑéÊÒÔÚ½ü¼¸¸öÔÂÄÚ£¬£¬£¬£¬£¬½ÓÁ¬²¶»ñµ½¶àÆðÕë¶Ô¸çÂ×±ÈÑǹú¼ÒµÄÕþ¸®²¿·Ö£¬£¬£¬£¬£¬½ðÈÚ¡¢ÒøÐС¢°ü¹ÜµÈÐÐÒµ¼°ÎÀÉúºÍÖÆÒ©»ú¹¹ÌᳫµÄ´¹ÂÚÓʼþ¶¨Ïò¹¥»÷ ¡£¡£¡£¡£¹¥»÷ÕßÒÔ¡°¹Ú×´²¡¶¾¼ì²â½ôÆÈ¼û¸æµ¥¡±»ò¡°ÐÌÊÂËßËÏ֪ͨµ¥¡±µÈÃüÃûµÄÓÕ¶üÎĵµ×÷ΪÓʼþ¸½¼þ£¬£¬£¬£¬£¬²¢ÅäºÏÓã²æÓʼþÏò¹¥»÷Ä¿µÄµçÄÔÖ²ÈëÔ¶¿ØÄ¾Âí ¡£¡£¡£¡£´ÓÓʼþÆÊÎöЧ¹ûÀ´¿´£¬£¬£¬£¬£¬¹¥»÷Õ߻ὫÓʼþµÄȪԴαװ³É¸çÂ×±ÈÑǹú¼ÒÎÀÉú²¿¡¢¹ú¼Ò˰ÎñºÍº£¹Ø×ÜÊð¡¢ÃñÊÂÉí·Ý¹ÒºÅ´¦¡¢Éó²éÔºÒÔ¼°ÒÆÃñ¾ÖµÈÕþ¸®²¿·Ö£¬£¬£¬£¬£¬ÒÔÔöÇ¿ÆäÓʼþµÄÕæÊµÐÔ ¡£¡£¡£¡£ÎÒÃÇͨ¹ý¶Ô¹¥»÷ÕßαװµÄȪԴÐÅÏ¢¡¢ÓòÃûʹÓÃÆ«ºÃ¡¢IPµØµã¹ØÁª¼°µØÀíλÖõÈÌØÕ÷¾ÙÐбÈÕÕÆÊÎö£¬£¬£¬£¬£¬·¢Ã÷¸ÃϵÁй¥»÷ȪԴÓÚϹÑÛÓ¥×éÖ¯£¬£¬£¬£¬£¬µ«½ÓÄɵĹ¥»÷ÎäÆ÷½ÏÒÔÍùÍêÈ«²î±ð ¡£¡£¡£¡£Ï¹ÑÛÓ¥Ê״α»Åû¶ÓÚ2019ÄêÍ·£¬£¬£¬£¬£¬ÊÇÒ»¸öÒÉËÆÀ´×ÔÄÏÃÀÖÞµÄAPT×éÖ¯£¬£¬£¬£¬£¬Æä×îÔç»îԾʱ¼ä¿É×·Ëݵ½2018Ä꣬£¬£¬£¬£¬Ö÷ÒªÕë¶Ô¸çÂ×±ÈÑÇÕþ¸®ºÍ´óÐ͹«Ë¾¾ÙÐй¥»÷ ¡£¡£¡£¡£

ÔÚ¶Ô¹¥»÷»î¶¯ÉîÈëÆÊÎöºó£¬£¬£¬£¬£¬ÎÒÃÇ·¢Ã÷¸Ã×éÖ¯ÔÚÎÒÃÇ·¢Ã÷µÄÕâÅú¹¥»÷ÖнÓÄÉÁׯüΪÏȽø¹¥»÷ÊÖÒպͷ´×·×ÙÊÖÒÕ ¡£¡£¡£¡£ÔÚÒÔÍùµÄ¹¥»÷ÖУ¬£¬£¬£¬£¬¸Ã×éÖ¯¶àʹÓÃMHTMLÃûÌõĶñÒâÎĵµ×÷Ϊ¹¥»÷¸½¼þ£¬£¬£¬£¬£¬¶øÔÚ±¾´Î¹¥»÷Àú³ÌÖУ¬£¬£¬£¬£¬¸ÃºÚ¿Í×é֯ʹÓÃÒ»¸öÎÞ¶ñÒâµÄÎĵµ×÷ΪǰÑÔ£¬£¬£¬£¬£¬ÓÕʹĿµÄÏÂÔØÎĵµÖÐÌṩµÄ¶ñÒâ¶ÌÁ´½Ó£¨¸Ã¶ÌÁ´½ÓÖ¸ÏòÒ»¸ö¼ÓÃܹýMHTMLµÄ¶ñÒâÎĵµ£©£¬£¬£¬£¬£¬Õâ´ó´óÌá¸ß¹¥»÷µÄÓÐÓÃÐÔ£¬£¬£¬£¬£¬Æä²»µ«Äܹ»ÈƹýÓʼþÇå¾²·À»¤ÏµÍ³ºÍÈëÇÖ¼ì²âϵͳ£¬£¬£¬£¬£¬²¢ÇÒ´ó´óµÄ½µµÍÁ˱»É±¶¾Èí¼þ²éɱµÄ¸ÅÂÊ£¨ÎÒÃDz¶»ñµÄÐí¶àÑù±¾ÔÚVTÉϵIJéɱÂʾù0£¬£¬£¬£¬£¬²¿·ÖÑù±¾Ò²ºã¾Ã¼á³Ö×ŵÍÓÚ5%µÄ¼«µÍ²éɱÂÊ£©£» £»£»£»£»£»ÎÒÃÇ·¢Ã÷µÄÕâÅú¹¥»÷ÖУ¬£¬£¬£¬£¬¸ÃºÚ¿Í×éÖ¯·ÅÆúÁËÒÔÍù³£ÓõÄImminentMonitor RAT£¬£¬£¬£¬£¬½ÓÄÉÁËÒ»¿îÒþ²ØÄÜÁ¦ºÍÃâɱÄÜÁ¦¸üÇ¿µÄRAT--AsyncRAT£¬£¬£¬£¬£¬Í¬Ê±Á¬ÏµÖØ´ó¶à²ã¼ÓÃÜÓë´úÂëǶÌ×ÊÖ¶ÎÀ´Ìṩ·´ÆÊÎöÄÜÁ¦ºÍ·´¼ì²âÄÜÁ¦ ¡£¡£¡£¡£      

AsyncRATÊÇȪԴÓÚÍâÑóµÄÒ»¿îÔ¶¿ØÄ¾Âí£¬£¬£¬£¬£¬Æä³ýÁËÄܹ»¶ÔÄ¿µÄ¾ÙÐÐ×î»ù±¾µÄÔ¶³ÌÌØ¹¤»î¶¯Í⣬£¬£¬£¬£¬»¹¿ÉʹÓÃUSB×°±¸Í»ÆÆÎïÀí¸ôÀ롢ʹÓÃbot killerɨ³ýÄ¿µÄÉϵľºÕùµÐÊÖµÈ ¡£¡£¡£¡£¸ÃľÂí×î¾ßÌØµãµÄÊǽÓÄɲ»Â䵨µÄÎÞº¦Ä£¿£¿£¿é×÷ΪĿµÄµÄ½©Ê¬Àú³Ì£¬£¬£¬£¬£¬ ²¢½ÓÄÉ¡°propelling in use£¬£¬£¬£¬£¬destroy after use¡±µÄÊÂÇéģʽ£¬£¬£¬£¬£¬¼´ÆÊÎö¹¥»÷ʹÃüΪ×ÓʹÃü£¬£¬£¬£¬£¬Ã¿¸ö×ÓʹÃüÒÔÒ»¸öµ¥¶ÀµÄDLLÄ£¿£¿£¿éÀ´ÊµÏÖ£¬£¬£¬£¬£¬ºÚ¿ÍÖ´ÐÐʹÃüʱÓɶà¸ö×ÓʹÃüDLLÄ£¿£¿£¿éƾ֤һ¶¨µÄÖ´ÐÐÐòÁÐÀ´ÊµÏÖ£¬£¬£¬£¬£¬Í¬Ê±¶ÔÍê³ÉʹÃüµÄÄ£¿£¿£¿é¾ÙÐÐʵʱÏú»Ù ¡£¡£¡£¡£ÕâÖÖÊÂÇéģʽ½«Ò»¸öÍêÕû¶ñÒâʹÃüÆÊÎö³É¶à¸öÎÞº¦µÄ×ÓʹÃü£¬£¬£¬£¬£¬Äܹ»ÓÐÓõØÌÓ±ÜÒ»Ð©ÖØ´óÇå¾²·À»¤Õ½ÂÔ£¬£¬£¬£¬£¬Í¬Ê±Ò²ÄÜÓÐÓõرÜÃâȡ֤ÆÊÎöÖ°Ô±»ñÈ¡Æä½¹µã¹¥»÷Ä£¿£¿£¿é ¡£¡£¡£¡£

±ðµÄ£¬£¬£¬£¬£¬¸ÃºÚ¿Í×éÖ¯»¹½ÓÄÉÁË¡°DoubleFlux+Fast VPN¡±ÊÖÒÕÀ´µÖ´ï·´×·×ٺͷ´Õì²âµÄÄ¿µÄ ¡£¡£¡£¡£ÎÒÃÇͨ¹ý¶Ô¹¥»÷ÕßʹÓõÄC&C»ù´¡ÉèÊ©¾ÙÐÐÆÊÎö·¢Ã÷£¬£¬£¬£¬£¬ÕâÅú¹¥»÷µÄC&CÓòÃûÊÇͨ¹ýDNSExit.comÀ´¶¯Ì¬·ÖÅÉIPµØµã(IPµØµãÊǶ¯Ì¬×ª±äµÄ£¬£¬£¬£¬£¬ÏÕЩ¶¼¹éÊôÓÚ¸çÂ×±ÈÑǵÄISP) ¡£¡£¡£¡£ÏÖʵÉÏ£¬£¬£¬£¬£¬DNSExit²»µ«ÊÇÒ»¸ö¡°1(dns)¶Ôn(IP)¡±µÄЧÀÍ£¬£¬£¬£¬£¬¸üÊÇÒ»¸ö¡°m(dns)¶Ôn(IP)¡±£¬£¬£¬£¬£¬Òò´ËÆäÓ¦¸Ã½ÓÄÉÁË¡°double flux¡±ÊÖÒÕÀ´¹æ±ÜËÝÔ´Óë×·×Ù ¡£¡£¡£¡£²»µ«ÔÆÔÆ£¬£¬£¬£¬£¬ºÚ¿Í×é֯ʹÓÃÕâÖÖЧÀ͵ı³ºó»¹¼ÓÁËÒ»²ãVPN£¬£¬£¬£¬£¬Ò²¾ÍÊÇ˵ͨ¹ý¡°Double Flux¡±»ñµÃµÄIPµØµã²¢²»ÊǺڿÍÕæÕýµÄIPµØµã£¬£¬£¬£¬£¬ÆäÖ»ÊÇһϵÁеÄVPN½Úµã(½ÚµãµÄIPµØµãÓÉUnus.InsЧÀÍÉÌÌṩ)£¬£¬£¬£¬£¬Òò´Ë½èÓá±fastflux¡±ÃüÃû·¨ÎÒÃǽ«ÕâÖÖ·´×·×ÙÊÖÒÕ³ÆÎª¡±Fast VPN¡± ¡£¡£¡£¡£¹¥»÷ÕßʹÓá°Double Flux+Fast VPN¡±ÊÖÒÕÀ´×÷Ϊ¹¥»÷ÔØºÉºÍľÂí»ØÁ¬µÄͨµÀ£¬£¬£¬£¬£¬Ê¹µÃºÚ¿ÍµÄ¹¥»÷±äµÃºÜÊÇÄÑÒÔ×·×ÙºÍËÝÔ´ ¡£¡£¡£¡£


¶þ¡¢¹¥»÷»î¶¯ÆÊÎö


±¾ÕÂ×ܽáÁ˺ڿÍ×éÖ¯½üÆÚµÄ¹¥»÷»î¶¯ÊÂÎñÒÔ¼°±¾´Î»î¶¯ÖÐʹÓõĹ¥»÷ÊÖ·¨ ¡£¡£¡£¡£


2.1½üÆÚ¹¥»÷»î¶¯


¿­Ê±K66ADLabʵÑéÊÒ»ùÓÚԭʼÏßË÷¶ÔºÚ¿Í×éÖ¯±¾´ÎµÄ¹¥»÷»î¶¯¾ÙÐÐÁËÖÜȫ׷×Ù¡¢¹ØÁªºÍÆÊÎö£¬£¬£¬£¬£¬·¢Ã÷´Ë´Î»î¶¯×îÔç¿É×·Ëݵ½2019Äê9Ô£¬£¬£¬£¬£¬ÇÒ½üÆÚ»î¶¯Ö÷ÒªÒÔCOVID-19Ïà¹ØÄÚÈÝ×÷Ϊ´¹ÂÚÓÕ¶ü ¡£¡£¡£¡£ÎÒÃÇ×ÛºÏËùÓеÄÍþвÇ鱨Êý¾Ý£¬£¬£¬£¬£¬ÊáÀíÁ˱¾´Î¸Ã×éÖ¯ÌᳫµÄËùÓй¥»÷ÊÂÎñ£¬£¬£¬£¬£¬²¢»æÖƳöÒÔϹ¥»÷ÊÂÎñʱ¼äÏß ¡£¡£¡£¡£


ͼ2-1 APT×éÖ¯½üÆÚ¹¥»÷ÊÂÎñʱ¼äÏß

2.2¹¥»÷ÊÖ·¨


ÔÚ±¾´Î¹¥»÷»î¶¯ÖУ¬£¬£¬£¬£¬ÎÒÃÇ·¢Ã÷ϹÑÛÓ¥APT×éÖ¯Ö÷Òª½ÓÄÉÓã²æÓʼþ×÷Ϊ³õÆÚ¹¥»÷·½·¨ ¡£¡£¡£¡£¹¥»÷Õßαװ³ÉÀ´×Ô¸çÂ×±ÈÑÇÎÀÉú²¿¡¢¸çÂ×±ÈÑǹú¼Ò×ÜÉó²éÔº¡¢¸çÂ×±ÈÑÇÒÆÃñ¾Ö¡¢¸çÂ×±ÈÑǹú¼Ò˰ÎñºÍº£¹Ø×ÜÊðÒÔ¼°¸çÂ×±ÈÑÇÃñÊÂÉí·Ý¹ÒºÅ´¦µÈ²¿·Ö£¬£¬£¬£¬£¬ÏòʹÓÃÎ÷°àÑÀÓïÑÔµÄÄÏÃÀµØÇø£¨ÌØÊâÊǸçÂ×±ÈÑǹú¼Ò£©µÄÕþ¸®²¿·Ö£¬£¬£¬£¬£¬½ðÈÚ¡¢ÒøÐС¢°ü¹ÜµÈ¹«Ë¾£¬£¬£¬£¬£¬ÒÔ¼°ÎÀÉúºÍÖÆÒ©»ú¹¹µÄÏà¹ØÖ°Ô±Í¶µÝ¶ñÒâ¹¥»÷Óʼþ ¡£¡£¡£¡£ÓʼþÖ÷Ìâ¾ùÓë¹¥»÷ÕßËù·ÂðµÄÕþ¸®²¿·ÖÎļþÌâ²ÄÏà¹Ø£¬£¬£¬£¬£¬²¢ÔÚÓʼþÕýÎÄÌí¼ÓÕë¶Ô¸½¼þÎļþµÄÓÕµ¼ÐÔÐÎòºÍ¸½¼þÉó²éÃÜÂëµÈÐÅÏ¢£¬£¬£¬£¬£¬¸üÓÐÀûÓÚÔöÇ¿ÓʼþµÄÕæÊµÐÔ£¬£¬£¬£¬£¬ÓÕʹÊܺ¦Õ߯ôÓöñÒâºê´úÂ룬£¬£¬£¬£¬½ø¶øÏò¹¥»÷Ä¿µÄ»úеÉÏÖ²ÈëľÂí³ÌÐò£¬£¬£¬£¬£¬ÒÔʵÑé¶ÔÈëÇÖ×°±¸µÄÔ¶³Ì¿ØÖÆ¡¢ÇÔÈ¡ÉñÃØÊý¾Ý¡¢ÏµÍ³ÆÆËðµÈ¶ñÒâÐÐΪ ¡£¡£¡£¡£


¿­Ê±K66ADLabʵÑéÊÒͨ¹ý¶Ô¸Ã×éÖ¯½üÆÚ¹¥»÷µÄ¼à²âºÍ¹ØÁªÆÊÎö£¬£¬£¬£¬£¬·¢Ã÷Á˶à¸öÓëÆäÏà¹ØµÄÓʼþ£¬£¬£¬£¬£¬ÏÂÃæÎÒÃÇö¾Ù³ö²¿·ÖÓʼþÄÚÈÝÒÔ¼°Õë¶ÔÐÔµÄÓÕ¶üÎĵµ ¡£¡£¡£¡£


2.2.1 ´¹ÂÚÓʼþÏêÇé


αװ³É¸çÂ×±ÈÑÇÎÀÉú²¿£º


£¨1£©Í¼2-2Êǹ¥»÷Õßαװ³É¸çÂ×±ÈÑÇÎÀÉú²¿µÄ¹¥»÷ÓʼþÖ®Ò» ¡£¡£¡£¡£ÓʼþÖ÷ÌâΪ¡°Ustedha sido citado para una prueba obligatoria de (COVID-19)¡±£¨·­ÒëºóΪ£º¡°Äú±»ÒªÇó¼ÓÈëÇ¿ÖÆÐÔ¼ì²â£¨COVID-19£©¡±£© ¡£¡£¡£¡£


2-2.jpg

ͼ2-2 Î±×°³É¸çÂ×±ÈÑÇÎÀÉú²¿ÓʼþÖ®Ò»


£¨2£©Í¼2-3Êǹ¥»÷Õßαװ³É¸çÂ×±ÈÑÇÎÀÉú²¿µÄ¹¥»÷ÓʼþÖ®¶þ ¡£¡£¡£¡£ÓʼþÖ÷ÌâΪ¡°Lehemos llamado en repetidas ocaciones y no ha sido posible contactarle por favorleer comunicado urgente¡±£¨·­ÒëºóΪ£º¡°ÎÒÃÇÒѾ­¶à´ÎÖÂµç¸øÄú£¬£¬£¬£¬£¬ÎÞ·¨ÁªÏµµ½Äú£¬£¬£¬£¬£¬ÇëÔĶÁ½ôÆÈ֪ͨ¡±£© ¡£¡£¡£¡£



ͼ2-3 αװ³É¸çÂ×±ÈÑÇÎÀÉú²¿ÓʼþÖ®¶þ


£¨3£©Í¼2-4Êǹ¥»÷Õßαװ³É¸çÂ×±ÈÑÇÎÀÉú²¿µÄ¹¥»÷ÓʼþÖ®Èý ¡£¡£¡£¡£ÓʼþÖ÷ÌâΪ¡°Detectamos  en su sector la presencia de COVID-19 ( Corona virus ) intentamos comunicarnos  via telefonica con usted¡±£¨·­ÒëºóΪ£º¡°ÎÒÃÇÔÚÄúµÄ²¿·Ö·¢Ã÷ÁËCOVID-19( Corona virus )£¬£¬£¬£¬£¬²¢ÊµÑéͨ¹ýµç»°ÓëÄúÁªÏµ¡±£© ¡£¡£¡£¡£



ͼ2-4 αװ³É¸çÂ×±ÈÑÇÎÀÉú²¿ÓʼþÖ®Èý


αװ³É¸çÂ×±ÈÑǹú¼Ò˰ÎñºÍº£¹Ø×ÜÊð£º


ͼ2-5Êǹ¥»÷Õßαװ³É¸çÂ×±ÈÑǹú¼Ò˰ÎñºÍº£¹Ø×ÜÊðµÄ¹¥»÷Óʼþ ¡£¡£¡£¡£ÓʼþÖ÷ÌâΪ¡°Procederemos con una orden de embargo a las cuentas bancariasencontradas a su nombre¡±£¨·­ÒëºóΪ£º¡°ÎÒÃǽ«¶ÔÒÔÄúÃûÒå·¢Ã÷µÄÒøÐÐÕË»§·¢³ö¶³½áÁ£© ¡£¡£¡£¡£


ͼ2-5 Î±×°³É¸çÂ×±ÈÑǹú¼Ò˰ÎñºÍº£¹Ø×ÜÊðµÄÓʼþ


αװ³É¸çÂ×±ÈÑÇÃñÊÂÉí·Ý¹ÒºÅ´¦£º


ͼ2-6Êǹ¥»÷Õßαװ³É¸çÂ×±ÈÑÇÃñÊÂÉí·Ý¹ÒºÅ´¦µÄ¹¥»÷Óʼþ ¡£¡£¡£¡£ÓʼþÖ÷ÌâΪ¡°Sucedula de ciudadania ha sido reportada como robada en nuestro sistema¡±£¨·­ÒëºóΪ£º¡°ÄúµÄ¹«ÃñÖ¤ÒÑÔÚ¿­Ê±K66ϵͳ±¨Ê§¡±£© ¡£¡£¡£¡£


2-6.jpg

ͼ2-6 αװ³É¸çÂ×±ÈÑÇÃñÊÂÉí·Ý¹ÒºÅ´¦µÄÓʼþ


αװ³É¸çÂ×±ÈÑÇÉó²éÔº£º


ͼ2-7Êǹ¥»÷Õßαװ³É¸çÂ×±ÈÑÇÉó²éÔºµÄ¹¥»÷Óʼþ ¡£¡£¡£¡£ÓʼþÖ÷ÌâΪ¡°El presentees el requerimiento enviado a declarar por el proceso iniciado en su contra(ultimo aviso)¡±£¨·­ÒëºóΪ£º¡°ÕâÊÇÕë¶ÔÄúÌᳫµÄ´¦Öóͷ£Á÷³ÌÉùÃ÷£¨×îºó֪ͨ£©¡±£© ¡£¡£¡£¡£



2-7.jpg

ͼ2-7 αװ³É¸çÂ×±ÈÑÇÉó²éÔºµÄÓʼþ


αװ³É¸çÂ×±ÈÑÇÒÆÃñ¾Ö£º


ͼ2-8Êǹ¥»÷Õßαװ³É¸çÂ×±ÈÑÇÒÆÃñ¾ÖµÄ¹¥»÷Óʼþ ¡£¡£¡£¡£ÓʼþÖ÷ÌâΪ¡°Comunicado710297647: Proceso Penal Pendiente¡±£¨·­ÒëºóΪ£º¡°ÉùÃ÷710297647£º´ý¶¨ÐÌÊÂËßËÏ·¨¡±£© ¡£¡£¡£¡£



2-8.jpg

ͼ2-8 Î±×°³É¸çÂ×±ÈÑÇÒÆÃñ¾ÖµÄÓʼþ


2.2.2 ÓÕ¶üÎĵµ


ƾ֤ÏÖÓеÄÇ鱨ÆÊÎöÅú×¢£¬£¬£¬£¬£¬¸Ã×éÖ¯ÒÔÍù×î³£ÓõÄÓʼþ¸½¼þÊÇ´øÓжñÒâºêµÄMHTMLÃûÌõÄDOCÎĵµ ¡£¡£¡£¡£ÎÒÃǶԽüÆÚ²¶»ñµ½µÄÏà¹Ø¹¥»÷Ñù±¾¾ÙÐÐÆÊÎöºó£¬£¬£¬£¬£¬·¢Ã÷ÔÚ´ó´ó¶¼ÇéÐÎÏ£¬£¬£¬£¬£¬¹¥»÷Õß×îÏÈʹÓôøÓжÌÁ´½ÓµÄRTF»òPDFÎĵµÀ´×÷Ϊ¶ñÒ⸽¼þ£¬£¬£¬£¬£¬ÒÔÈÆ¹ýÓÊÏäÍø¹ØµÄ¼ì²â ¡£¡£¡£¡£±í2-1ÁгöÁ˺ڿÍ×éÖ¯Ôڴ˴ι¥»÷»î¶¯ÖÐʹÓõĶñÒâÎĵµÐÅÏ¢ ¡£¡£¡£¡£


ÎļþÃû

ʱ¼ä´Á

citacion  prueba covid.pdf

2020-07-09  11:06:40

citacion  prueba covid.pdf

2020-06-19  14:11:05

Comunicado.pdf

2020-04-25  13:11:38

minsaludcomunicado.pdf

2020-03-04  22:17:40

estado  de cuenta.pdf

2020-02-25  21:58:29

reactivar  mi cedula.pdf

2020-02-03  23:18:38

DIAN  estado de cuenta.rtf

2019-11-04  15:01:00

pdfproceso.rtf

2019-10-25  14:09:00

Proceso.rtf

2019-08-26  21:00:00

±í2-1 Ïà¹Ø¶ñÒâÎĵµÐÅÏ¢


£¨1£©°¸Àý1


¸½¼þRTFÎĵµÖÐÄÚǶһ¸öÃûΪ¡°VER PROCESO¡±µÄÌø×ªÁ´½Ó£¬£¬£¬£¬£¬ÆäÖ¸ÏòµÄ¶ñÒâÁ´½ÓʹÓõÄÊÇIP Logger¶ÌÁ´½ÓЧÀÍ ¡£¡£¡£¡£

2-9.jpg

ͼ2-9 RTFÎĵµÄÚÈÝ


2-10.jpg

ͼ2-10 IP Logger¶ÌÁ´½Óƽ̨


£¨2£©°¸Àý2


¸½¼þPDFÎĵµÖÐÄÚǶһ¸öÃûΪ¡°Ver comunicado¡±µÄÌø×ªÁ´½ÓºÍÒ»ÐÐÎı¾ÐÅÏ¢£¨½öÓÃÓÚÌáÉýÎĵµµÄ¿ÉÐŶȣ© ¡£¡£¡£¡£ÆäÖ¸ÏòµÄ¶ñÒâÁ´½ÓʹÓõÄÊÇAcortarurl¶ÌÁ´½ÓЧÀÍ ¡£¡£¡£¡£

2-11.jpg

ͼ2-11 PDFÎĵµÄÚÈÝ

 

Èý¡¢ËÝÔ´Óë¹ØÁªÆÊÎö


ÔÚ¶Ô±¾´Î¹¥»÷Ñù±¾µÄIOC¾ÙÐÐÉîÈë×·×ÙËÝÔ´ºó£¬£¬£¬£¬£¬ÎÒÃÇÍÚ¾ò³öºÚ¿Í×éÖ¯¸ü¶àµÄC2ЧÀÍÆ÷ÐÅÏ¢ ¡£¡£¡£¡£ºóÎÄ£¬£¬£¬£¬£¬ÎÒÃǽ«Á¬ÏµÏÖÔÚÕÆÎÕµÄÇ鱨Êý¾ÝºÍ¹ûÕæµÄÑо¿±¨¸æ×ÊÁÏÐÅÏ¢£¬£¬£¬£¬£¬À´¶Ô´Ë´Î¹¥»÷ÊÂÎñ¾ÙÐÐÏêϸµÄ×éÖ¯¹ØÁªÆÊÎö ¡£¡£¡£¡£


3.1C&C»ù´¡ÉèÊ©ÆÊÎö


ͨ¹ýÌáÈ¡ºÍ¹ØÁªËùÓÐÑù±¾ÖеÄC&CЧÀÍÆ÷Ïà¹ØÐÅÏ¢£¬£¬£¬£¬£¬ÎÒÃÇ·¢Ã÷ºÚ¿Í×éÖ¯ËùʹÓõĻù´¡ÉèÊ©¶¼Î»ÓÚ¸çÂ×±ÈÑÇ¡¢¸ç˹´ïÀè¼ÓºÍ°ÍÄÃÂí£¬£¬£¬£¬£¬ËùÓÐIP¶¼¹éÊôÓÚ¸çÂ×±ÈÑǵÄISP ¡£¡£¡£¡£Éó²éÕâЩIPµÄÏêϸÐÅÏ¢£¨Èçͼ3-1£©¿ÉÒÔ¿´µ½£¬£¬£¬£¬£¬´ËIP¶ÎµÄÍøÂçЧÀÍÌṩÉÌÊÇUnus.Ins¹«Ë¾£¬£¬£¬£¬£¬¸Ã¹«Ë¾²Ù¿Ø×Å26209¸öIPµØµã£¬£¬£¬£¬£¬ÇÒÏÕЩËùÓÐÕâЩIPµØµã¶¼ÊÇÌṩӦÄäÃûVPNЧÀÍʹÓ㬣¬£¬£¬£¬ÀýÈçPowerhouse Management.Inc£¨phmgmt.com£© ¡£¡£¡£¡£ÓÉÓÚ¸ÃISPÔÚÍøÂçÖеÄÁ÷Á¿´ó´ó¶¼¾ßÓÐڲƭÐÔ£¬£¬£¬£¬£¬Òò´ËÃÀ¹ú·´Ú²Æ­Çå¾²¹«Ë¾Scamalytics½«Æä±êעΪ¸ßڲƭΣº¦ISP£¨Èçͼ3-2£© ¡£¡£¡£¡£

3-1.jpg

ͼ3-1 Ïà¹ØIPÏêϸÐÅÏ¢


3-2.jpg

ͼ3-2 Scamalytics¹«Ë¾±ê×¢ÐÅÏ¢


ͼ3-3Ϊ¸Ã×éÖ¯Ôڴ˴ι¥»÷»î¶¯ÖÐʹÓõIJ¿·ÖÓòÃû¡¢IP¡¢PEÎļþºÍOfficeÎļþµÄ¶ÔÓ¦¹ØÏµ ¡£¡£¡£¡£


3-3.jpg

ͼ3-3 ¶ÔÓ¦¹ØÏµÍ¼


¸Ã×é֯ʹÓõÄÓòÃûÊÇÔÚÍâÑóDNSExit.comƽ̨ÉÏÃâ·Ñ×¢²áµÄÈý¼¶×ÓÓò£¨¸Ãƽ̨ÌṩµÄÃâ·ÑÓòÏÖʵÉÏÊǶþ¼¶Óò£¬£¬£¬£¬£¬Èçͼ3-4£©£¬£¬£¬£¬£¬ÇÒÕâЩ×ÓÓòËùÖ¸ÏòµÄIPµØµã±»ÆµÈÔµÄÌæ»»£¨Èçͼ3-5£© ¡£¡£¡£¡£ÈôÊÇÒ»¸öC2ЧÀÍÆ÷±»¹Ø±Õ£¬£¬£¬£¬£¬¹¥»÷ÕßÔò¿ÉÒÔ¿ìËٵظüÐÂDNS¼Í¼ָÏòÐÂЧÀÍÆ÷£¬£¬£¬£¬£¬»Ö¸´ÅþÁ¬ ¡£¡£¡£¡£¹¥»÷ÕßʹÓÃÓòÃû×¢²áÉÌÌṩµÄDNSЧÀÍ£¨double flux£©£¬£¬£¬£¬£¬ÔÙÅäºÏʹÓÃVPNЧÀÍ£¨fast VPN£©×÷Ϊ¹¥»÷ÔØºÉºÍľÂí»ØÁ¬µÄͨµÀ£¬£¬£¬£¬£¬ÒÔµÖ´ï·´×·×ٺͷ´Õì²âµÄÄ¿µÄ ¡£¡£¡£¡£


ͼ3-4 DNSExit.comƽ̨



ͼ3-5 ÓòÃûÖ¸ÏòµÄIP


3.2¹ØÁªºÍÊÖÒÕÑݽøÆÊÎö


ÎÒÃÇ´Ó±¾´ÎÊÂÎñÖкڿÍ×éÖ¯ËùʹÓõÄÑù±¾¡¢C&CЧÀÍÆ÷µÈ²ãÃæ¾ÙÐÐÁ˹ØÁªÆÊÎö£¬£¬£¬£¬£¬²¢Á¬Ïµ¸Ã×éÖ¯ÔçÆÚ¹¥»÷»î¶¯ÖеÄÏà¹ØÌØÕ÷£¬£¬£¬£¬£¬µÃ³öÒÔϼ¸´¦Ö÷ÒªµÄ¹ØÁªµã ¡£¡£¡£¡£


3.2.1 αװȪԴÐÅÏ¢


ÔÚÔçÆÚµÄ¹¥»÷»î¶¯ÖУ¬£¬£¬£¬£¬Ï¹ÑÛÓ¥×éÖ¯¹ßÓÚ½«×ÔÉíαװ³É¸çÂ×±ÈÑǹú¼ÒÃñʹҺŴ¦¡¢¸çÂ×±ÈÑǹú¼Ò˰ÎñºÍº£¹Ø×ÜÊðµÈ²¿·ÖÀ´¶Ô¸çÂ×±ÈÑǵÄÕþ¸®ºÍ½ðÈÚ»ú¹¹¾ÙÐй¥»÷ ¡£¡£¡£¡£¶øÔÚ±¾´Î¹¥»÷ÊÂÎñÖУ¬£¬£¬£¬£¬¹¥»÷ÕßËùʹÓÃÓʼþµÄαװȪԴÐÅÏ¢³ýÁËͬ¸Ã×éÖ¯¾ßÓÐÒ»¶¨µÄÖØµþÒÔÍ⣬£¬£¬£¬£¬»¹ÐÂÔöÁËһЩ¸çÂ×±ÈÑÇÆäËûÕþ¸®²¿·ÖÐÅÏ¢ ¡£¡£¡£¡£ÏêϸÏê¼û±í3-1 ¡£¡£¡£¡£



ÓÕ¶üαװȪԴ£¨2018Äê4ÔÂ-2019Äê2Ô£©

ÓÕ¶üαװȪԴ£¨2019Äê9ÔÂ-2020Äê7Ô£©

¸çÂ×±ÈÑÇÃñʹҺŴ¦

¸çÂ×±ÈÑÇÃñʹҺŴ¦

¸çÂ×±ÈÑǹú¼Ò˰ÎñºÍº£¹Ø×ÜÊð

¸çÂ×±ÈÑǹú¼Ò˰ÎñºÍº£¹Ø×ÜÊð

¸çÂ×±ÈÑǹú¼Ò˾·¨²¿·Ö

¸çÂ×±ÈÑǹú¼Ò×ÜÉó²éÔº

¸çÂ×±ÈÑǹú¼Òͳ¼Æ¾Ö

¸çÂ×±ÈÑÇÒÆÃñ¾Ö

¸çÂ×±ÈÑǹú¼ÒÍøÂ羯Ա¾Ö

¸çÂ×±ÈÑÇÎÀÉú²¿

±í3-1 ÈªÔ´ÐÅÏ¢


3.2.2 ¶ñÒ⸽¼þÎĵµ


¸Ã×éÖ¯ÉÃÓÚʹÓÃЯ´ø¶ñÒâºêµÄMHTMLÃûÌõÄwordÎĵµ×÷Ϊ¹¥»÷ÔØºÉ ¡£¡£¡£¡£Ôڴ˴ι¥»÷»î¶¯ÖУ¬£¬£¬£¬£¬ÎÒÃÇÊӲ쵽¹¥»÷Õ߸ü¸ÄÁ˳õÆÚµÄ¹¥»÷Õ½ÂÔ£¬£¬£¬£¬£¬ÆäÏȽ«´øÓжÌÁ´½ÓÄÚÈݵÄPDF»òRTFÃûÌõĶñÒ⸽¼þ×÷ΪµÚÒ»½×¶ÎµÄÓÕ¶üÎĵµ£¬£¬£¬£¬£¬ÔÙͨ¹ýÓÕµ¼Êܺ¦Õßµã»÷Á´½Óºó£¬£¬£¬£¬£¬Ìø×ªµ½Ö¸¶¨µÄЧÀÍÆ÷ÉÏÏÂÔØ¶ñÒâÎĵµ£¬£¬£¬£¬£¬¸Ã¶ñÒâÎĵµÊǰüÀ¨ºê´úÂëµÄwordÎĵµ ¡£¡£¡£¡£´ÓÕâЩPDF/RTFÃûÌõĶñÒ⸽¼þÔÚVTÉϵÄɨÃèЧ¹û£¨Èçͼ3-6£©¿ÉÒÔ¿´µ½£¬£¬£¬£¬£¬ËüÃǵIJéɱÂÊÆÕ±éÆ«µÍÉõÖÁΪ0 ¡£¡£¡£¡£¹¥»÷Õß½«ÕâÀàµÍ²éɱÂʵĶñÒâÎĵµ×÷ΪÓʼþ¸½¼þ£¬£¬£¬£¬£¬ÄÜÔÚÒ»¶¨Ë®Æ½ÉϵִïÈÆ¹ýÓʼþÍø¹ØµÄÄ¿µÄ ¡£¡£¡£¡£



3-6.jpg

ͼ3-6 VT²éɱЧ¹û


3.2.3 ÓòÃûʹÓÃÆ«ºÃ


ÎÒÃǽ«¸Ã×éÖ¯ÔÚÔçÆÚÐж¯ÖÐʹÓõĶ¯Ì¬ÓòÃû£¬£¬£¬£¬£¬Óë±¾´ÎÐж¯ËùʹÓõÄÓòÃû×ö±ÈÕÕÆÊÎö£¬£¬£¬£¬£¬¿ÉÒÔºÜÇåÎúµÄ¿´³ö£¬£¬£¬£¬£¬ÕâЩÓòÃû¶¼ÊÇͨ¹ýͳһ¸ö¶¯Ì¬ÓòÃûÉÌDNSEXIT×¢²áµÄ ¡£¡£¡£¡£±ðµÄ£¬£¬£¬£¬£¬ÔÚ±¾´ÎÊÂÎñÖеÄÓòÃû¡°medicosta.linkpc.net¡±Óë2018ÄêËê¼þÖеÄÓòÃû¡°medicosco.publicvm.com¡±ÏàËÆ¶È¼«¸ß£¬£¬£¬£¬£¬ÓÉ´ËÍÆ²âËüÃǼ«ÓпÉÄÜÊÇÓÉͳһ×é֯ע²á ¡£¡£¡£¡£


3.2.4 IPµØµã¹ØÁª


ƾ֤ÎÒÃÇÔÚ3.1С½ÚÖÐËùÆÊÎöµÄЧ¹ûÏÔʾ£¬£¬£¬£¬£¬¹¥»÷ÕßËùÓйØÁªÓòÃûµÄÔø°ó¶¨ºÍÏְ󶨵ÄIPµØµã£¬£¬£¬£¬£¬¾ùÓÉ»¥ÁªÍøÔËÓªÉÌUnus.Ins¹«Ë¾Ìṩ£¬£¬£¬£¬£¬ÇÒ´ó´ó¶¼ÓÃ×÷VPNЧÀÍ ¡£¡£¡£¡£ÕâÓë¸Ã×éÖ¯ÔÚ2018ÄêµÄ¹¥»÷ÊÂÎñÖз¢ËÍÓʼþʱʹÓõÄVPNÏà¹ØIPµØµã128.90.xxx.xxxÍø¶ÎÍêÈ«Ïàͬ£¬£¬£¬£¬£¬ÓÉ´Ë¿ÉÒÔ¿´³öÕ⼫ÓпÉÄÜÊdzö×Ôͳһ×éÖ¯ ¡£¡£¡£¡£


3.2.5 µØÀíλÖÃÌØÕ÷


´Ó¹¥»÷ÕßËùʹÓõÄC&C»ù´¡ÉèÊ©À´¿´£¬£¬£¬£¬£¬ÆäËùʹÓõÄËùÓÐIPµØµã£¨°üÀ¨128.90.xxx.xxx¡¢191.95.xxx.xxx¡¢190.253.xxx.xxx¼°179.33.xxx.xxxµÈÍø¶Î£©¾ù¹éÊôÓÚ¸çÂ×±ÈÑǵÄISP£¨Èçͼ3-7£© ¡£¡£¡£¡£¶øÕâЩIPµØÀíλÖÃÒ²Óë¸Ã×éÖ¯ÔçÆÚ»î¶¯Éæ¼°µÄµØÀíλÖÃÏàͬ ¡£¡£¡£¡£



3-7.jpg

ͼ3-7 IPµØµãµÄµØÀíλÖÃ


»ùÓÚ¸Ã×éÖ¯´ÓαװȪԴÐÅÏ¢¡¢ÓÕ¶üÎĵµ¡¢ÓòÃûʹÓÃÆ«ºÃ¡¢IPµØµã¹ØÁªÒÔ¼°µØÀíλÖÃÌØÕ÷µÈ·½ÃæµÄ±ÈÕÕÆÊÎö£¬£¬£¬£¬£¬ÎÒÃÇÆðÔ´ÍÆ¶Ï±¾´ÎµÄ¹¥»÷Ðж¯À´×Ô¡°APT-C-36ϹÑÛÓ¥¡±×éÖ¯ ¡£¡£¡£¡£


ËÄ¡¢¹¥»÷ÔØºÉÆÊÎö


ͼ4-1ÏÔʾÁ˺ڿÍ×éÖ¯Ôڴ˴ι¥»÷»î¶¯ÖеÄÕû¸öÁ÷³Ì ¡£¡£¡£¡£


4-1.jpg

ͼ4-1 ºÚ¿Í¹¥»÷Á÷³Ìͼ


ÔÚ³õÆÚ½×¶Î£¬£¬£¬£¬£¬¸Ã×éÖ¯Ê×ÏÈʹÓÃÓëÆäαװȪԴÓйصÄÖ÷ÌâÓʼþ£¬£¬£¬£¬£¬¸½¼Ó¶ñÒâÎĵµÒ»²¢·¢Ë͸ø¹¥»÷Ä¿µÄ ¡£¡£¡£¡£µ±Êܺ¦Õßµã»÷ÎĵµÖеĶÌÁ´½Óʱ£¬£¬£¬£¬£¬×Åʵ¼ÊÉÏÊDZ»Öض¨Ïòµ½ÏÂÒ»½×¶ÎDOCÎĵµµÄÍÐ¹ÜÆ½Ì¨£¬£¬£¬£¬£¬´Ó¶øÖ´ÐÐÏÂÔØÁ÷³Ì ¡£¡£¡£¡£¸ÃDOCÎĵµÔËÐкó»áÆô¶¯¶ñÒâºê´úÂ룬£¬£¬£¬£¬»á¼û²¢ÆÊÎöÖ´ÐÐÖ¸¶¨µÄÒ³Ãæ£¨htmlÎļþ£©£¬£¬£¬£¬£¬Ëæºó´ÓC&CЧÀÍÆ÷ÉÏÏÂÔØpayloadÎļþ£¬£¬£¬£¬£¬ÀÖ³ÉÏÂÔØºóÁ¬Ã¦Ö´ÐÐ ¡£¡£¡£¡£´Ëpayload»áÔÚÄÚ´æÖмÓÔØÖ´ÐÐÆä½âÃܺóµÄDLLÄ£¿£¿£¿éÀ´ÊµÏÖµÚÒ»½×¶ÎµÄ¹¦Ð§£¬£¬£¬£¬£¬½Ó×ŵڶþ½×¶ÎµÄDLLÄ£¿£¿£¿éÔÙÖ´ÐÐÆä½âÃܺóµÄEXEÄ£¿£¿£¿é£¬£¬£¬£¬£¬ÎªÁËÒþ²Ø¶ñÒâÏ·¢¹¦Ð§£¬£¬£¬£¬£¬µÚÈý½×¶ÎµÄEXEÄ£¿£¿£¿é»á½«½âÃܺóµÄ¿ÉÖ´ÐÐPEÎļþ£¨AsyncRATÔ¶¿ØÄ¾Âí£©Ó³Éäµ½¿þÀÜÀú³ÌÖÐÖ´ÐÐ ¡£¡£¡£¡£×îºó£¬£¬£¬£¬£¬AsyncRATľÂí³ÌÐòÓëC&CЧÀÍÆ÷½¨ÉèSSLͨѶ£¬£¬£¬£¬£¬ÎüÊÕ¿ØÖÆÖ¸ÁîÒÔʵÏÖÆäÌØ¹¤»î¶¯ ¡£¡£¡£¡£


¹¥»÷ÕßΪÁËÒþ²ØÆäÕæÊµÍýÏ룬£¬£¬£¬£¬½ÓÄɶà²ãÄ£¿£¿£¿éǶÌ׺ÍÒÔ²»Â䵨ÐÎʽÔÚÄÚ´æÖмÓÔØÖ´ÐÐľÂí³ÌÐòµÄÊÖ·¨£¬£¬£¬£¬£¬ÔÙÁ¬Ïµ¸ÃľÂíÕë¶Ô×ÔÉíÔËÐÐÇéÐμì²â£¨ÈçÐéÄâ»ú¡¢É³Ïä¡¢·´µ÷ÊԵȣ©µÄ¹¦Ð§£¬£¬£¬£¬£¬ÒÔ×èÖ¹ÆäÔÚ×Ô¶¯»¯ÏµÍ³ÆÊÎöÖÐ̻¶¶ñÒâÐÐΪ ¡£¡£¡£¡£ÏÂÎÄ£¬£¬£¬£¬£¬ÎÒÃÇ´ÓºÚ¿Í×éÖ¯½üÆÚ¹¥»÷ÊÂÎñµÄ°¸ÀýÖУ¬£¬£¬£¬£¬Ñ¡È¡Ò»Àý¾ÙÐÐÏêϸµÄÆÊÎö ¡£¡£¡£¡£


4.1´¹ÂÚÓʼþ


ͼ4-2չʾÁ˹¥»÷Õß·ÂðÀ´×Ô¸çÂ×±ÈÑǹú¼ÒÎÀÉú²¿µÄ´¹ÂÚÓʼþ£¬£¬£¬£¬£¬ÓʼþÎÊÌâΪ¡°Usted hasido citado para una prueba obligatoria de (COVID-19)¡±£¨·­ÒëºóΪ£º¡°Äú±»ÒªÇó¼ÓÈëÇ¿ÖÆÐÔ¼ì²â£¨COVID-19£©¡±£©£¬£¬£¬£¬£¬ÕýÎÄÄÚÈÝÊǹØÓÚ¼ì²âµÄÏà¹ØÎÊÌ⣨Èçͼ4-3£©£¬£¬£¬£¬£¬²¢Éù³ÆÓʼþ¸½¼þÊǼì²âʱ¼äºÍËùÔÚ£¬£¬£¬£¬£¬ÒÔÓÕµ¼Êܺ¦Õß·­¿ª¸½¼þÎĵµ ¡£¡£¡£¡£

4-2.jpg

ͼ4-2 ·ÂðÀ´×Ô¸çÂ×±ÈÑǹú¼ÒÎÀÉú²¿µÄ´¹ÂÚÓʼþ


4-3.jpg

ͼ4-3 Óʼþ·­ÒëºóµÄÄÚÈÝ


4.2¶ñÒâÎĵµ


ºÚ¿Í×éÖ¯ËùʹÓõĶñÒâÎĵµ°üÀ¨PDF¡¢RTFÒÔ¼°MHTMLÃûÌõÄDOCÎĵµ ¡£¡£¡£¡£Æä²¢Î´Ê¹ÓÃÎó²î£¬£¬£¬£¬£¬¶øÊÇͨ¹ýǶÈëµÄ¶ñÒâºê´úÂëÀ´´¥·¢ºóÐø¶ñÒâÐÐΪ ¡£¡£¡£¡£Óë¸Ã×éÖ¯ÒÔÍù¹¥»÷ÊÖ·¨²î±ðµÄÊÇ£¬£¬£¬£¬£¬±¾´Î²¢Î´Ö±½Óͨ¹ýÓʼþÈö²¥MHTMLÃûÌõĶñÒâÎĵµ£¬£¬£¬£¬£¬¶øÊǽ«°üÀ¨Ò»¸öÌø×ªÁ´½Ó£¨¸ÃÁ´½ÓÖ¸ÏòMHTMLÃûÌõĶñÒâÎĵµ£©µÄÕý³£Îĵµ×÷ΪÓʼþ¸½¼þÀ´¾ÙÐÐͶµÝ£¬£¬£¬£¬£¬ÒÔÈÆ¹ýÓÊÏäÍø¹ØµÄÇå¾²¼ì²â ¡£¡£¡£¡£


ͼ4-4ÊÇ4.1С½ÚÖеÄÓʼþ¸½¼þ£¬£¬£¬£¬£¬¸ÃpdfÎļþ°üÀ¨¸çÂ×±ÈÑǹú¼ÒÎÀÉú²¿µÄ±ê¼Ç¡¢Ò»ÐÐÎı¾ÐÅÏ¢£¨±ê×¢ÎĵµÃÜÂ룬£¬£¬£¬£¬ÊµÔòÎÞÓ㩺ÍÒ»¸öÃûΪ¡°Ver comunicado¡±µÄÌø×ªÁ´½Ó£¨ÈçͼX£© ¡£¡£¡£¡£


4-4.jpg

ͼ4-4 PDFÎĵµÌø×ªÁ´½ÓÄÚÈÝ


µ±Óû§µã»÷ÎĵµÁ´½Óʱ£¬£¬£¬£¬£¬ÏÖʵÉϹ¥»÷ÕßÊÇʹÓÃAcortarurl¶ÌÁ´½ÓЧÀÍÆ½Ì¨½«Êܺ¦ÕßÖØ¶¨Ïòµ½ÆäÖ¸¶¨µÄЧÀÍÆ÷ÉÏ£¬£¬£¬£¬£¬ÏÂÔØMHTMLÃûÌõÄwordÎĵµ ¡£¡£¡£¡£Í¼4-5Ϊ»á¼ûAcortarurlµÄÁ÷Á¿ÄÚÈÝ ¡£¡£¡£¡£

4-5.jpg

ͼ4-5 AcortarurlµÄÁ÷Á¿ÄÚÈÝ


ËäÈ»´Ë°¸ÀýÖеĶñÒâÎĵµÁ´½ÓÒÑʧЧ£¬£¬£¬£¬£¬²»¹ýͨ¹ý¹ØÁªÆÊÎöºó£¬£¬£¬£¬£¬ÎÒÃÇ·¢Ã÷ÁËÆäËûÏà¹ØµÄ¶ñÒâÎĵµ ¡£¡£¡£¡£¸ÃÎĵµÍ¬ÑùÊÇαװ³ÉÀ´×Ô¸çÂ×±ÈÑǹú¼ÒÎÀÉú²¿£¬£¬£¬£¬£¬¹¥»÷ÕßÔÚÎĵµÕýÎÄʹÓÃÎ÷°àÑÀÓïÓÕµ¼Óû§µã»÷¡°ÆôÓÃÄÚÈÝ¡±°´Å¥À´Éó²é¼ì²âʱ¼äºÍËùÔÚ ¡£¡£¡£¡£ÏêϸÄÚÈÝÈçͼ4-6Ëùʾ ¡£¡£¡£¡£


ͼ4-6 ÄÚǶVBAµÄDOC¶ñÒâÎĵµÄÚÈÝ


µ±ÎÒÃÇÉó²é¸ÃÎĵµµÄVBA¹¤³Ìʱ£¬£¬£¬£¬£¬ÌáÐÑÐèÒªÊäÈëÃÜÂë ¡£¡£¡£¡£½âÃܺó´Óºê´úÂëµÄÄÚÈÝ¿ÉÒÔ¿´µ½£¬£¬£¬£¬£¬µ±Êܺ¦Õ߯ôÓú깦Чºó£¬£¬£¬£¬£¬¶ñÒâ´úÂ뽫×Ô¶¯Ö´ÐÐDocument_Openº¯Êý ¡£¡£¡£¡£ÏêϸÄÚÈÝÈçͼ4-7Ëùʾ ¡£¡£¡£¡£


ͼ4-7 ¶ñÒâºê´úÂëÄÚÈÝ


¸Ãº¯Êý»áʹÓÃMicrosoft¹¤¾ßmshta.exeÀ´ÆÊÎö¡°http://pastebin.com/raw/Xrp7W0V3¡±£¨°²ÅÅÔÚpastebinÍøÖ·ÉϵÄhtml¶ñÒâ¾ç±¾Îļþ£© ¡£¡£¡£¡£ÏêϸÄÚÈÝÈçͼ4-8Ëùʾ ¡£¡£¡£¡£


ͼ4-8 ¼ÓÃܵÄHTML¾ç±¾ÎļþÄÚÈÝ


½âÃܺóµÄ¶ñÒâ¾ç±¾ÎļþÖ÷Òª¹¦Ð§ÊÇʹÓÃWindowsÄÚÖóÌÐòcertutil.exeÔ¶³ÌÏÂÔØÖ¸¶¨µÄEXEÎļþ£¬£¬£¬£¬£¬È»ºó½«ÆäÉúÑÄÖÁ¡°%appdata%msts.exe¡±²¢Ö´ÐиóÌÐò ¡£¡£¡£¡£


ͼ4-9 ½âÃܺóµÄHTML¾ç±¾ÎļþÄÚÈÝ


4.3 Payload


ÈçÉÏÎÄËùʾ£¬£¬£¬£¬£¬Í¨¹ýhtml¶ñÒâ¾ç±¾ÏÂÔØ²¢Ö´Ðеġ°msts.exe¡±£¨C#±àд²¢¼ÓÈëÁË´ó×ڵĻìÏý£©ÏÖʵÉÏÊÇÒ»¸öDropperÎļþ ¡£¡£¡£¡£¡°msts.exe¡±»á´Ó×ÊÔ´ÖнâÃܳö¡°DriverUpdate.dll¡±£¨C#±àд£©²¢ÔÚÄÚ´æÖз´Éä¼ÓÔØ¸ÃDLLÄ£¿£¿£¿éÀ´ÊµÏÖµÚÒ»½×¶ÎµÄ¹¦Ð§£» £»£»£»£»£»½Ó×ŵڶþ½×¶ÎµÄ¡°DriverUpdate.dll¡±ÔÙ½âÃܳöÆäԭʼÎļþ¡°msts.exe¡±ÖеÄÁíÒ»¸ö×ÊÔ´Êý¾Ý£¬£¬£¬£¬£¬È»ºóÖ´ÐнâÃܺóµÄ¡°Cyrus.exe¡±Ä£¿£¿£¿é£» £»£»£»£»£»µÚÈý½×¶ÎµÄ¡°Cyrus.exe¡±´Ó×ÔÉí×ÊÔ´ÖнâÃܳöAsync RATÔ¶¿ØÄ¾Âí£¬£¬£¬£¬£¬²¢½«ÆäÕû¸öÎļþÁýÕÖÓ³É䵽Ŀ½ñÀú³ÌÖÐÖ´ÐÐ ¡£¡£¡£¡£×îºó£¬£¬£¬£¬£¬Async RATľÂí³ÌÐòÓëC&CЧÀÍÆ÷¾ÙÐÐͨѶÅþÁ¬£¬£¬£¬£¬£¬ÅþÁ¬ÀÖ³ÉÔò·¢ËÍÉÏÏß°üÇëÇóÉÏÏߣ¬£¬£¬£¬£¬²¢ÆÚ´ýÎüÊÕ¿ØÖÆÖ¸Áî ¡£¡£¡£¡£


4.3.1 µÚÒ»½×¶ÎÄ£¿£¿£¿é


¡°msts.exe¡±Ö÷ÒªÓÃÓÚ½âÃܲ¢ÔÚÄÚ´æÖмÓÔØÏÂÒ»½×¶ÎµÄ¹¦Ð§Ä£¿£¿£¿é ¡£¡£¡£¡£Æä½«×ÔÉíαװ³ÉIntelÎÞÏßÇý¶¯Ó¦ÓóÌÐò£¬£¬£¬£¬£¬²¢¸½ÓÐÏêϸµÄÎļþ˵Ã÷ºÍ°æ±¾ºÅ£¨Èçͼ4-10£©£¬£¬£¬£¬£¬ÒÔ´ËÒɻ󹥻÷Ä¿µÄ ¡£¡£¡£¡£


ͼ4-10 ¡°msts.exe¡±ÎļþÊôÐÔÏêϸÐÅÏ¢


¸ÃDropperÄ£¿£¿£¿éµÄÈë¿ÚµãÔÚWindowsFormsApplication1´¦£¨Èçͼ4-11£©£¬£¬£¬£¬£¬ÆäÊ×ÏÈͨ¹ýŲÓÃSelectedCardÀàÖеÄD_D_D_Dº¯Êý¶ÔÃûΪ¡°xor4¡±µÄ×ÊÔ´Êý¾Ý¾ÙÐнâÃÜ ¡£¡£¡£¡£


ͼ4-11 DropperÄ£¿£¿£¿éµÄÈë¿Úº¯Êý


½âÃÜËã·¨ÊÇÑ­»·Òì»òÔËË㣬£¬£¬£¬£¬ÆäÀο¿ÃÜԿΪ¡°RR5IRBNF5F4GN7997QFBYY¡±£¬£¬£¬£¬£¬½âÃÜ´úÂëÈçͼ4-12Ëùʾ ¡£¡£¡£¡£


4-12.jpg

ͼ4-12 ½âÃÜ´úÂëÏêϸÄÚÈÝ


ÔÚ½âÃܳöPEÎļþºó£¬£¬£¬£¬£¬DropperÄ£¿£¿£¿éÔò¸½¼ÓÈý¸öÆô¶¯²ÎÊý£¨¡°AcBRmi¡¢S8epuewºÍIntelWireless¡±£©À´¼ÓÔØÖ´Ðеڶþ½×¶ÎµÄ¹¦Ð§Ä£¿£¿£¿é ¡£¡£¡£¡£


ͼ4-13 ¼ÓÔØÖ´Ðй¦Ð§´úÂë


4.3.2 µÚ¶þ½×¶ÎÄ£¿£¿£¿é


¸Ã½×¶ÎÄ£¿£¿£¿éµÄÎļþÃûΪ¡°DriverUpdater.dll¡±£¬£¬£¬£¬£¬µ±´ËÄ£¿£¿£¿éÔËÐк󣬣¬£¬£¬£¬»áÌáȡϢÕùÃܵÚÒ»½×¶ÎDropperÄ£¿£¿£¿éÖÐÁíÒ»¸ö×ÊÔ´Îļþ¡°AcBRmi¡±£¬£¬£¬£¬£¬Ö®ºóÔÚÄÚ´æÖмÓÔØÖ´ÐнâÃܳöµÄµÚÈý½×¶ÎµÄPEÎļþ ¡£¡£¡£¡£


ͼ4-14 ½âÃܺÍÖ´ÐÐPEÎļþµÄ¹¦Ð§´úÂë


½âÃÜËã·¨ÒÀÈ»ÊÇÑ­»·Òì»òÔËË㣬£¬£¬£¬£¬ÆäÃÜԿΪ¡°CZysHnTTIiop¡±£¬£¬£¬£¬£¬½âÃÜ´úÂëÈçͼ4-15Ëùʾ ¡£¡£¡£¡£

4-15.jpg

ͼ4-15 Òì»ò½âÃÜËã·¨´úÂë


4.3.3 µÚÈý½×¶ÎÄ£¿£¿£¿é


´Ë¹¦Ð§Ä£¿£¿£¿éµÄÎļþÃû³ÆÊÇ¡°Cyrus.exe¡±£¬£¬£¬£¬£¬ÆäÖ÷ҪʹÃüΪ½âÃܺÍÖ´ÐÐ×îÖÕµÄÔ¶¿ØÄ¾Âí ¡£¡£¡£¡£
£¨1£©³õʼ»¯½×¶Î


ÔÚÖ´ÐÐÈë¿Úº¯Êý֮ǰ£¬£¬£¬£¬£¬¸ÃÄ£¿£¿£¿é»áÔÚ³õʼ»¯Class3µÄ˽ÓгÉÔ±±äÁ¿byte_Dataʱ£¬£¬£¬£¬£¬ÏÈŲÓÃClass1ÀàµÄÒªÁì½âÃÜ×ÔÉí×ÊÔ´ÎļþKdgv ¡£¡£¡£¡£ÏêϸÈçͼ4-16Ëùʾ ¡£¡£¡£¡£


ͼ4-16 ½âÃÜ×ÊÔ´Îļþ


×ÊÔ´Êý¾ÝµÄÊ״νâÃܽÓÄɼòÆÓµÄÒì»ò¼ÓÃÜËã·¨£¬£¬£¬£¬£¬Àο¿ÃÜԿΪ"dXhhaxrqDcQ"£¬£¬£¬£¬£¬Í¨¹ý¶Ô×ÊÔ´Êý¾ÝµÄÿ¸ö×Ö½Ú×ö¼òÆÓµÄXORÔËËãÍê³ÉµÚÒ»´Î½âÃÜ ¡£¡£¡£¡£½âÃܺ¯ÊýµÄ´úÂëÈçͼ4-17Ëùʾ ¡£¡£¡£¡£


ͼ4-17 ½âÃܺ¯Êý´úÂëÄÚÈÝ


µÚÒ»´Î½âÃÜǰϢÕùÃܺóµÄ×ÊÔ´Êý¾ÝÈçͼ4-18Ëùʾ ¡£¡£¡£¡£


4-18.jpg

ͼ4-18 Ê״νâÃÜǰºóµÄÊý¾ÝÄÚÈÝ


Ö®ºóÔÙ¶ÔµÚÒ»´Î½âÃܺóµÄÊý¾Ý¾ÙÐжþ´Î½âÃÜ£¬£¬£¬£¬£¬Ç°16λΪ½âÃÜÃÜÔ¿¡°0x19 0xEF 0xB6 0xB6 0xE7 0x7E 0x920x92 0x0D 0xA0 0xE0 0x95 0xAD 0x8F 0x6B 0x14¡±£¬£¬£¬£¬£¬ºóÃæ½ôËæ×ŵÄÊÇ´ý½âÃÜÃÜÎÄ ¡£¡£¡£¡£½âÃÜǰºóµÄÊý¾ÝÄÚÈÝÈçͼ4-19Ëùʾ ¡£¡£¡£¡£


ͼ4-19 ¶þ´Î½âÃÜǰºóµÄÊý¾ÝÄÚÈÝ


º¯ÊýÒÔ16×Ö½ÚΪѭ»·£¬£¬£¬£¬£¬½«ÃÜԿͬÃÜÎÄÒÀ´Î¾ÙÐа´Î»Òì»ò£¬£¬£¬£¬£¬×îÖÕ½âÃÜ»ñµÃ¡°Stub.exe¡±Îļþ ¡£¡£¡£¡£½âÃܺ¯Êý´úÂëÈçͼ4-29Ëùʾ ¡£¡£¡£¡£

4-20.jpg

ͼ4-20 ½âÃܺ¯Êý´úÂëÄÚÈÝ


³ý´ËÖ®Í⣬£¬£¬£¬£¬¸ÃÄ£¿£¿£¿é»¹»á½«ÌáÈ¡³öµÄÉèÖÃÐÅÏ¢Êý¾Ý£¬£¬£¬£¬£¬»®·Ö¸³Öµ¸øËüÃÇËù¶ÔÓ¦µÄ˽ÓгÉÔ±±äÁ¿£¬£¬£¬£¬£¬ÔÚÎÒÃÇÆÊÎöµÄ´Ë°¸ÀýÖУ¬£¬£¬£¬£¬ÆäÉèÖÃÊý¾Ý´ó²¿·ÖµÄÖµ¶¼Îª0 ¡£¡£¡£¡£ÏêϸÄÚÈÝÈçͼ4-21Ëùʾ ¡£¡£¡£¡£


ͼ4-21 ÉèÖÃÐÅÏ¢Êý¾ÝÄÚÈÝ


£¨2£©Ö´ÐÐÖ÷¹¦Ð§´úÂë


¸ÃÄ£¿£¿£¿éÊ×ÏÈʹÓÃAssembly.GetEntryAssembly().Location»ñȡĿ½ñÀú³ÌµÄȫ·¾¶ ¡£¡£¡£¡£½Ó×Åͨ¹ýÅжÏÉÏÎÄÌáµ½µÄ²¿·Ö˽ÓгÉÔ±±äÁ¿ÖµÀ´¾öÒéÒªÖ´ÐеÄÁ÷³Ì·ÖÖ§£¬£¬£¬£¬£¬ÆäÖаüÀ¨»¥³âÌåµÄ½¨Éè¡¢ÐéÄâ»úºÍɳÏäµÄ¼ì²â¡¢ÎļþÏÂÔØ¡¢¿½±´×ÔÉíµÈ ¡£¡£¡£¡£ÔÚ±¾°¸ÀýÑù±¾ÖУ¬£¬£¬£¬£¬Æ¾Ö¤ÆäÉèÖÃÐÅÏ¢À´¿´£¬£¬£¬£¬£¬´ËÄ£¿£¿£¿é½öÖ´ÐÐ×îºóÒ»ÏîÁ÷³Ì£¬£¬£¬£¬£¬Å²ÓÃsmethod_11º¯Êý ¡£¡£¡£¡£´úÂëÈçͼ4-22Ëùʾ ¡£¡£¡£¡£


ͼ4-22 ´úÂëÖ´ÐÐÁ÷³Ì


½øÈëµ½smethod_11º¯Êýºó£¬£¬£¬£¬£¬¸ÃÄ£¿£¿£¿éÏÈŲÓÃClass3.SelectPuppetProcessÀ´Ñ¡ÔñºóÐøÖ´ÐеÄRATÔØÌå ¡£¡£¡£¡£ÓÉÓÚ²ÎÊýint_13µÄֵΪ0£¬£¬£¬£¬£¬ÒÔÊÇ·µ»ØÖµÎªstring_10£¨Ä¿½ñÄ£¿£¿£¿éµÄȫ·¾¶£© ¡£¡£¡£¡£


ͼ4-23 ´úÂëÄÚÈÝ


ÔÚÑ¡ÔñÍêRATµÄ¿þÀÜÀú³Ìºó£¬£¬£¬£¬£¬¸ÃÄ£¿£¿£¿éÔÙŲÓÃsmethod_9º¯Êý£¬£¬£¬£¬£¬ÆäÖвÎÊý1Ϊ×ÔÉíÀú³ÌµÄȫ·¾¶£¬£¬£¬£¬£¬²ÎÊý2Ϊ֮ǰ½âÃܳöµÄPEÎļþÊý¾Ý ¡£¡£¡£¡£Ê×ÏÈ£¬£¬£¬£¬£¬¸ÃÄ£¿£¿£¿éÖØÐ½¨ÉèÒ»¸ö×ÔÉíÐÂÀú³Ì£¬£¬£¬£¬£¬È»ºóÐ¶ÔØ´ËÀú³ÌÓ³Ïñ£¬£¬£¬£¬£¬²¢°Ñ֮ǰ½âÃܳöµÄÐÂPEÍ·²¿£¬£¬£¬£¬£¬ÒÔ¼°½ÚÊý¾ÝÒÀ´ÎдÈëµ½ÐÂÀú³ÌÄ£¿£¿£¿éÖУ¬£¬£¬£¬£¬×îºóÐÞ¸ÄOEP²¢Æô¶¯ÔËÐУ¨¡°Stub.exe¡±£© ¡£¡£¡£¡£

4-24.jpg

ͼ4-24 дÈëºÍÖ´ÐÐÐÂPEÎļþ


4.3.4 RATÄ£¿£¿£¿é


ÈçÉÏÎÄËùÊö£¬£¬£¬£¬£¬±»Ö´ÐеÄÃûΪ¡°Stub.exe¡±µÄPEÎļþÔòÊÇ×îÖÕµÄRATÄ£¿£¿£¿é ¡£¡£¡£¡£Í¨Ì«¹ýÎöºÍËÝÔ´ºó·¢Ã÷£¬£¬£¬£¬£¬¸ÃPEÎļþÊÇÓÃC#ÓïÑÔ±àдµÄAsyncRATÔ¶¿ØÄ¾Âí ¡£¡£¡£¡£³ýÁËÔ¶³Ì×ÀÃæ¼à¿Ø¡¢¼üÅ̼ͼ¡¢Àú³ÌÖÎÀí¡¢Ô¶³ÌWebCam¡¢Ô¶³ÌShellµÈ¹¦Ð§ÒÔÍ⣬£¬£¬£¬£¬Æä»¹°üÀ¨¼ÓÃÜ¡¢·´É³ºÐ¡¢·´ÐéÄâ»ú¡¢·´ÆÊÎöºÍ·´µ÷ÊԵȶԿ¹Ä£¿£¿£¿é ¡£¡£¡£¡£ÏÂÃæÎÒÃÇ»á¶ÔRATÖеĽ¹µã²¿·Ö×öÉîÈëµÄÆÊÎö ¡£¡£¡£¡£


4-25.jpg

ͼ4-25Ô¶³Ì³ÌÐòAsyncRAT¿ØÖƶË


£¨1£©³õʼ»¯ÉèÖÃÐÅÏ¢


ľÂí³ÌÐòͨ¹ýŲÓÃSettings.InitializeSettingsº¯ÊýÀ´³õʼ»¯ÉèÖÃÐÅÏ¢ ¡£¡£¡£¡£´Óͼ4-26Öеĺ¯ÊýʵÏÖ´úÂë¿ÉÒÔ¿´µ½£¬£¬£¬£¬£¬Æä»áÌáÈ¡³öÀο¿µÄÃÜÔ¿²¢Ê¹ÓÃAES256Ëã·¨½âÃܳöËùÓеÄÉèÖÃÊý¾ÝÐÅÏ¢ ¡£¡£¡£¡£°üÀ¨¶Ë¿ÚºÅ¡¢HostÐÅÏ¢¡¢°æ±¾ºÅ¡¢PastebinÐÅÏ¢¡¢½âÃÜÃØÔ¿¡¢SSLͨѶ֤Êé¼°Ö¤ÊéÊðÃûµÈÐÅÏ¢£¬£¬£¬£¬£¬Ö®ºóŲÓÃSettings.VerifyHashº¯Êý¶ÔÖ¤Êé¾ÙÐÐÑéÖ¤ ¡£¡£¡£¡£


4-26.jpg

ͼ4-26 ³õʼ»¯ÉèÖÃÐÅÏ¢


½âÃÜÖ®ºóµÄÉèÖÃÐÅÏ¢Èçͼ4-27Ëùʾ ¡£¡£¡£¡£


4-27.jpg

ͼ4-27 ÉèÖÃÐÅÏ¢ÏêϸÄÚÈÝ


£¨2£©¼ì²âÔËÐÐÇéÐÎ


ΪÁËÌÓ±ÜɳÏä/Çå¾²Ö°Ô±µÄ¼ì²â£¬£¬£¬£¬£¬Ä¾Âí³ÌÐòʹÓÃÁËÖÖÖÖʶ±ðɳÏä/ÐéÄâ»úµÄÊÖÒÕ£¬£¬£¬£¬£¬ÓÃÓÚÅжÏ×ÔÉí³ÌÐòËùÔÚµÄÔËÐÐÇéÐΣ¬£¬£¬£¬£¬ÈôÊÇ·¢Ã÷ÊÇÔÚÐéÄâÇéÐΣ¬£¬£¬£¬£¬»òÊDZ»µ÷ÊÔ״̬£¬£¬£¬£¬£¬³ÌÐòÔòÖ±½ÓÍ˳ö ¡£¡£¡£¡£´Ó¶øµÖ´ïÒþ²Ø×ÔÉí£¬£¬£¬£¬£¬¹æ±Ü¼ì²âµÄÄ¿µÄ ¡£¡£¡£¡£ÏÂÃæÊǸÃľÂíʹÓõ½µÄÊÖÒÕ ¡£¡£¡£¡£


  • VMWAREºÍVirtualBoxÐéÄâ»úµÄ¼ì²â ¡£¡£¡£¡£

ͼ4-28 ÐéÄâ»úµÄ¼ì²â


  • SandBoxµÄ¼ì²â ¡£¡£¡£¡£


4-29.jpg

ͼ4-29 É³ºÐµÄ¼ì²â


  • ÅжϳÌÐò×ÔÉíÊÇ·ñ±»µ÷ÊÔ ¡£¡£¡£¡£

4-30.jpg

ͼ4-30 µ÷ÊÔÇéÐεļì²â


  • ͨ¹ýÅжϻñÈ¡µÄÓ²ÅÌÈÝÁ¿ÊÇ·ñ´óÓÚ6100000000L£¨56.81G£©£¬£¬£¬£¬£¬À´¼ì²âÊÇ·ñÎªÕæÊµ»úе»òÐéÄâÇéÐÎ ¡£¡£¡£¡£


4-31.jpg

ͼ4-31 ÅжÏÓ²ÅÌÈÝÁ¿


£¨3£©×°ÖûúÖÆ


ľÂí³ÌÐòµÄ×°ÖûúÖÆ°üÀ¨Àú³ÌΨһÐÔÅжϡ¢ÔÚËÞÖ÷»úµÄ³¤ÆÚ»¯ÉèÖúÍÊØ»¤Àú³ÌÉèÖà ¡£¡£¡£¡£¸ÃľÂíÒÔ½âÃÜÉèÖÃÐÅÏ¢ÖеÄMTX×Ö´®"AsyncMutex_s8H9OlmYu¡±ÎªÃûÀ´½¨É軥³âÌ壬£¬£¬£¬£¬ÒÔ°ü¹ÜÔËÐÐÀú³ÌµÄΨһÐÔ ¡£¡£¡£¡£



4-32.jpg

ͼ4-32 ½¨É軥³âÌå


Æä»¹»áÅжÏÄ¿½ñÖ´ÐÐÎļþ·¾¶Óë×°ÖÃĿ¼ÊÇ·ñÒ»Ö£¬£¬£¬£¬£¬ÈôÊÇÏàͬ£¬£¬£¬£¬£¬Ôò´ú±í¸ÃÄ£¿£¿£¿éÒÑ×°Öùý£¬£¬£¬£¬£¬×°Öù¦Ð§±ã²»ÔÙÖ´ÐÐ ¡£¡£¡£¡£Èç²»Ïàͬ£¬£¬£¬£¬£¬¸ÃľÂíÔò»áͨ¹ý±ÈÕÕϵͳÖÐÔËÐеÄÀú³ÌÃûÀ´È·±£ÔËÐÐÀú³ÌµÄΨһÐÔ ¡£¡£¡£¡£Ïêϸ´úÂëÈçͼ4-33Ëùʾ ¡£¡£¡£¡£


4-33.jpg

ͼ4-33 ÅжÏ×°Ö÷¾¶


Ö®ºó£¬£¬£¬£¬£¬Ä¾Âí³ÌÐòƾ֤Ŀ½ñÊÇ·ñΪÖÎÀíÔ±Ö´ÐÐȨÏÞ£¬£¬£¬£¬£¬À´Ñ¡ÔñÊÇͨ¹ý×°ÖÃÍýÏëʹÃüÕÕ¾ÉдÈ뿪»ú×ÔÆô¶¯ÏÂÁîʵÏÖ³¤ÆÚ»¯ ¡£¡£¡£¡£Ïêϸ´úÂëÈçͼ4-34Ëùʾ ¡£¡£¡£¡£


4-34.jpg

ͼ4-34 ×°ÖÃÍýÏëʹÃü»òÌí¼Ó×ÔÆô¶¯


ÔÚÍê³É³¤ÆÚ»¯²Ù×÷ºó£¬£¬£¬£¬£¬Ä¾Âí³ÌÐò½«×ÔÉíÖØÐÂдÈëµ½×°ÖÃĿ¼Ï²¢ÃüÃûΪָ¶¨ÎļþÃû£¨chromgoogle.exe£© ¡£¡£¡£¡£È»ºóÔÙÔÚÔÝʱĿ¼ÏÂÌìÉúºÍÖ´ÐÐ.batÅú´¦Öóͷ£¾ç±¾Îļþ ¡£¡£¡£¡£¸ÃbatÎļþÓÃÓÚÔËÐС°chromgoogle.exe¡±¿ÉÖ´ÐÐÎļþ¼°×ÔÉíɾ³ý ¡£¡£¡£¡£ÏêϸÄÚÈÝÈçͼ4-35Ëùʾ ¡£¡£¡£¡£

4-35.jpg

ͼ4-35 ¾ç±¾ÎļþÄÚÈÝ


×îºó£¬£¬£¬£¬£¬Ä¾Âí³ÌÐòͨ¹ýÌáÉýÄ¿½ñÀú³ÌȨÏÞ¼°ÉèÖÃÏß³ÌʼÖÕ´¦ÓÚÖ´ÐÐ״̬·½·¨£¬£¬£¬£¬£¬À´ÊµÏÖÊØ»¤Àú³Ì ¡£¡£¡£¡£


4-36.jpg

ͼ4-36 Àú³ÌÊØ»¤ÊµÏÖ´úÂë


£¨4£©ÉÏÏß»úÖÆ


ÔÚ×°ÖûúÖÆÉèÖÃÍê³Éºó£¬£¬£¬£¬£¬Ä¾Âí³ÌÐòÔòͨ¹ýÉèÖÃÐÅÏ¢ÖеÄIPºÍ¶Ë¿ÚÓë¿ØÖÆ¶ËЧÀÍÆ÷½¨ÉèSSLЭÒéÅþÁ¬ ¡£¡£¡£¡£´Ëʱ¸ÃľÂí»áÍøÂçÊÜѬȾÖ÷»úµÄϵͳÐÅÏ¢£¬£¬£¬£¬£¬²¢°ÑÕâЩÐÅϢѹËõºó×÷ΪÉÏÏß°ü·¢Ë͵½C&CЧÀÍÆ÷ ¡£¡£¡£¡£ÉÏÏß°üµÄÄÚÈݰüÀ¨Ö÷»ú×°±¸µÄÓû§Ãû¡¢ÏµÍ³°æ±¾ºÅ¡¢ÖÎÀíÔ±Õ˺źÍľÂí³ÌÐòÄ¿½ñÖ´Ðз¾¶¡¢°æ±¾ºÅ¡¢×°ÖÃʱ¼äµÈÏà¹ØÐÅÏ¢ ¡£¡£¡£¡£Í¨¹ý¶ÔľÂí³ÌÐòµÄÆÊÎö£¬£¬£¬£¬£¬ÎÒÃÇ·¢Ã÷ÉÏÏß°üµÄ³¤¶ÈÊDz»Àο¿µÄ ¡£¡£¡£¡£¿­Ê±K66ADLabÑо¿Ô±ÔÚ¶ÔÉÏÏß°üÃûÌÃ×öÆÊÎö¡¢ÌáÈ¡ºó£¬£¬£¬£¬£¬ÕûÀí¹éÄɳöľÂí³ÌÐòÉÏÏßÊý¾Ý°üÃûÌúÍÉÏÏßÊý¾Ý°üÄÚÈÝÃûÌà ¡£¡£¡£¡£ÏêϸÈç±í4-1ºÍͼ4-37£¨ÆäÖС°ÂÌÉ«ºá¸ñ¡±×÷Ϊһ×éÊý¾ÝµÄÖ§½âÏߣ©Ëùʾ ¡£¡£¡£¡£



Êý¾Ý¾Þϸ

ÊýÌý˵Ã÷

Êý¾ÝÄÚÈÝ

0x01

×Ó°üÊýÄ¿  £¨ÒÔ×éΪµ¥Î»£©

0x8D£¨HEXÖµÀο¿£©

0x01

Ãû³Æ³¤¶È

0xA6£¨HEXÖµÀο¿£©

0x06

Ãû³Æ

¡°Packet¡±£¨×Ö·û´®ÖµÀο¿£©

0x01

°üÃû³¤¶È

0xAA£¨HEXÖµÀο¿£©

0x0A

ÉÏÏß°üÃû

¡°ClientInfo¡±£¨×Ö·û´®ÖµÀο¿£©




0x01

Ãû³Æ³¤¶È

0xA4£¨HEXÖµÀο¿£©

0x04

Ãû³Æ

¡°HWID¡±£¨×Ö·û´®ÖµÀο¿£©

²»Àο¿

±êʶÂ볤¶È

²»Àο¿£¨Èç0xB4£©

²»Àο¿

Ψһ»úе±êʶÂë

²»Àο¿£¨Èç¡°F40DD340EC6FDDB01847140¡±£©




0x01

Ãû³Æ³¤¶È

0xA4£¨HEXÖµÀο¿£©

0x04

Ãû³Æ

¡°User¡±£¨×Ö·û´®ÖµÀο¿£©

²»Àο¿

Óû§Ãû³¤¶È

²»Àο¿£¨Èç0xAA£©

²»Àο¿

Óû§Ãû

²»Àο¿£¨Èç¡°xxx¡±£©




0x01

Ãû³Æ³¤¶È

0xA4£¨HEXÖµÀο¿£©

0x04

Ãû³Æ

¡°Path¡±£¨×Ö·û´®ÖµÀο¿£©

²»Àο¿

·¾¶³¤¶È

²»Àο¿

²»Àο¿

¶ñÒâ´úÂëÄ¿½ñÖ´Ðз¾¶

²»Àο¿




0x01

Ãû³Æ³¤¶È

0xA7£¨HEXÖµÀο¿£©

0x07

Ãû³Æ

¡°Version¡±£¨×Ö·û´®ÖµÀο¿£©

²»Àο¿

°æ±¾ºÅ³¤¶È

²»Àο¿£¨Èç0xA7£©

²»Àο¿

¶ñÒâ´úÂë°æ±¾ºÅ

²»Àο¿




0x01

Ãû³Æ³¤¶È

0xA5£¨HEXÖµÀο¿£©

0x05

Ãû³Æ

¡°Admin¡±£¨×Ö·û´®ÖµÀο¿£©

²»Àο¿

ÖÎÀíÔ±Õ˺ÅÃû³¤¶È

²»Àο¿£¨Èç0xA5£©

²»Àο¿

ÖÎÀíÔ±Õ˺ÅÃû

²»Àο¿£¨Èç¡°Admin¡±£©




0x01

Ãû³Æ³¤¶È

0xAB£¨HEXÖµÀο¿£©

0x0B

Ãû³Æ

¡°Performance¡±£¨×Ö·û´®ÖµÀο¿£©

²»Àο¿

´°¿ÚÐÅÏ¢³¤¶È

²»Àο¿

²»Àο¿

Óû§Ç°Ì¨´°¿ÚÐÅÏ¢

²»Àο¿




0x01

Ãû³Æ³¤¶È

0xA8£¨HEXÖµÀο¿£©

0x08

Ãû³Æ

¡°Pastebin¡±£¨×Ö·û´®ÖµÀο¿£©

²»Àο¿

PastebinÖµ³¤¶È

²»Àο¿£¨0xA4£©

²»Àο¿

ÉèÖÃÖÐPastebinµÄÖµ

²»Àο¿£¨Èç¡°null¡±£©




0x01

Ãû³Æ³¤¶È

0xA9£¨HEXÖµÀο¿£©

0x09

Ãû³Æ

¡°Antivirus¡±£¨×Ö·û´®ÖµÀο¿£©

²»Àο¿

ÐÅÏ¢³¤¶È

²»Àο¿

²»Àο¿

ɱ¶¾Èí¼þÐÅÏ¢

²»Àο¿£¨Èç¡°N/A¡±£©




0x01

Ãû³Æ³¤¶È

0xA9£¨HEXÖµÀο¿£©

0x09

Ãû³Æ

¡°Install¡±£¨×Ö·û´®ÖµÀο¿£©

²»Àο¿

ÐÅÏ¢³¤¶È

²»Àο¿£¨Èç0xB1£©

²»Àο¿

¶ñÒâ´úÂë×°ÖÃʱ¼äÐÅÏ¢

²»Àο¿




0x01

Ãû³Æ³¤¶È

0xA4£¨HEXÖµÀο¿£©

0x04

Ãû³Æ

¡°Pong¡±£¨×Ö·û´®ÖµÀο¿£©




0x01

Ãû³Æ³¤¶È

0xA5£¨HEXÖµÀο¿£©

0x05

Ãû³Æ

¡°Group¡±£¨×Ö·û´®ÖµÀο¿£©

²»Àο¿

GroupÖµ³¤¶È

²»Àο¿£¨Èç0xA7£©

²»Àο¿

ÉèÖÃÖÐGroupµÄÖµ

²»Àο¿£¨Èç¡°Default¡±£©


±í4-1 ÉÏÏßÊý¾Ý°üÃûÌÃ


ͼ4-37 ÉÏÏßÊý¾Ý°üÄÚÈÝÃûÌÃ


ÏÂÃæÊÇľÂí³ÌÐò·¢ËÍÉÏÏßÇëÇóµÄÏêϸ²Ù×÷°ì·¨£º


  • °ì·¨1

ÆäÊ×ÏÈ»á¶ÔÉèÖÃÐÅÏ¢ÖС°Pastebin¡±µÄÖµ×öÅжÏ£¬£¬£¬£¬£¬ÈôÊDz»ÎªNULL£¬£¬£¬£¬£¬ÔòʹÓÃwebClient.DownloadStringÒªÁì»ñȡЧÀͶ˵ÄÉÏÏßÓòÃû/IPºÍ¶Ë¿ÚºÅ£¨´Ó¡°Pastebin¡±ÉÏÌáÈ ¡£¡£¡£¡£© ¡£¡£¡£¡£²¿·Ö´úÂëÈçͼ4-38Ëùʾ ¡£¡£¡£¡£


ͼ4-38 ´Ó¡°Pastebin¡±ÉÏÌáÈ¡ÉÏÏßÓòÃûºÍ¶Ë¿ÚºÅ


ÈôÊÇΪNULL£¬£¬£¬£¬£¬ÔòÖ±½Ó´ÓÉèÖÃÐÅÏ¢ÖÐÌáÈ¡³ö¶ÔÓ¦µÄÉÏÏßÓòÃû/IPºÍ¶Ë¿ÚºÅ£¨ÒÔ¶ººÅ×÷ΪÍÑÀë·û£©£¬£¬£¬£¬£¬ÕâÅú×¢¸ÃľÂí³ÌÐòÊǾßÓÐÉèÖöà¸öC2µÄ¹¦Ð§£¬£¬£¬£¬£¬¹¥»÷ÕßÄܹ»ÎÞаµØÌí¼Ó¶à¸ö±¸ÓÃC2£¬£¬£¬£¬£¬×ÝÈ»ÆäÖÐÒ»²¿·Ö±»×è¶Ï£¬£¬£¬£¬£¬Ò²Äܹ»ÖØ»ñ¿ØÖÆÈ¨ ¡£¡£¡£¡£Ïêϸ´úÂëÈçͼ4-39Ëùʾ ¡£¡£¡£¡£


4-39.jpg

ͼ4-39 ´ÓÉèÖÃÐÅÏ¢ÖÐÌáÈ¡ÉÏÏßÓòÃûºÍ¶Ë¿ÚºÅ


  • °ì·¨2

ľÂí³ÌÐòÔÚÓë¿ØÖÆ¶ËÅþÁ¬Àֳɺ󣬣¬£¬£¬£¬±ã×îÏÈŲÓÃ×Ô½ç˵ÀàÒªÁìIdSender.SendInfoÒªÁ죬£¬£¬£¬£¬ÍøÂçÊÜѬȾÖ÷»úºÍľÂí×ÔÉí°æ±¾µÈÏà¹ØÐÅÏ¢£¬£¬£¬£¬£¬ÕâЩÐÅÏ¢»á±»Öð¸öµÄÖü±£´æMsgPackÀàÖÐ ¡£¡£¡£¡£» £»£»£»£»£»ñȡװ±¸ÐÅÏ¢´úÂëÈçͼ4-40Ëùʾ ¡£¡£¡£¡£


ͼ4-40 »ñȡװ±¸ÐÅÏ¢


  • °ì·¨3

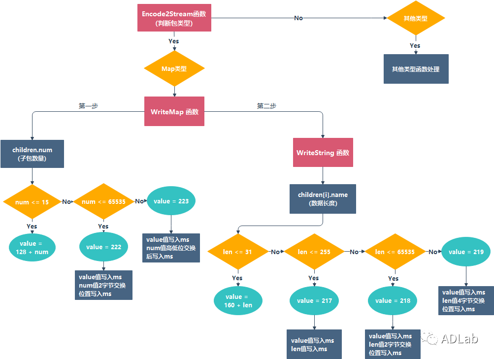
ÔÚ´ËÖ®ºó£¬£¬£¬£¬£¬Ä¾Âí³ÌÐòŲÓÃmsgPack.Encode2Bytesº¯Êý¶ÔÉÏÏß°üÊý¾Ý¾ÙÐзâ°ü ¡£¡£¡£¡£¸Ãº¯ÊýÊ×ÏÈ»áÖ´ÐÐthis.Encode2StreamÒªÁ죬£¬£¬£¬£¬Í¨¹ýµ÷ÊÔÆÊÎöµÃÖª£¬£¬£¬£¬£¬ÓÉÓÚ¸ÃľÂíÊÇʹÓÃmapÀàÐÍÀ´´æ´¢ÉÏÏßÊý¾Ý£¬£¬£¬£¬£¬ÄÇô´Ë´¦±ã»áŲÓÃthis.WriteMapÒªÁìÀ´²Ù×÷ÉÏÏß°ü ¡£¡£¡£¡£


ͼ4-41 Å²ÓÃthis.WriteMapÒªÁì


ľÂí³ÌÐò·â°ü¹¦Ð§Ö÷ÒªÊÇÔÚEncode2StreamÒªÁìÖÐʵÏÖ£¬£¬£¬£¬£¬ÎªÁËÄܸüÖ±¹ÛµØ½«ÉÏÏßÊý¾Ý°ü´¦Öóͷ£Á÷³ÌÕ¹ÏÖ¸ø¶ÁÕߣ¬£¬£¬£¬£¬ÎÒÃÇÒÔ±¾°¸Àý×÷Ϊ²Î¿¼£¬£¬£¬£¬£¬»æÖƳöÕû¸ö·â°üµÄÁ÷³Ìͼ£¨Èçͼ4-42£© ¡£¡£¡£¡£


ͼ4-42 Êý¾Ý°ü·â°üÁ÷³Ìͼ


ÎÒÃÇͨ¹ý¶Ô·â°üº¯ÊýµÄ½»Ö¯ÒýÓþÙÐÐÏêϸÆÊÎöºó£¬£¬£¬£¬£¬µÃ³ö¸ÃľÂí³ÌÐòµÄÉÏÏß°ü£¨ÒÔ¼°ºóÐøµÄÐÄÌø°üºÍ¿ØÖÆÖ¸Áî°ü£©¾ù½ÓÄÉ´Ë·½·¨¾ÙÐд¦Öóͷ£ ¡£¡£¡£¡£ÐèÒªÌØÊâ×¢ÖØµÄÊÇ£¬£¬£¬£¬£¬´ú±íÆä×Ó°üµÄÊýĿֵ£¨value£©¡¢Ãû³ÆºÍÊý¾ÝµÄ³¤¶ÈÖµ£¨value£©£¬£¬£¬£¬£¬ÏÖʵÉ϶¼ÊÇÏȶÔÕâЩÊý¾ÝµÄÕæÊµÖµ£¨numºÍlen£©×öÅжÏ£¬£¬£¬£¬£¬ÔÙ½«ÕæÊµÖµÓë¶ÔÓ¦µÄÀο¿ÖµÏà¼Ó£¬£¬£¬£¬£¬×îºóµÃ³övalueÖµ ¡£¡£¡£¡£·¢ËͰüÃûÌÃÈç±í4-2Ëùʾ£¨¿ÉÁ¬ÏµÍ¼4-37Ã÷È·£© ¡£¡£¡£¡£


×Ó°üÊýÄ¿

£¨/×飩

³¤¶È

£¨×Ó°ü1name£©

Êý¾Ý

£¨×Ó°ü1name£©

³¤¶È

£¨×Ó°ü1data£©

Êý¾Ý

£¨×Ó°ü1data£©

×Ó°ü2

¡­

num

name_value

string_name

data_value

string_data

¡­¡­

±í4-2 Êý¾Ý°üÃûÌÃ


  • °ì·¨4

ÔÚ·â°üÍê±Ïºó£¬£¬£¬£¬£¬Ä¾Âí³ÌÐòʹÓÃGZipStreamÀàµÄÒªÁì¶ÔÉÏÏß°ü¾ÙÐÐѹËõ´¦Öóͷ£ ¡£¡£¡£¡£´úÂëÈçͼ4-43Ëùʾ ¡£¡£¡£¡£


4-43.png

ͼ4-43 Êý¾Ý°üѹËõ´¦Öóͷ£


  • °ì·¨5

×îºó£¬£¬£¬£¬£¬¸ÃľÂí»á½«Êý¾Ý°ü°ü³¤ºÍÊý¾Ý°ü£¨»ñÈ¡µÄÐÅÏ¢£©·ÖÁ½¸ö°üÒÀ´Î·¢Ë͸ø¿ØÖƶËÉêÇëÉÏÏß ¡£¡£¡£¡£


ͼ4-44 ·¢ËÍÊý¾Ý°ü

£¨5£©ÐÄÌø»úÖÆ


ľÂí³ÌÐòͨ¹ýʹÓÃTimerÀàʵÏÖÁË×ÔÉíµÄÐÄÌø»úÖÆ ¡£¡£¡£¡£ÆäÖ÷Òª¹¦Ð§ÊÇÿ10µ½15ÃëÏò¿ØÖƶ˷¢ËÍÐÄÌø°ü£¬£¬£¬£¬£¬ÐÄÌø°üÄÚÈݰüÀ¨°üÃûºÍ±»Ñ¬È¾Ö÷»úϵͳÓû§Ç°Ì¨´°¿ÚÐÅÏ¢ ¡£¡£¡£¡£


ͼ4-45 ·¢ËÍÐÄÌø°ü


ÓÉͼ4-45ÖеĴúÂëʵÏֿɼû£¬£¬£¬£¬£¬¸ÃÔ¶³ÌľÂíÐÄÌø°üµÄÊý¾ÝÊÇͬÑùʹÓÃMsgPack.Encode2ByteÒªÁì¾ÙÐзâ°ü´¦Öóͷ£µÄ ¡£¡£¡£¡£


£¨6£©Ô¶³Ì¿ØÖÆ


ÔÚÕë¶ÔľÂí³ÌÐò´¦Öóͷ£¿ØÖÆÏÂÁ·Ö¾ÙÐÐÏêϸÆÊÎöʱ£¬£¬£¬£¬£¬ÎÒÃÇ·¢Ã÷ÔÚ±»¿Ø¶ËľÂíµÄ¶ñÒâ´úÂëÖУ¬£¬£¬£¬£¬²¢Î´°üÀ¨ÈκÎÔ¶³ÌÖ¸ÁîµÄÏêϸʵÏÖ¹¦Ð§´úÂë ¡£¡£¡£¡£ÓÚÊÇÎÒÃÇÕë¶Ô¿ØÖƶ˺ͱ»¿Ø¶Ë×ö½øÒ»²½µÄµ÷ÊÔºÍÊÓ²ìºó£¬£¬£¬£¬£¬·¢Ã÷ËùÓиúÔ¶³Ì²Ù×÷Ïà¹ØµÄ¹¦Ð§´úÂ룬£¬£¬£¬£¬¶¼ÊÇÆ¾Ö¤Æä¹¦Ð§¾ÙÐйéÀàÇÒ±»·â×°ÔÚ²î±ðµÄDLLÄ£¿£¿£¿éÖÐ ¡£¡£¡£¡£µ±¿ØÖƶËÔÚÖ´ÐÐÔ¶³Ì²Ù×÷ʱ£¬£¬£¬£¬£¬ÔòÊ×ÏÈÓë±»¿Ø¶Ë·¢ËÍÌØ¶¨µÄÊý¾Ý°ü¾ÙÐн»»¥£¬£¬£¬£¬£¬½Ó×ÅÔÙ½«Ñ¹ËõºóµÄ¹¦Ð§Ä£¿£¿£¿é¸½¼Óµ½Êý¾Ý°üÖз¢Ë͸ø±»¿Ø¶Ë£¬£¬£¬£¬£¬Óɱ»¿Ø¶ËÒÔ²»Â䵨ÐÎʽÔÚÄÚ´æÖмÓÔØÖ´ÐУ¬£¬£¬£¬£¬À´Íê³É¿ØÖƶËÖ¸¶¨µÄ¿ØÖÆÏÂÁî ¡£¡£¡£¡£Í¨¹ý½ÓÄÉ¡°propelling in use£¬£¬£¬£¬£¬destory after use¡±µÄÊÂÇéģʽ£¬£¬£¬£¬£¬¹¥»÷Õ߼ȿÉÒÔÎÞаµØµ÷½âľÂí³ÌÐòµÄÉèÖÃÐÅÏ¢£¬£¬£¬£¬£¬ÓÖÄܽÏÓÐÓõرÜÃâȡ֤ÆÊÎöÖ°Ô±»ñÈ¡Æä½¹µã¹¥»÷Ä£¿£¿£¿é£¬£¬£¬£¬£¬ÇÒÔÚÒ»¶¨Ë®Æ½ÉϵִïÃâɱºÍÈÆ¹ýÇå¾²»úÖÆµÄЧ¹û ¡£¡£¡£¡£Í¼4-46ÊÇľÂí³ÌÐòÔÚÖ´ÐпØÖÆÏÂÁîʱ£¨ÒÔ¡°Ô¶³Ì¿ØÖÆ×ÀÃæ¡±Ö¸ÁîΪÀý£©£¬£¬£¬£¬£¬Á½Í·Ö®¼äµÄÏêϸ²Ù×÷Á÷³Ìͼ ¡£¡£¡£¡£


ͼ4-46 Ô¶³Ì²Ù×÷½»»¥Á÷³Ìͼ


¸ÃÔ¶¿ØÄ¾Âí³ÌÐò×ܹ²ÓÐÊ®¼¸¸ö¿ÉÖ´Ðн¹µã¹¦Ð§Ä£¿£¿£¿é£¬£¬£¬£¬£¬ÆäÖаüÀ¨Ô¶³Ì×ÀÃæ¼à¿Ø¡¢Webcam¼à¿Ø¡¢¼üÅ̼ͼ¡¢Îļþ²éÕÒ¡¢Ô¶³Ìshell¡¢Bots KillerÒÔ¼°DDos¹¥»÷µÈ¹¦Ð§ ¡£¡£¡£¡£±í4-3ÁгöÁËËùÓÐÄ£¿£¿£¿éµÄÃû³ÆÒÔ¼°ÆäËù¶ÔÓ¦µÄ¹¦Ð§ ¡£¡£¡£¡£


Ä£¿£¿£¿éÃû³Æ

Ä£¿£¿£¿é¹¦Ð§

Chat.dll

Chat

Extra.dll

Visit  Website /Send MessageBox /Get Admin Privileges / Disable Windows Defender  /Set Wallpaper

FileManager.dll

File  Manager

FileSearcher.dll

File  Searcher

LimeLogger.dll

Keylogger

Miscellaneous.dll

BotsKill  /USB Spread /Seed Torrent /Remote Shell /DOS Attack /Execute.NET Code

Options.dll

Report  Window

ProcessManager.dll

Process  Manager

Recovery.dll

Password  Recovery

RemoteCamera.dll

Webcam

RemoteDesktop.dll

Remote  Desktop

SendFile.dll

Send  File To Disk

SendMemory.dll

Send  File To Memory

±í4-3 ½¹µãÄ£¿£¿£¿é¹¦Ð§ÆÊÎö


±í4-4Ϊ²¿·Ö¹¥»÷Ö¸ÁîÊý¾Ý°üµÄÄÚÈÝ ¡£¡£¡£¡£ÆäÖлÆÉ«±ê×¢²¿·ÖΪ£ºµ±¿ØÖƶËÒªÖ´ÐÐÔ¶³Ì¿ØÖƲÙ×÷ʱ£¬£¬£¬£¬£¬ÆäÓë±»¿Ø¶Ë½»»¥µÄͨÓÃÊý¾Ý°üÃûÌ㨳ý¡°string_SHA256¡±ºÍ¡°Ñ¹ËõºóµÄ¶þ½øÖÆÊý¾Ý¡±ÒÔÍ⣬£¬£¬£¬£¬ÆäËûÄÚÈݶ¼Ïàͬ£©£¬£¬£¬£¬£¬ÆäÓà¶¼ÊÇÆäËûÏà¹Ø²Ù×÷µÄÐÅÏ¢Ö¸Áî ¡£¡£¡£¡£


Êý¾ÝÄÚÈÝ

ÊýÌý˵Ã÷

¡°Packet¡±¡°plugin¡±

¡°DLL¡±¡°string_SHR256¡±£¨ÓÉC&CЧÀÍÆ÷Ìᳫ£©

------------------------------------------------------

¡°Packet¡±¡°SendPlugin¡±

¡°DLL¡±¡°string_SHR256¡±£¨ÓÉRATÌᳫ£©

------------------------------------------------------

¡°Packet¡±¡°plugin¡±

¡°DLL¡±¡°Ñ¹ËõºóµÄ¶þ½øÖÆÊý¾Ý¡±

¡°Hash¡±¡°string_SHR256¡± £¨ÓÉC&CЧÀÍÆ÷Ìᳫ£©

¶¯Ì¬»Ø´«ÖÖÖÖ¿ØÖÆÖ¸ÁЧģ¿£¿£¿éÊý¾Ý°ü ¡£¡£¡£¡£

¡°Packet¡±¡°dos¡±

¡°Option¡±¡°postStart¡±

¡°Host¡±¡°string_host¡±

¡°Port¡±¡°string_port¡±

¡°Timeout¡±¡°string_timeout¡±

DDos¹¥»÷Ïà¹ØÉèÖÃÐÅÏ¢

¡°Packet¡±¡°fileManager¡±

¡°Command¡±¡°getPath¡±

¡°Path¡±¡°string_path¡±

------------------------------------------------------

¡°Packet¡±¡°fileManager¡±

¡°Command¡±¡°getDriver¡±

Ô¶³ÌÎļþÖÎÀíÏà¹Ø²Ù×÷ÐÅÏ¢

¡°Packet¡±¡°keylogger¡±

¡°isON¡±¡°false¡±

¼üÅ̼ͼÏà¹Ø²Ù×÷ÐÅÏ¢

¡°Packet¡±¡°processManager¡±

¡°Option¡±¡°Kill¡±

¡°ID¡±¡°string_id¡±

------------------------------------------------------

¡°Packet¡±¡°processManager¡±

¡°Option¡±¡°List¡±

Àú³ÌÖÎÀíÏà¹Ø²Ù×÷ÐÅÏ¢

¡°Packet¡±¡°ShellWriteInput¡±

¡°WriteInput¡±¡°string_txt¡±

------------------------------------------------------

¡°Packet¡±¡°ShellWriteInput¡±

¡°WriteInput¡±¡°exit¡±

Ô¶³ÌShellÖ´ÐÐÏà¹Ø²Ù×÷ÐÅÏ¢

±í4-4 ¹¥»÷Ö¸ÁîÊý¾Ý°üÆÊÎö


 Îå¡¢×Ü ½á


̫ͨ¹ýÎö¿ÉÒÔ¿´³ö£¬£¬£¬£¬£¬¡°APT-C-36ϹÑÛÓ¥¡±×éÖ¯Ö÷Òª½ÓÄɵÄÊÖ·¨ÊÇÍøÂç´¹ÂÚ¹¥»÷£¬£¬£¬£¬£¬¼´ÒÔʹÓôøÓÐÉ繤αװµÄÓʼþ£¨·Âð¹ú¼ÒÕþ¸®²¿·Ö£©×÷Ϊ¹¥»÷Èë¿Ú£¬£¬£¬£¬£¬Ê¹ÓõͲéɱÂʵÄÓʼþ¸½¼þ£¨ÓÃÓÚÈÆ¹ýÓÊÏäÍø¹Ø£©ÏòÄ¿µÄÖ÷»úͶ·ÅºóÃųÌÐò ¡£¡£¡£¡£ÔÚÇÖÈëÖ÷»ú×°±¸ºó£¬£¬£¬£¬£¬ÔÙͨ¹ý¶à²ãǶÌ×¼ÓÔØ¡¢ÐéÄâ»úɳÏä¼ì²â¼°¹¦Ð§Ä£¿£¿£¿é¶¯Ì¬ÍÆË͵ÈÊÖÒÕÊֶΣ¬£¬£¬£¬£¬µÖ´ïÔÚÄ¿µÄÖ÷»úÉϺã¾ÃDZÔÚ¶ø²»±»·¢Ã÷µÄЧ¹û ¡£¡£¡£¡£Í¬Ê±£¬£¬£¬£¬£¬Á¬Ïµ¶Ô¸Ã×éÖ¯ÀúÊ·¹¥»÷ÎäÆ÷µÄÉîÈëÑо¿ÎÒÃÇ·¢Ã÷£¬£¬£¬£¬£¬ÎªÁËÓ¦¶Ôһֱǰ½øµÄÇå¾²·ÀÓùºÍ¼ì²â£¬£¬£¬£¬£¬¸ÃºÚ¿Í×é֯ˢÐÂÁËÆä¹¥»÷Õ½ÂÔ£¬£¬£¬£¬£¬ËùʹÓõĺóÃÅľÂí¹¤¾ß¸üÖØ´ó¡¢¶Ô¿¹ÐÔ¸üÇ¿£¬£¬£¬£¬£¬ÕâÅú×¢¸Ã×éÖ¯ÔÚÒ»Á¬µØ¸üеü´ú¶ñÒâ´úÂëµÄ¹¦Ð§ºÍÐÎ̬£¬£¬£¬£¬£¬²¢·ºÆð³ö¹¦Ð§Ä£¿£¿£¿é»¯µÄÇ÷ÊÆ ¡£¡£¡£¡£


¼øÓڸúڿÍ×éÖ¯ºã¾Ãͨ¹ý´¹ÂÚÓʼþÒÔ¼°OfficeVBAºê¾ÙÐй¥»÷µÄϰÓÃÊֶΣ¬£¬£¬£¬£¬ÎÒÃǽ¨ÒéÏà¹ØÓû§²»ÒªËæÒâ·­¿ªºÍÏÂÔØÎ´ÖªÈªÔ´µÄÓʼþ¸½¼þ¼°Á´½Ó£¬£¬£¬£¬£¬×öºÃÓʼþϵͳµÄ·À»¤£¬£¬£¬£¬£¬ÈôÓÐÐèÒª¿Éͨ¹ý·­¿ªOfficeÎĵµÖеģºÎļþ-Ñ¡Ïî-ÐÅÈÎÖÐÐÄ-ÐÅÈÎÖÐÐÄÉèÖÃ-ºêÉèÖ㬣¬£¬£¬£¬À´½ûÓÃÒ»Çкê´úÂëÖ´ÐÐ ¡£¡£¡£¡£Ò»µ©ÏµÍ³»òЧÀÍÆ÷·ºÆðÒì³£ÐÐΪ£¬£¬£¬£¬£¬ÊµÊ±±¨¸æ²¢ÇëרҵְԱ¾ÙÐÐÅŲ飬£¬£¬£¬£¬ÒÔÏû³ýÇå¾²Òþ»¼ ¡£¡£¡£¡£

 


IOC

SHAR¡¤1

612b7cd95eb317c2931d89acfb1c99506d799d26

ee42b8a4b53c8363828b9bc732045aa248e1d64a

e9e0871d37d1765756175e8931eedadb3f210b9b

e9e0871d37d1765756175e8931eedadb3f210b9b

c277bb8d01cb3e9d18d5378c6f518f4faca508fb

b586969a25aca22612ff59978d3a6062663baa86

79bf3730a7089b5c108bad883c1cc9a3779cb366

IP

128.90.112.142

128.90.112.231

128.90.105.72

URL

https://acortaurl.com/diangovocestadodecuentadeudaquotamp___P

https://acortaurl.com/activarcedulaonlineregistraduriagovcoquotamp__

https://yip.su/2oTZk

https://acortaurl.com/pdfproceso00910020190976543

https://acortaurl.com/diangovcodocumentos2019deudaalafecha0393948amp_



¿­Ê±K66Æð¾¢·ÀÓùʵÑéÊÒ£¨ADLab£©


ADLab½¨ÉèÓÚ1999Ä꣬£¬£¬£¬£¬ÊÇÖйúÇå¾²ÐÐÒµ×îÔ罨ÉèµÄ¹¥·ÀÊÖÒÕÑо¿ÊµÑéÊÒÖ®Ò»£¬£¬£¬£¬£¬Î¢ÈíMAPPÍýÏë½¹µã³ÉÔ±£¬£¬£¬£¬£¬¡°ºÚȸ¹¥»÷¡±¿´·¨Ê×ÍÆÕß ¡£¡£¡£¡£×èÖ¹ÏÖÔÚ£¬£¬£¬£¬£¬ADLabÒÑͨ¹ýCVEÀÛ¼ÆÐû²¼Çå¾²Îó²î½ü1100¸ö£¬£¬£¬£¬£¬Í¨¹ý CNVD/CNNVDÀÛ¼ÆÐû²¼Çå¾²Îó²î900Óà¸ö£¬£¬£¬£¬£¬Ò»Á¬¼á³Ö¹ú¼ÊÍøÂçÇå¾²ÁìÓòÒ»Á÷Ë®×¼ ¡£¡£¡£¡£ÊµÑéÊÒÑо¿Æ«Ïòº­¸Ç²Ù×÷ϵͳÓëÓ¦ÓÃϵͳÇå¾²Ñо¿¡¢Òƶ¯ÖÇÄÜÖÕ¶ËÇå¾²Ñо¿¡¢ÎïÁªÍøÖÇÄÜ×°±¸Çå¾²Ñо¿¡¢WebÇå¾²Ñо¿¡¢¹¤¿ØÏµÍ³Çå¾²Ñо¿¡¢ÔÆÇå¾²Ñо¿ ¡£¡£¡£¡£Ñо¿Ð§¹ûÓ¦ÓÃÓÚ²úÆ·½¹µãÊÖÒÕÑо¿¡¢¹ú¼ÒÖØµã¿Æ¼¼ÏîÄ¿¹¥¹Ø¡¢×¨ÒµÇ徲ЧÀÍµÈ ¡£¡£¡£¡£


lab.jpg