¿Ê±K66¼¯ÍŶà¿î²úÆ·ÈëΧÖйúÒÆ¶¯½¹µãÄÜÁ¦¼°×ÔÖ÷²úÆ·Çåµ¥
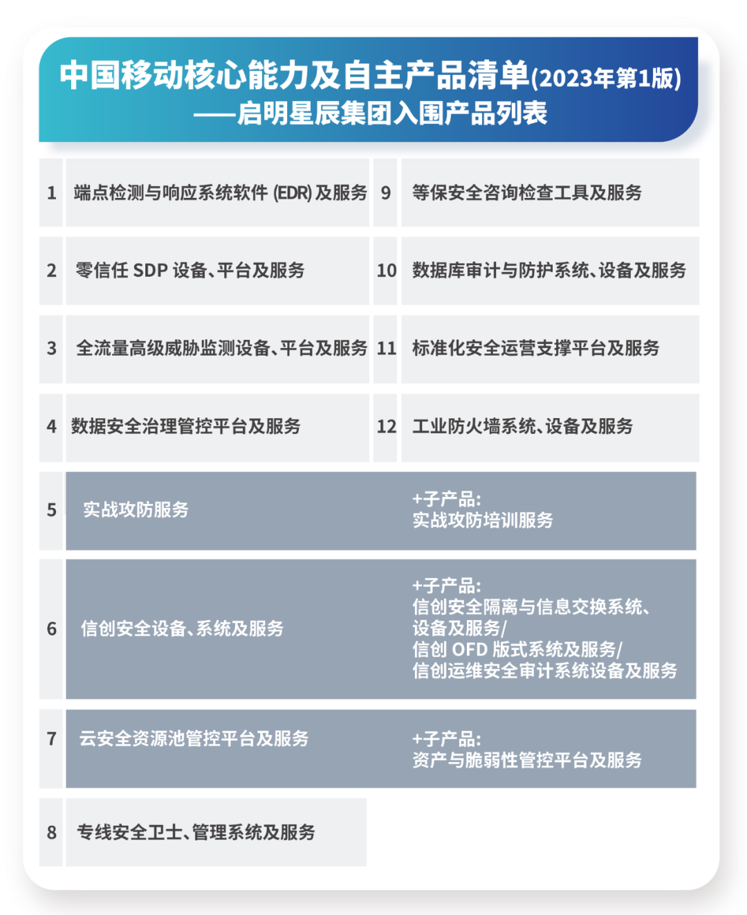
Ðû²¼Ê±¼ä 2023-06-06¿ËÈÕ£¬£¬£¬£¬£¬£¬£¬¡¶ÖйúÒÆ¶¯½¹µãÄÜÁ¦¼°×ÔÖ÷²úÆ·Çåµ¥£¨2023ÄêµÚ1°æ£©¡·ÕýʽÐû²¼£¬£¬£¬£¬£¬£¬£¬¼ÌÉÏÆÚÈëΧ8¿î²úÆ·ºó£¬£¬£¬£¬£¬£¬£¬Ð°æÇåµ¥ÖпʱK66¼¯ÍÅÐÂÈëΧ4¿î²úÆ·¼°4¿î×Ó²úÆ· £¬£¬£¬£¬£¬£¬£¬ÀۼƽøÈëÖйúÒÆ¶¯½¹µãÄÜÁ¦¼°×ÔÖ÷²úÆ·Çåµ¥12¿î²úÆ·£¨17¿î×Ó²úÆ·£©£¬£¬£¬£¬£¬£¬£¬Éæ¼°¿Ê±K66¼¯ÍÅÏÂÊô¿Ê±K66¡¢ÍøÓùÐÇÔÆ¡¢ÊéÉúµç×Ó3¼ÒÈ«×Ê×Ó¹«Ë¾¡£¡£¡£¡£¡£

ÖйúÒÆ¶¯½¹µãÄÜÁ¦¼°×ÔÖ÷²úÆ·Çåµ¥ÒÔ×÷ÓýÖйúÒÆ¶¯ÄÚ²¿×ÔÖ÷Á¢ÒìÄÜÁ¦Îª³õÖ¾£¬£¬£¬£¬£¬£¬£¬Ôö½ø×ÔÖ÷Ñз¢ÄÜÁ¦¼°Ñз¢Ð§¹ûÓëÉú²úÔËÓªÁ¬Ïµ£¬£¬£¬£¬£¬£¬£¬Ç¿»¯½¹µãÄÜÁ¦ÄÚ»¯£¬£¬£¬£¬£¬£¬£¬ÁýÕÖ¹«Ë¾Éú²úÔËӪȫ³¡¾°£¬£¬£¬£¬£¬£¬£¬ÐγÉÁ˵䷶½¹µãЧ¹ûµÄ¹æÄ£ÍƹãÌ¬ÊÆ£¬£¬£¬£¬£¬£¬£¬ÂäµØ×ª»¯½ð¶îÒ»Á¬5Ä곬°ÙÒÚ¡£¡£¡£¡£¡£
¾ÓÉÖйúÒÆ¶¯²ã²ãÆÀÉóÓëÑÏ¿áÆÀ¹À£¬£¬£¬£¬£¬£¬£¬¿Ê±K66¼¯ÍÅ×ÔÖ÷Ñз¢µÄÊý¾Ý¿âÉó¼ÆÓë·À»¤ÏµÍ³¡¢±ê×¼»¯Çå¾²ÔËÓªÖ§³Öƽ̨¡¢¹¤Òµ·À»ðǽϵͳ¡¢ÔÆÇå¾²×ÊÔ´³Ø¹Ü¿ØÆ½Ì¨µÈ¶à¿î²úÆ·¼°Ð§ÀÍ£¬£¬£¬£¬£¬£¬£¬ÀÖ³ÉÈëΧ½¹µãÄÜÁ¦¼°×ÔÖ÷²úÆ·Çåµ¥£¬£¬£¬£¬£¬£¬£¬²úÆ·ÄÜÁ¦ÁýÕÖÖÕ¶ËÇå¾²¡¢Êý¾ÝÇå¾²¡¢¹¤Òµ»¥ÁªÍøÇå¾²¡¢ÔÆÇå¾²µÈÁìÓò£¬£¬£¬£¬£¬£¬£¬³ä·ÖչʾÁ˼¯ÍŹýÓ²µÄ²úƷʵÁ¦ºÍÑз¢ÄÜÁ¦£¬£¬£¬£¬£¬£¬£¬ÒÔ¼°ÓëÖйúÒÆ¶¯Õ½ÂÔÆ«ÏòµÄ¸ß¶ÈÆõºÏ¡£¡£¡£¡£¡£
×Ը濢Ͷ×ÊÏàÖúÒÔÀ´£¬£¬£¬£¬£¬£¬£¬¿Ê±K66¼¯ÍÅÆð¾¢ÈÚÈëÖйúÒÆ¶¯Õ½ÂÔÉú³¤ÕóÊÆ£¬£¬£¬£¬£¬£¬£¬Ò»Á¬ÅàÓý×ÔÖ÷Ñз¢ÄÜÁ¦£¬£¬£¬£¬£¬£¬£¬Íƶ¯Ñз¢Ð§¹ûÏòÊг¡×ª»¯£¬£¬£¬£¬£¬£¬£¬ÔÚµü´úÉý¼¶µÄÀú³ÌÖÐһֱǰ½ø£¬£¬£¬£¬£¬£¬£¬È«Á¦Ö§³ÖÖйúÒÆ¶¯ÔöǿҪº¦ÐÅÏ¢»ù´¡ÉèÊ©Çå¾²ÄÜÁ¦½¨É裬£¬£¬£¬£¬£¬£¬ÖÜÈ«ÊÊÅäÖйúÒÆ¶¯´Ó¡°ÅþÁ¬¡±ÎªÖ÷£¬£¬£¬£¬£¬£¬£¬Ïò¡°ÅþÁ¬¡¢ËãÁ¦¡¢ÄÜÁ¦¡±ÈýÁ¦Ïà¼ÓµÄÈÚºÏת±ä¡£¡£¡£¡£¡£


¾©¹«Íø°²±¸11010802024551ºÅ